[1] MÉLOU C, PELLEN-MUSSI P, JEANNE S, et al. Osteoarthritis of the Temporomandibular Joint: A Narrative Overview. Medicina. 2022;59(1):8.
[2] RENTSCH M, ZUMBRUNN WOJCZYŃSKA A, GALLO LM, et al. Prevalence of Temporomandibular Disorders Based on a Shortened Symptom Questionnaire of the Diagnostic Criteria for Temporomandibular Disorders and Its Screening Reliability for Children and Adolescents Aged 7-14 Years. J Clin Med. 2023;12(12):4109.
[3] ÂNGELO D F, WANG Y, MOROUÇO P, et al. A randomized controlled preclinical trial on 3 interposal temporomandibular joint disc implants: TEMPOJIMS-Phase 2. J Tissue Eng Regen Med. 2021;15(10):852-868.
[4] DERWICH M, MITUS-KENIG M, PAWLOWSKA E. Orally Administered NSAIDs-General Characteristics and Usage in the Treatment of Temporomandibular Joint Osteoarthritis-A Narrative Review. Pharmaceuticals. 2021;14(3):219.
[5] CHĘCIŃSKI M, CHĘCIŃSKA K, TUROSZ N,
et al. Current Clinical Research Directions on Temporomandibular Joint Intra-Articular Injections: A Mapping Review. J Clin Med. 2023;12(14):4655.
[6] ÂNGELO DF, MOTA B, JOÃO RS, et al. Prevalence of Clinical Signs and Symptoms of Temporomandibular Joint Disorders Registered in the EUROTMJ Database: A Prospective Study in a Portuguese Center. J Clin Med. 2023;12(10):3553.
[7] XU X, SUI B, LIU X, et al. A bioinspired and high-strengthed hydrogel for regeneration of perforated temporomandibular joint disc: Construction and pleiotropic immunomodulatory effects. Bioact Mater. 2023;25:701-715.
[8] YANG F, LI Y, WANG L, et al. Full-thickness osteochondral defect repair using a biodegradable bilayered scaffold of porous zinc and chondroitin sulfate hydrogel. Bioact Mater. 2024;32:400-414.
[9] HASANI-SADRABADI MM, SARRION P, POURAGHAEI S, et al. An engineered cell-laden adhesive hydrogel promotes craniofacial bone tissue regeneration in rats. Sci Transl Med. 2020;12(534):eaay6853.
[10] WANG C, WANG Y, WANG C, et al. Therapeutic application of 3B-PEG injectable hydrogel/Nell-1 composite system to temporomandibular joint osteoarthritis. Biomed Mater. 2022;17(1):015004.
[11] SONNENBURG I, SONNENBURG M, FETHKE K. Total replacement of the temporomandibular joint using alloplastic material. 2. Stomatol DDR. 1982;32(3):178-185.
[12] LANGER R, VACANTI JP. Tissue Engineering. Science. 1993;260(5110):920-926.
[13] PUELACHER WC, WISSER J, VACANTI CA, et al. Temporomandibular joint disc replacement made by tissue-engineered growth of cartilage. J Oral Maxillofac Surg. 1994;52(11):1172-1177.
[14] SPRINGER ING, FLEINER B, JEPSEN S, et al. Culture of cells gained from temporomandibular joint cartilage on non-absorbable scaffolds. Biomaterials. 2001;22(18):2569-2577.
[15] SMITH MH, FLANAGAN CL, KEMPPAINEN JM, et al. Computed tomography-based tissue-engineered scaffolds in craniomaxillofacial surgery. Int J Med Robot Comput Assist Surg. 2007;3(3):207-216.
[16] LUMPKINS SB, PIERRE N, MCFETRIDGE PS. A mechanical evaluation of three decellularization methods in the design of a xenogeneic scaffold for tissue engineering the temporomandibular joint disc. Acta Biomater. 2008;4(4):808-816.
[17] WU Y, GONG Z, LI J, et al. The Pilot Study of Fibrin with Temporomandibular Joint Derived Synovial Stem Cells in Repairing TMJ Disc Perforation. BioMed Res Int. 2014; 2014(1):454021.
[18] WANG H, XU Y, WANG P, et al. Cell-mediated injectable blend hydrogel-BCP ceramic scaffold for in situ condylar osteochondral repair. Acta Biomater. 2021;123:364-378.
[19] JEONG HJ, HOANG LAP, CHEN N, et al. Engineering soft-hard tissue interfaces in dental and craniofacial system by spatially controlled bioactivities. Bioact Mater. 2025; 45:246-256.
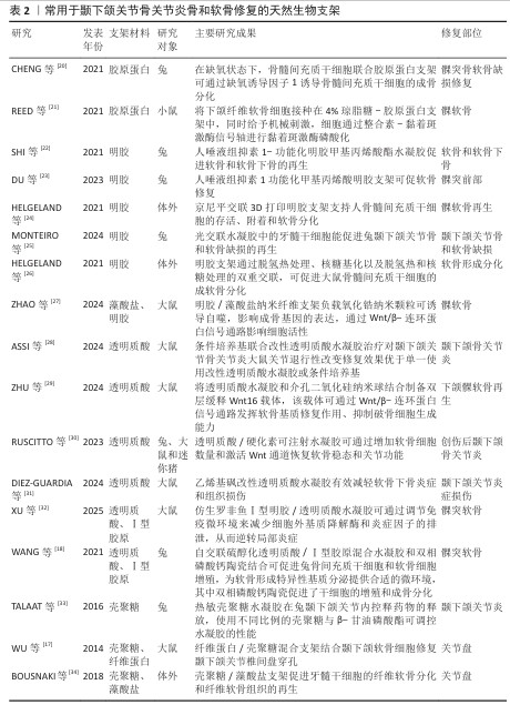
[20] CHENG MS, YI X, ZHOU Q. Overexpression of HIF-1alpha in Bone Marrow Mesenchymal Stem Cells Promote the Repair of Mandibular Condylar Osteochondral Defect in a Rabbit Model. J Oral Maxillofac Surg. 2021;79(2):345.e1-345.e15.
[21] REED DA, ZHAO Y, HAN M, et al. Mechanical Loading Disrupts Focal Adhesion Kinase Activation in Mandibular Fibrochondrocytes During Murine Temporomandibular Joint Osteoarthritis. J Oral Maxillofac Surg. 2021; 79(10):2058.e1-2058.e15.
[22] SHI C, YAO Y, WANG L, et al. Human Salivary Histatin-1-Functionalized Gelatin Methacrylate Hydrogels Promote the Regeneration of Cartilage and Subchondral Bone in Temporomandibular Joints. Basel Switz. 2021;14(5):484.
[23] DU Y, CHEN M, JIANG J, et al. Hst1/Gel-MA Scaffold Significantly Promotes the Quality of Osteochondral Regeneration in the Temporomandibular Joint. J Funct Biomater. 2023;14(10):513.
[24] HELGELAND E, MOHAMED-AHMED S, SHANBHAG S, et al. 3D printed gelatin-genipin scaffolds for temporomandibular joint cartilage regeneration. Biomed Phys Eng Express. 2021;7(5): 055025.
[25] MONTEIRO JL, TAKUSAGAWA T, SAMPAIO GC, et al. Gelatin methacryloyl hydrogel with and without dental pulp stem cells for TMJ regeneration: An in vivo study in rabbits. J Oral Rehabil. 2024;51(2):394-403.
[26] HELGELAND E, RASHAD A, CAMPODONI E, et al. Dual-crosslinked 3D printed gelatin scaffolds with potential for temporomandibular joint cartilage regeneration. Biomed Mater. 2021; 16(3):035026.
[27] ZHAO H. Fabrication of novel nanofiber composed of gelatin/alginate with zirconium oxide NPs regulate orthodontic progression of cartilage degeneration on Wnt/β-catenin signaling axis in MC3T3-E1 cells. Regen Ther. 2024;25:308-319.
[28] ASSI MM, GRAWISH ME, ELSABAA HM,
et al. Therapeutic potential of hyaluronic acid hydrogel combined with bone marrow stem cells-conditioned medium on arthritic rats’ TMJs. Sci Rep. 2024;14(1):26828.
[29] ZHU Y, CAO L, YUAN M, et al. Microgel Encapsulated Mesoporous Silica Nanoparticles for Releasing Wnt16 to Synergistically Treat Temporomandibular Joint Osteoarthritis. Adv Sci Weinh Baden-Wurtt Ger. 2024;11(41):e2404396.
[30] RUSCITTO A, CHEN P, TOSA I, et al. Lgr5-expressing secretory cells form a Wnt inhibitory niche in cartilage critical for chondrocyte identity. Cell Stem Cell. 2023; 30(9):1179-1198.e7.
[31] DIEZ-GUARDIA V, TIAN Y, GUO Y, et al. Controlled Release of Human Dental Pulp Stem Cell-Derived Exosomes from Hydrogels Attenuates Temporomandibular Joint Osteoarthritis. Adv Healthc Mater, 2024:e2402923. doi: 10.1002/adhm. 202402923.
[32] XU X, SUN J. A mini-invasive injectable hydrogel for temporomandibular joint osteoarthritis: Its pleiotropic effects and multiple pathways in cartilage regeneration. Biomater Adv. 2025;169:214162.
[33] TALAAT WM, HAIDER M, KAWAS SA, et al. Chitosan-Based Thermosensitive Hydrogel for Controlled Drug Delivery to the Temporomandibular Joint. J Craniofac Surg. 2016;27(3):735.
[34] BOUSNAKI M, BAKOPOULOU A, PAPADOGIANNI D, et al. Fibro/chondrogenic differentiation of dental stem cells into chitosan/alginate scaffolds towards temporomandibular joint disc regeneration. J Mater Sci Mater Med. 2018;29(7):97.
[35] CHIN AR, TABOAS JM, ALMARZA AJ. Regenerative Potential of Mandibular Condyle Cartilage and Bone Cells Compared to Costal Cartilage Cells When Seeded in Novel Gelatin Based Hydrogels. Ann Biomed Eng. 2021;49(5):1353-1363.
[36] ANANTHANARAYANAN B, KIM Y, KUMAR S. Elucidating the mechanobiology of malignant brain tumors using a brain matrix-mimetic hyaluronic acid hydrogel platform. Biomaterials. 2011;32(31):7913-7923.
[37] LI HP, SUN SF, FAN BT, et al. Prevention of adhesions in the temporomandibular joint by the use of chitosan membrane in goats. Br J Oral Maxillofac Surg. 2017;55(1):26-30.
[38] HEIRANI-TABASI A, HOSSEINZADEH S, RABBANI S, et al. Cartilage tissue engineering by co-transplantation of chondrocyte extracellular vesicles and mesenchymal stem cells, entrapped in chitosan-hyaluronic acid hydrogel. Biomed Mater. 2021;16(5):055003.
[39] CHANG J, MA X, WEI M, et al. Application of alginate three-dimensional culture system for in vitro culture of mandibular condylar chondrocytes from human osteoarthritic temporomandibular joint. Chin J Stomatol. 2002;37(4):246-248.
[40] LIU Q, LI Q, XU S, et al. Preparation and Properties of 3D Printed Alginate-Chitosan Polyion Complex Hydrogels for Tissue Engineering. Polymers. 2018;10(6):664.
[41] NEDRELOW DS, RASSI A, AJEEB B, et al. Regenerative Engineering of a Biphasic Patient-Fitted Temporomandibular Joint Condylar Prosthesis. Tissue Eng Part C Methods. 2023;29(7):307-320.
[42] GAN Z, ZHAO Y, WU Y, et al. Three-dimensional, biomimetic electrospun scaffolds reinforced with carbon nanotubes for temporomandibular joint disc regeneration. Acta Biomater. 2022;147:221-234.
[43] MOURA C, TRINDADE D, VIEIRA M, et al. Multi-Material Implants for Temporomandibular Joint Disc Repair: Tailored Additive Manufacturing Production. Front Bioeng Biotechnol. 2020;8:342.
[44] YU X, HU Y, ZOU L, et al. A bilayered scaffold with segregated hydrophilicity-hydrophobicity enables reconstruction of goat hierarchical temporomandibular joint condyle cartilage. Acta Biomater. 2021;121: 288-302.
[45] ZHAO B, WANG H, LIU C, et al. A preliminary study of the mechanical properties of 3D-printed personalized mesh titanium alloy prostheses and repair of hemi-mandibular defect in dogs. J Biomed Mater Res B Appl Biomater. 2024;112(9):e35466.
[46] YI P, LIANG J, HUANG F, et al. Composite System of 3D-Printed Polymer and Acellular Matrix Hydrogel to Repair Temporomandibular Joint Disc. Front Mater. 2021;8:621416.
[47] FRANCISCO L, MOURA C, VIANA T, et al. Poly(ɛ-caprolactone) and Polyethylene Glycol Diacrylate-based Scaffolds for TMJ Bioengineered Disc Implants. Procedia Manuf. 2017;12:291-297.
[48] HOLLOWAY JL, SPILLER KL, LOWMAN AM, et al. Analysis of the in vitro swelling behavior of poly(vinyl alcohol) hydrogels in osmotic pressure solution for soft tissue replacement. Acta Biomater. 2011; 7(6):2477-2482.
[49] KUIPER JP, PUTTLITZ CM, RAWLINSON JE, et al. A mechanical evaluation of polyvinyl alcohol hydrogels for temporomandibular joint disc replacement. Front Phy. 2022;10: 928579.
[50] HOU Y, JIN M, LIU Y, et al. Biomimetic construction of a lubricious hydrogel with robust mechanics via polymer chains interpenetration and entanglement for TMJ disc replacement. Chem Eng J. 2023; 460:141731.
[51] ZHANG X, WANG J, JIN H, et al. Bioinspired Supramolecular Lubricating Hydrogel Induced by Shear Force. J Am Chem Soc. 2018;140(9):3186-3189.
[52] JIANG N, YANG Y, ZHANG L, et al. 3D-Printed Polycaprolactone Reinforced Hydrogel as an Artificial TMJ Disc. J Dent Res. 2021; 100(8):839-846.
[53] PANG L, SUN P, DONG X, et al. Shear viscoelasticity of electrospinning PCL nanofibers reinforced alginate hydrogels. Mater Res Express. 2021;8(5):055402.
[54] 刘春栋,张志光,苏凯,等.透明质酸改性聚乳酸支架组织工程软骨的构建[J]. 广东牙病防治,2012,20(3):124-129.
[55] LI W, TABOAS JM, ALMARZA AJ. Chondrogenic potential of superficial versus cartilage layer cells of the temporomandibular joint condyle in photopolymerizable gelatin-based hydrogels. Proc Inst Mech Eng H. 2024; 238(7):741-754.
[56] CHEN J, JING Y, LIU Y, et al. Molecularly Imprinted Macroporous Hydrogel Promotes Bone Regeneration via Osteogenic Induction and Osteoclastic Inhibition. Adv Healthc Mater. 2024;13(23):e2400897.
[57] WANG X, LIU F, WANG T, et al. Applications of hydrogels in tissue-engineered repairing of temporomandibular joint diseases. Biomater Sci. 2024;12(10):2579-2598.
[58] YANG R, WANG X, LIU S, et al. Bioinspired poly (γ-glutamic acid) hydrogels for enhanced chondrogenesis of bone marrow-derived mesenchymal stem cells. Int J Biol Macromol. 2020;142:332-344.
[59] HAN S, NIE K, LI J, et al. 3D Electrospun Nanofiber-Based Scaffolds: From Preparations and Properties to Tissue Regeneration Applications. Stem Cells Int. 2021;2021:1-22.
[60] Zhang W, Zhang Y, Zhang Y, et al. Adhesive and tough hydrogels: from structural design to applications. J Mater Chem B. 2021;9(30):5954-5966.
[61] YANG Y, HUANG C, ZHENG H, et al. Superwettable and injectable GelMA-MSC microspheres promote cartilage repair in temporomandibular joints. Front Bioeng Biotechnol. 2022;10:1026911.
[62] SINGH M, PIERPOINT M, MIKOS AG, et al. Chondrogenic differentiation of neonatal human dermal fibroblasts encapsulated in alginate beads with hydrostatic compression under hypoxic conditions in the presence of bone morphogenetic protein-2. J Biomed Mater Res. 2011;98A(3):412-424.
[63] KALPAKCI KN, KIM EJ, ATHANASIOU KA. Assessment of growth factor treatment on fibrochondrocyte and chondrocyte co-cultures for TMJ fibrocartilage engineering. Acta Biomater. 2011;7(4):1710-1718.
[64] AHTIAINEN K, MAUNO J, ELLÄ V, et al.
Autologous adipose stem cells and polylactide discs in the replacement of the rabbit temporomandibular joint disc. J R Soc Interface. 2013;10(85):20130287.
[65] DORMER NH, BUSAIDY K, BERKLAND CJ,
et al. Osteochondral Interface Regeneration of Rabbit Mandibular Condyle With Bioactive Signal Gradients. J Oral Maxillofac Surg. 2011;69(6):e50-e57.
[66] TARAFDER S, KOCH A, JUN Y, et al. Micro-precise spatiotemporal delivery system embedded in 3D printing for complex tissue regeneration. Biofabrication. 2016; 8(2):025003.
[67] DEMOTT CJ, JONES MR, CHESNEY CD, et al. Ultra-High Modulus Hydrogels Mimicking Cartilage of the Human Body. Macromol Biosci. 2022;22(11):e2200283.
[68] DELIOGULLARI B, ILHAN‐AYISIGI E, CAKMAK B, et al. Synthesis of an injectable heparin conjugated poloxamer hydrogel with high elastic recoverability for temporomandibular joint disorders. J Appl Polym Sci. 2022;139(31):e52736.
[69] QIAO S, PEIJIE T, NAN J. Crosslinking strategies of decellularized extracellular matrix in tissue regeneration. Mater Res A. 2024;112(5):640-671.
[70] ISAEVA EV, BEKETOV EE, ARGUCHINSKAYA NV, et al. Decellularized Extracellular Matrix for Tissue Engineering (Review). Sovrem Tekhnologii Med. 2022;14(3):57.
[71] KORNMULLER A, BROWN CFC, YU C, et al. Fabrication of Extracellular Matrix-derived Foams and Microcarriers as Tissue-specific Cell Culture and Delivery Platforms. J Vis Exp. 2017;(122):55436.
[72] RAMPAL A, DE LA FUENTE IF, VU NK, et al. Decellularization and Enzymatic Digestion Methods to Enhance ECM Protein Detection via MALDI-MS Imaging. Anal Chem. 2025; 97(1):886-893.
[73] LIANG J, YI P, WANG X, et al. Acellular matrix hydrogel for repair of the temporomandibular joint disc. J Biomed Mater Res B Appl Biomater. 2020;108(7): 2995-3007.
|