中国组织工程研究 ›› 2026, Vol. 30 ›› Issue (20): 5178-5787.doi: 10.12307/2026.303

• 水凝胶材料Hydrogel materials • 上一篇    下一篇

负载淫羊藿苷的丝素蛋白水凝胶促进腱骨愈合

詹  蕾1,吴丽娜 2,李  欢1,刘  敏3,陈  涛1,蒲小兵1,周长春2   

  1. 1四川大学华西公共卫生学院/华西第四医院,四川省成都市   610041;2四川大学生物医学工程学院/国家生物医学材料工程研究中心,四川省成都市   610065;3四川大学华西临床医学院骨科,四川省成都市   610041
  • 接受日期:2025-04-22 出版日期:2026-07-18 发布日期:2025-11-25
  • 通讯作者: 蒲小兵,主任医师,博士生导师,四川大学华西公共卫生学院/华西第四医院骨科,四川省成都市 610041
  • 作者简介:詹蕾,女,2000年生,河南省三门峡市人,四川大学在读硕士,主要从事公共卫生研究。

Silk fibroin hydrogel loaded with icariin to promote tendon-bone healing

Zhan Lei1, Wu Lina2, Li Huan1, Liu Min3, Chen Tao1, Pu Xiaobing1, Zhou Changchun2   

  1. 1West China School of Public Health and West China Fourth Hospital, Sichuan University, Chengdu 610041, Sichuan Province, China; 2College of Biomedical Engineering/National Engineering Research Center for Biomaterials, Sichuan University, Chengdu 610065, Sichuan Province, China; 3Department of Orthopedic Surgery, West China Clinical Medical College, Sichuan University, Chengdu 610041, Sichuan Province, China
  • Accepted:2025-04-22 Online:2026-07-18 Published:2025-11-25
  • Contact: Pu Xiaobing, Chief physician, Doctoral supervisor, West China School of Public Health and West China Fourth Hospital, Sichuan University, Chengdu 610041, Sichuan Province, China
  • About author:Zhan Lei, Master candidate, West China School of Public Health and West China Fourth Hospital, Sichuan University, Chengdu 610041, Sichuan Province, China

摘要:

文题释义:
丝素蛋白微载体:丝素蛋白是从蚕丝中提取的天然高分子蛋白,通过物理或化学交联可形成三维网络结构水凝胶,具有优异的生物相容性、可降解性及力学可调性。丝素蛋白独特的分子构象赋予材料多功能适配潜力,是组织工程与药物递送领域的重要载体。
淫羊藿苷:是从淫羊藿中提取出来的一种天然黄酮类化合物,属8-异戊烯基黄酮苷类化学结构,化学式为C33H40O15,具有多种生物学活性,兼具促骨形成、抗炎和抗氧化等多重药理作用,已成为骨与软组织修复领域的研究热点。

背景:中药负载生物支架一直是近几年研究的热点及难点,构建载药复合生物支架材料为腱骨愈合提供了新的思路与方法。
目的:探讨淫羊藿苷/羟基磷灰石/甲基丙烯酰化丝素蛋白水凝胶促进腱骨愈合的作用。
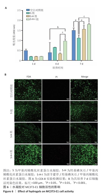
方法:①分别制备甲基丙烯酰化丝素蛋白水凝胶(记为S水凝胶)、羟基磷灰石/甲基丙烯酰化丝素蛋白水凝胶(记为S-H水凝胶)和淫羊藿苷/羟基磷灰石/甲基丙烯酰化丝素蛋白水凝胶(记为S-H-I水凝胶),表征水凝胶的微观形貌、理化性能、体外释药性能。②将MC3T3-E1细胞分别接种于与上述3种水凝胶表面,CCK-8法与活死染色检测细胞增殖与活性,细胞骨架染色观察细胞形态,成骨诱导后进行碱性磷酸酶染色与茜素红染色。③取18只新西兰兔,沿左侧股骨及胫骨端起止点剪断原生前交叉韧带构建骨损伤模型,沿前交叉韧带起止点做直径3 mm、长10 mm的骨隧道,随机分3组干预:空白对照组(n=6)骨隧道不植入任何材料,对照组(n=6)骨隧植入S-H水凝胶,实验组(n=6)骨隧植入S-H-I水凝胶。术后4,8周取材,分别进行苏木精-伊红染色与Msaaon染色。
结果与结论:①3组水凝胶均具有疏松多孔结构,微观形貌相似,其中S水凝胶孔径最大,S-H-I水凝胶孔径最小,3组水凝胶均表现出先快后慢的溶胀和降解特性;S水凝胶的压缩模量最大,S-H水凝胶的压缩模量最低;S-H-I水凝胶中的淫羊藿苷呈初始快速释放和后期缓慢释放特征。②CCK-8与活死染色显示,S-H-I水凝胶可促进MC3T3-E1细胞增殖并保持细胞活性;细胞骨架染色显示,S-H-I组细胞密度最高,骨架结构完整且清晰,细胞间相互连接;碱性磷酸酶染色和茜素红染色显示,S-H-I水凝胶的促成骨能力最强。③苏木精-伊红染色与Msaaon染色显示,相较于S-H水凝胶,S-H-I水凝胶可进一步促进腱骨损伤部位细胞的有序排列和组织构建、减少炎性细胞浸润、促进胶原纤维成熟和有序排列。④结果表明,淫羊藿苷/羟基磷灰石/丝素蛋白水凝胶具备良好的力学性能、生物相容性和成骨诱导能力,可促进腱骨愈合。
https://orcid.org/0009-0000-4401-9908 (詹蕾) 

中国组织工程研究杂志出版内容重点:生物材料;骨生物材料;口腔生物材料;纳米材料;缓释材料;材料相容性;组织工程

关键词: 丝素蛋白, 羟基磷灰石, 淫羊藿苷, 光固化水凝胶, 腱骨愈合, 腱骨损伤

Abstract: BACKGROUND: Traditional Chinese medicine-loaded bioscaffolds have been a hot topic and difficulty in recent years. The construction of drug-loaded composite bioscaffold materials provides new ideas and methods for tendon-bone healing.
OBJECTIVE: To explore the role of icariin/hydroxyapatite/methacrylylated silk fibroin hydrogel in promoting tendon-bone healing.
METHODS: (1) Methacrylylated silk fibroin hydrogel (denoted as S hydrogel), hydroxyapatite/methacrylylated silk fibroin hydrogel (denoted as S-H hydrogel) and icariin/hydroxyapatite/methacrylylated silk fibroin hydrogel (denoted as S-H-I hydrogel) were prepared respectively, and the microscopic morphology, physicochemical properties and in vitro drug release properties of the hydrogels were characterized. (2) MC3T3-E1 cells were inoculated on the surfaces of the above three hydrogels, and cell proliferation and activity were detected by CCK-8 assay and live-dead staining. Cell morphology was observed by cytoskeleton staining, and alkaline phosphatase staining and alizarin red staining were performed after osteogenic induction. (3) Eighteen New Zealand rabbits were selected, and the native anterior cruciate ligament was cut along the starting and ending points of the left femur and tibia to construct a tendon-bone injury model. A bone tunnel with a diameter of 3 mm and a length of 10 mm was made along the starting and ending points of the anterior cruciate ligament. The rabbits were randomly divided into three intervention groups: the blank control group (n=6) did not implant any material in the bone tunnel, the control group (n=6) implanted S-H hydrogel in the bone tunnel, and the experimental group (n=6) implanted S-H-I hydrogel in the bone tunnel. The samples were collected 4 and 8 weeks after surgery and stained with hematoxylin-eosin and Msaaon, respectively.
RESULTS AND CONCLUSION: (1) The hydrogels in the three groups all had loose porous structures and similar microscopic morphologies. The pore size of S hydrogel was the largest, and the pore size of S-H-I hydrogel was the smallest. The hydrogels in the three groups all showed the characteristics of swelling and degradation that was fast first and then slow. The compression modulus of S was the largest, and the compression modulus of S-H hydrogel was the lowest. The icariin in S-H-I hydrogel showed the characteristics of initial rapid release and later slow release. (2) CCK-8 assay and live-dead staining showed that S-H-I hydrogel could promote the proliferation of MC3T3-E1 cells and maintain cell activity. Cytoskeleton staining showed that the S-H-I group had the highest cell density, complete and clear skeleton structure, and interconnected cells; alkaline phosphatase staining and alizarin red staining showed that S-H-I hydrogel had the strongest osteogenic ability. (3) Hematoxylin-eosin staining and Msaaon staining showed that compared with S-H hydrogel, S-H-I hydrogel could further promote the orderly arrangement and tissue construction of cells in the tendon-bone injury site, reduce inflammatory cell infiltration, and promote collagen fiber maturation and orderly arrangement. (4) The results showed that icariin/hydroxyapatite/silk fibroin hydrogel had good mechanical properties, biocompatibility and osteogenic induction ability, and could promote tendon-bone healing.


Key words: silk fibroin, hydroxyapatite, icariin, light-cured hydrogel, tendon-bone healing, tendon-bone injury

中图分类号: