中国组织工程研究 ›› 2026, Vol. 30 ›› Issue (20): 5257-5269.doi: 10.12307/2026.671
• 生物材料综述 biomaterial review • 上一篇 下一篇
曹雨晴1,2,郭美玲1,刘 峰2,魏俊超1,2,3,4
接受日期:2025-06-16
出版日期:2026-07-18
发布日期:2025-12-01
通讯作者:
魏俊超,教授,博士生导师,南昌大学江西医学院,口腔医学院,江西省南昌市 330006;南昌大学化学化工学院,江西省南昌市 330031;口腔疾病江西省重点实验室,江西省南昌市 330006;江西省口腔临床医学研究中心,江西省南昌市 330006
作者简介:曹雨晴,女,2001年生,江西省上饶市人,汉族,南昌大学在读硕士,主要从事高分子水凝胶及其生物性能研究。
基金资助:Cao Yuqing1, 2, Guo Meiling1, Liu Feng2, Wei Junchao1, 2, 3, 4
Accepted:2025-06-16
Online:2026-07-18
Published:2025-12-01
Contact:
Wei Junchao, Professor, Doctoral supervisor, School of Stomatology, College of Jiangxi Medicine, Nanchang University, Nanchang 330006, Jiangxi Province, China; College of Chemistry and Chemical Engineering, Nanchang University, Nanchang 330031, Jiangxi Province, China; Jiangxi Provincial Key Laboratory of Oral Disease, Nanchang 330006, Jiangxi Province, China; Jiangxi Province Clinical Research Center for Oral Disease, Nanchang 330006, Jiangxi Province, China
About author:Cao Yuqing, Master candidate, School of Stomatology, College of Jiangxi Medicine, Nanchang University, Nanchang 330006, Jiangxi Province, China; College of Chemistry and Chemical Engineering, Nanchang University, Nanchang 330031, Jiangxi Province, China
Supported by:摘要:
文题释义:
多糖:是一类由多个单糖通过糖苷键连接而成的高分子化合物,通常由十几个甚至上千个单糖单元聚合而成,结构和功能具有多样性,广泛存在于植物、动物和微生物中,具有良好的生物相容性、可降解性、亲水性等,在生物医学领域应用广泛。
水凝胶:是一类具有三维网络结构的高分子材料,能够吸收并保持大量的水分,而不溶解于水。
背景:根据伤口微环境开发出多功能生物活性智能敷料用于实时监测创面微环境,是一种加速伤口愈合的重要策略。多糖基水凝胶因独特的优势在伤口敷料领域获得了广泛关注。
目的:综述多糖基水凝胶的合成方法、功能特性及在皮肤损伤修复中的应用进展。
方法:以“水凝胶,多糖,可逆共价键,伤口敷料,创面修复”为中文检索词,检索万方数据库和中国知网,以“Hydrogels,polysaccharide,reversible covalent bonds,Wound dressings,wound repair”为英文检索词,检索PubMed和Web of Science数据库,根据纳入与排除标准,最终纳入125篇文献进行综述。
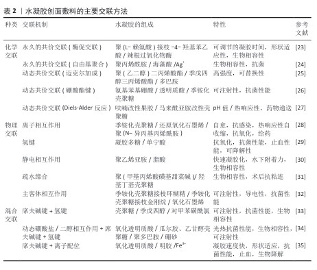
结果与结论:多糖基水凝胶的交联方式可以分为物理交联、化学交联两种,其中动态的化学键由于能够对某些刺激做出响应,对于开发生物活性智能敷料具有重要意义。多糖富含羧基、羟基、胺基等官能团,可以很容易进行接枝改性,从而满足临床应用的功能需要,例如智能抗菌、消炎、促愈合且无不良反应。随着临床需求的不断多元化和精细化,水凝胶敷料的功能也从先前单一的覆盖保护功能转变为现在的多种功能集合,包括黏附和止血、抗菌、抗炎和抗氧化、物质输送、自我修复、刺激响应和伤口监测等。
https://orcid.org/0009-0002-8648-3746(曹雨晴)
中国组织工程研究杂志出版内容重点:生物材料;骨生物材料;口腔生物材料;纳米材料;缓释材料;材料相容性;组织工程
中图分类号:
曹雨晴, 郭美玲, 刘 峰, 魏俊超. 多糖基水凝胶的制备、分类及在皮肤损伤修复中的应用[J]. 中国组织工程研究, 2026, 30(20): 5257-5269.
Cao Yuqing, Guo Meiling, Liu Feng, Wei Junchao. Preparation, classification and application of polysaccharide-based hydrogels in skin damage repair[J]. Chinese Journal of Tissue Engineering Research, 2026, 30(20): 5257-5269.









| [1] LIANG YP, HE JH, GUO BL. Functional Hydrogels as Wound Dressing to Enhance Wound Healing. Acs Nano. 2021;15(8): 12687-12722. [2] PRIYA S, CHOUDHARI M, TOMAR Y, et al. Exploring polysaccharide-based bio-adhesive topical film as a potential platform for wound dressing application: A review. Carbohyd Polym. 2024;327:121655. [3] DONG RN, GUO BL. Smart wound dressings for wound healing. Nano Today. 2021;41:101290. [4] DU J, ZHANG Y, HUANG Y, et al. Dual-Cross-Linked Chitosan-Based Antibacterial Hydrogels with Tough and Adhesive Properties for Wound Dressing. Macromol Rapid Commun. 2023;44(23):e2300325. [5] SRINIVAS US, TAN BWQ, VELLAYAPPAN BA, et al. ROS and the DNA damage response in cancer. Redox Biol. 2019;25:101084. [6] HUANG C, DONG L, ZHAO B, et al. Anti-inflammatory hydrogel dressings and skin wound healing. Clin Transl Med. 2022; 12(11):e1094. [7] POWERS JG, HIGHAM C, BROUSSARD K, et al. Wound healing and treating wounds: Chronic wound care and management. J Am Acad Dermatol. 2016;74(4):607-625;quiz 625-606. [8] BARDILL JR, LAUGHTER MR, STAGER M, et al. Topical gel-based biomaterials for the treatment of diabetic foot ulcers. Acta Biomater. 2022;138:73-91. [9] TEHRANY PM, RAHMANIAN P, REZAEE A, et al. Multifunctional and theranostic hydrogels for wound healing acceleration: An emphasis on diabetic-related chronic wounds. Environ Res. 2023;238(Pt 1): 117087. [10] ZENG Q, QI X, SHI G, et al. Wound Dressing: From Nanomaterials to Diagnostic Dressings and Healing Evaluations. Acs Nano. 2022; 16(2):1708-1733. [11] GUERRA A, BELINHA J, JORGE RN. Modelling skin wound healing angiogenesis: A review. J Theor Biol. 2018;459:1-17. [12] SIMOES D, MIGUEL SP, RIBEIRO MP, et al. Recent advances on antimicrobial wound dressing: A review. Eur J Pharm Biopharm. 2018;127:130-141. [13] MUZZARELLI R. New derivatives of chitin and chitosan: properties and applications. Proceedings of the New Dev Ind Polysaccharides Proc Conf, F, 1985. [14] LAURENT TC, LAURENT U, FRASER J. Functions of hyaluronan. Ann Rheum Dis. 1995;54(5):429. [15] COCKBILL. Evaluation in vivo and in vitro of the performance of interactive dressings in the management of animal soft tissue injuries. Vet Dermatol. 1998;9(2):87-98. [16] TRAVAN A, PELILLO C, DONATI I, et al. Non-cytotoxic silver nanoparticle-polysaccharide nanocomposites with antimicrobial activity. Biomacromolecules. 2009;10(6):1429-1435. [17] ZHAO SP, ZHOU F, LI LY. pH-and temperature-responsive behaviors of hydrogels resulting from the photopolymerization of allylated chitosan and N-isopropylacrylamide, and their drug release profiles. J Polym Res. 2012;19:1-9. [18] SANJANWALA D, LONDHE V, TRIVEDI R, et al. Polysaccharide-based hydrogels for drug delivery and wound management: a review. Expert Opin Drug Deliv. 2022; 19(12):1664-1695. [19] ZHU T, MAO J, CHENG Y, et al. Recent progress of polysaccharide‐based hydrogel interfaces for wound healing and tissue engineering. Adv Mater Interfaces. 2019; 6(17):1900761. [20] PITA-LÓPEZ ML, FLETES-VARGAS G, ESPINOSA-ANDREWS H, et al. Physically cross-linked chitosan-based hydrogels for tissue engineering applications: A state-of-the-art review. Eur Polym J. 2021;145: 110176. [21] YAN X, HUANG H, BAKRY AM, et al. Advances in enhancing the mechanical properties of biopolymer hydrogels via multi-strategic approaches. Int J Biol Macromol. 2024;272(Pt 2):132583. [22] LI L, WU P, YU F, et al. Double network hydrogels for energy/environmental applications: challenges and opportunities. J Mater Chem A. 2022;10(17):9215-9247. [23] LEI K, WANG K, SUN Y, et al. Rapid‐fabricated and recoverable dual‐network hydrogel with inherently anti‐bacterial abilities for potential adhesive dressings. Adv Funct Mater. 2021;31(6):2008010. [24] JI H, SONG X, CHENG H, et al. Biocompatible In Situ Polymerization of Multipurpose Polyacrylamide-Based Hydrogels on Skin via Silver Ion Catalyzation. ACS Appl Mater Interfaces. 2020;12(28):31079-31089. [25] XIE T, DING J, HAN X, et al. Wound dressing change facilitated by spraying zinc ions. Mater Horiz. 2020;7(2):605-614. [26] ZHU S, DAI Q, YAO L, et al. Engineered multifunctional nanocomposite hydrogel dressing to promote vascularization and anti-inflammation by sustained releasing of Mg2+ for diabetic wounds. Compos B Eng. 2022;231:109569. [27] LI DQ, WANG SY, MENG YJ, et al. Fabrication of self-healing pectin/chitosan hybrid hydrogel via Diels-Alder reactions for drug delivery with high swelling property, pH-responsiveness, and cytocompatibility. Carbohydr Polym. 2021;268:118244. [28] LI M, LIANG Y, HE J, et al. Two-pronged strategy of biomechanically active and biochemically multifunctional hydrogel wound dressing to accelerate wound closure and wound healing. Chem Mater. 2020;32(23):9937-9953. [29] ZHOU Z, XIAO J, GUAN S, et al. A hydrogen-bonded antibacterial curdlan-tannic acid hydrogel with an antioxidant and hemostatic function for wound healing. Carbohydr Polym. 2022;285:119235. [30] PENG X, LI Y, LI T, et al. Coacervate-Derived Hydrogel with Effective Water Repulsion and Robust Underwater Bioadhesion Promotes Wound Healing. Adv Sci (Weinh). 2022;9(31):e2203890. [31] DONG X, YAO F, JIANG L, et al. Facile preparation of a thermosensitive and antibiofouling physically crosslinked hydrogel/powder for wound healing. J Mater Chem B. 2022;10(13):2215-2229. [32] ZHANG B, HE J, SHI M, et al. Injectable self-healing supramolecular hydrogels with conductivity and photo-thermal antibacterial activity to enhance complete skin regeneration. Chem Eng J. 2020; 400:125994. [33] FAN L, HE Z, PENG X, et al. Injectable, Intrinsically Antibacterial Conductive Hydrogels with Self-Healing and pH Stimulus Responsiveness for Epidermal Sensors and Wound Healing. ACS Appl Mater Interfaces. 2021;13(45):53541-53552. [34] GUO H, HUANG S, XU A, et al. Injectable adhesive self-healing multiple-dynamic-bond crosslinked hydrogel with photothermal antibacterial activity for infected wound healing. Chem Mater. 2022;34(6):2655-2671. [35] YUAN Y, SHEN S, FAN D. A physicochemical double cross-linked multifunctional hydrogel for dynamic burn wound healing: shape adaptability, injectable self-healing property and enhanced adhesion. Biomaterials. 2021;276:120838. [36] WANG J, XU W, ZHANG W, et al. UV cross-linked injectable non-swelling dihydrocaffeic acid grafted chitosan hydrogel for promoting wound healing. Carbohydr Polym. 2023;314:120926. [37] WANG S, REN K, ZHANG M, et al. Self-Adhesive, Strong Antifouling, and Mechanically Reinforced Methacrylate Hyaluronic Acid Cross-Linked Carboxybetaine Zwitterionic Hydrogels. Biomacromolecules. 2024;25(1):474-485. [38] ZHANG Y, PAN Y, CHANG R, et al. Advancing homogeneous networking principles for the development of fatigue-resistant, low-swelling and sprayable hydrogels for sealing wet, dynamic and concealed wounds in vivo. Bioact Mater. 2024;34:150-163. [39] ZHU H, XU G, HE Y, et al. A Dual-Bioinspired Tissue Adhesive Based on Peptide Dendrimer with Fast and Strong Wet Adhesion. Adv Healthc Mater. 2022; 11(15):e2200874. [40] YE J, FU S, ZHOU S, et al. Advances in hydrogels based on dynamic covalent bonding and prospects for its biomedical application. Eur Polym J. 2020;139:110024. [41] ZHAO X, CHEN X, YUK H, et al. Soft materials by design: unconventional polymer networks give extreme properties. Chem Rev. 2021;121(8):4309-4372. [42] CHENG S, ZHANG C, LI J, et al. Highly efficient removal of antibiotic from biomedical wastewater using Fenton-like catalyst magnetic pullulan hydrogels. Carbohydr Polym. 2021;262:117951. [43] CHEN H, CHENG J, RAN L, et al. An injectable self-healing hydrogel with adhesive and antibacterial properties effectively promotes wound healing. Carbohyd Polym. 2018;201: 522-531. [44] SHAO Z, YIN T, JIANG J, et al. Wound microenvironment self-adaptive hydrogel with efficient angiogenesis for promoting diabetic wound healing. Bioact Mater. 2023;20:561-573. [45] BO Y, ZHANG L, WANG Z, et al. Antibacterial hydrogel with self-healing property for wound-healing applications. ACS Biomater Sci. 2021;7(11):5135-5143. [46] YANG JY, CHEN Y, ZHAO L, et al. Constructions and Properties of Physically Cross-Linked Hydrogels Based on Natural Polymers. Polym Rev. 2023;63(3):574-612. [47] WANG Z, LIU J, ZHENG Y, et al. Copper Ion-Inspired Dual Controllable Drug Release Hydrogels for Wound Management: Driven by Hydrogen Bonds. Small. 2024; 20(34):e2401152. [48] XU J, LIN Y, WANG Y, et al. Multifunctional Regeneration Silicon-Loaded Chitosan Hydrogels for MRSA-Infected Diabetic Wound Healing. Adv Healthc Mater. 2024; 13(10):e2303501. [49] GUO B, LIANG Y, DONG R. Physical dynamic double-network hydrogels as dressings to facilitate tissue repair. Nat Protoc. 2023; 18(11):3322-3354. [50] TAN W, LONG T, WAN Y, et al. Dual-drug loaded polysaccharide-based self-healing hydrogels with multifunctionality for promoting diabetic wound healing. Carbohyd Polym. 2023;312:120824. [51] XIA H, DONG Z, TANG Q, et al. Glycopeptide‐Based Multifunctional Hydrogels Promote Diabetic Wound Healing through pH Regulation of Microenvironment. Adv Funct Mater. 2023;33(29):2215116. [52] LI J, ZHAI YN, XU JP, et al. An injectable collagen peptide-based hydrogel with desirable antibacterial, self-healing and wound-healing properties based on multiple-dynamic crosslinking. Int J Biol Macromol. 2024;259(Pt 1):129006. [53] BENNETT BL, LITTLEJOHN L. Review of new topical hemostatic dressings for combat casualty care. Mil Med. 2014;179(5): 497-514. [54] KHOSHMOHABAT H, PAYDAR S, KAZEMI HM, et al. Overview of Agents Used for Emergency Hemostasis. Trauma Mon. 2016; 21(1):e26023. [55] ZHU J, LI F, WANG X, et al. Hyaluronic Acid and Polyethylene Glycol Hybrid Hydrogel Encapsulating Nanogel with Hemostasis and Sustainable Antibacterial Property for Wound Healing. ACS Appl Mater Interfaces. 2018;10(16):13304-13316. [56] LI M, SHI X, YANG B, et al. Single-component hyaluronic acid hydrogel adhesive based on phenylboronic ester bonds for hemostasis and wound closure. Carbohydr Polym. 2022;296:119953. [57] CHEN W, WANG R, XU T, et al. A mussel-inspired poly (γ-glutamic acid) tissue adhesive with high wet strength for wound closure. J Mater Chem B. 2017;5(28): 5668-5678. [58] ZHOU Z, MEI X, HU K, et al. Nanohybrid Double Network Hydrogels Based on a Platinum Nanozyme Composite for Antimicrobial and Diabetic Wound Healing. ACS Appl Mater Interfaces. 2023; 15(14):17612-17626. [59] JI Z, WEI T, ZHU J, et al. Actively contractible and antibacterial hydrogel for accelerated wound healing. Nano Res. 2024;17(8): 7394-7403. [60] CUI H, CUI B, CHEN H, et al. A chitosan-based self-healing hydrogel for accelerating infected wound healing. Biomater Sci. 2023; 11(12):4226-4237. [61] WEI X, LIU C, LI Z, et al. Chitosan-based hydrogel dressings for diabetic wound healing via promoting M2 macrophage-polarization. Carbohydr Polym. 2024;331: 121873. [62] GUPTA A, BRIFFA SM, SWINGLER S, et al. Synthesis of Silver Nanoparticles Using Curcumin-Cyclodextrins Loaded into Bacterial Cellulose-Based Hydrogels for Wound Dressing Applications. Biomacromolecules. 2020;21(5):1802-1811. [63] ZHOU L, ZHOU L, WEI C, et al. A bioactive dextran-based hydrogel promote the healing of infected wounds via antibacterial and immunomodulatory. Carbohydr Polym. 2022;291:119558. [64] LI N, LIU W, ZHENG X, et al. Antimicrobial hydrogel with multiple pH-responsiveness for infected burn wound healing. Nano Res. 2023;16(8):11139-11148. [65] QIAO B, WANG J, QIAO L, et al. ROS-responsive hydrogels with spatiotemporally sequential delivery of antibacterial and anti-inflammatory drugs for the repair of MRSA-infected wounds. Regen Biomater. 2024;11: rbad110. [66] XU S, YAN S, YOU J, et al. Antibacterial Micelles-Loaded Carboxymethyl Chitosan/Oxidized Konjac Glucomannan Composite Hydrogels for Enhanced Wound Repairing. ACS Appl Mater Interfaces. 2024;16(11): 13563-13572. [67] YANG Y, MA Y, WANG H, et al. Chitosan-based hydrogel dressings with antibacterial and antioxidant for wound healing. Int J Biol Macromol. 2024;280(Pt 2):135939. [68] MAO C, XIANG Y, LIU X, et al. Photo-Inspired Antibacterial Activity and Wound Healing Acceleration by Hydrogel Embedded with Ag/Ag@AgCl/ZnO Nanostructures. Acs Nano. 2017;11(9):9010-9021. [69] ZHANG M, CHEN S, ZHONG L, et al. Zn(2+)-loaded TOBC nanofiber-reinforced biomimetic calcium alginate hydrogel for antibacterial wound dressing. Int J Biol Macromol. 2020;143:235-242. [70] LI J, WANG Y, YANG J, et al. Bacteria activated-macrophage membrane-coated tough nanocomposite hydrogel with targeted photothermal antibacterial ability for infected wound healing. Chem Eng J. 2021;420:127638. [71] WANG Y, WU Y, LONG L, et al. Inflammation-Responsive Drug-Loaded Hydrogels with Sequential Hemostasis, Antibacterial, and Anti-Inflammatory Behavior for Chronically Infected Diabetic Wound Treatment. ACS Appl Mater Interfaces. 2021;13(28): 33584-33599. [72] YANG C, DAWULIETI J, ZHANG K, et al. An injectable antibiotic hydrogel that scavenges proinflammatory factors for the treatment of severe abdominal trauma. Adv Funct Materi. 2022;32(27):2111698. [73] XU J, CHANG L, XIONG Y, et al. Chitosan-Based Hydrogels as Antibacterial/Antioxidant/Anti-Inflammation Multifunctional Dressings for Chronic Wound Healing. Adv Healthc Mater. 2024; 13(30):e2401490. [74] WANG X, SONG R, JOHNSON M, et al. An Injectable Chitosan-Based Self-Healable Hydrogel System as an Antibacterial Wound Dressing. Materials (Basel). 2021; 14(20):5956. [75] LI S, DONG S, XU W, et al. Antibacterial Hydrogels. Adv Sci (Weinh). 2018;5(5): 1700527. [76] MAKVANDI P, WANG CY, ZARE EN, et al. Metal‐based nanomaterials in biomedical applications: antimicrobial activity and cytotoxicity aspects. Adv Funct Mater. 2020; 30(22):1910021. [77] XIE M, GAO M, YUN Y, et al. Antibacterial Nanomaterials: Mechanisms, Impacts on Antimicrobial Resistance and Design Principles. Angew Chem Int Ed Engl. 2023; 62(17):e202217345. [78] BUTLER J, HANDY RD, UPTON M, et al. Review of Antimicrobial Nanocoatings in Medicine and Dentistry: Mechanisms of Action, Biocompatibility Performance, Safety, and Benefits Compared to Antibiotics. Acs Nano. 2023;17(8): 7064-7092. [79] ZHAO X, TANG H, JIANG X. Deploying Gold Nanomaterials in Combating Multi-Drug-Resistant Bacteria. Acs Nano. 2022; 16(7):10066-10087. [80] ZHANG M, QIAO X, HAN W, et al. Alginate-chitosan oligosaccharide-ZnO composite hydrogel for accelerating wound healing. Carbohydr Polym. 2021;266:118100. [81] LONG L, HU C, LIU W, et al. Injectable multifunctional hyaluronic acid/methylcellulose hydrogels for chronic wounds repairing. Carbohydr Polym. 2022; 289:119456. [82] DONG H, FENG C, ZHU J, et al. Ultrasmall gold Nanoparticles/Carboxymethyl chitosan composite hydrogel: Tough, restorable, biocompatible antimicrobial dressing for wound healing. Appl MaterToday. 2024;38: 102206. [83] ZHANG E, ZHAO X, HU J, et al. Antibacterial metals and alloys for potential biomedical implants. Bioact Mater. 2021;6(8): 2569-2612. [84] SUN X, WANG P, TANG L, et al. Multifunctional Hydrogel Containing Oxygen Vacancy‐Rich WOx for Synergistic Photocatalytic O2 Production and Photothermal Therapy Promoting Bacteria‐Infected Diabetic Wound Healing. Adv Funct Mater. 2024;34(52):2411117. [85] XIAO J, ZHOU Y, YE M, et al. Freeze-Thawing Chitosan/Ions Hydrogel Coated Gauzes Releasing Multiple Metal Ions on Demand for Improved Infected Wound Healing. Adv Healthc Mater. 2021;10(6):e2001591. [86] GHOSAL D, MAJUMDER N, DAS P, et al. Enhancing Wound Healing With Sprayable Hydrogel Releasing Multi Metallic Ions: Inspired by the Body’s Endogenous Healing Mechanism. Adv Healthc Mater. 2024;13(32):e2402024. [87] FAN YL, LIU HJ, WANG ZL, et al. A One-Nano MOF-Two-Functions Strategy Toward Self-healing, Anti-inflammatory, and Antibacterial Hydrogels for Infected Wound Repair. Chem Eng J. 2024;497:155037. [88] ZHANG Y, CHEN S, QIN X, et al. A Versatile Chitosan-Based Hydrogel Accelerates Infected Wound Healing via Bacterial Elimination, Antioxidation, Immunoregulation, and Angiogenesis. Adv Healthc Mater. 2024;13(19):e2400318. [89] FENG Q, XU J, ZHANG K, et al. Dynamic and Cell-Infiltratable Hydrogels as Injectable Carrier of Therapeutic Cells and Drugs for Treating Challenging Bone Defects. ACS Cent Sci. 2019;5(3):440-450. [90] ZHANG X, QIN M, XU M, et al. The fabrication of antibacterial hydrogels for wound healing. Eur Polym J. 2021;146: 110268. [91] LI Z, YOU S, MAO R, et al. Architecting polyelectrolyte hydrogels with Cu-assisted polydopamine nanoparticles for photothermal antibacterial therapy. Mater Today Bio. 2022;15:100264. [92] LIN X, ZHANG M, LV W, et al. Engineering Carbon Nanotube‐Based Photoactive COF to Synergistically Arm a Multifunctional Antibacterial Hydrogel. Adv Funct Mater. 2024;34(11):2310845. [93] WEI P, WANG L, XIE F, et al. Strong and tough cellulose–graphene oxide composite hydrogels by multi-modulus components strategy as photothermal antibacterial platform. Chem Eng J. 2022;431:133964. [94] DENG QS, GAO Y, RUI BY, et al. Double-network hydrogel enhanced by SS31-loaded mesoporous polydopamine nanoparticles: Symphonic collaboration of near-infrared photothermal antibacterial effect and mitochondrial maintenance for full-thickness wound healing in diabetes mellitus. Bioact Mater. 2023;27:409-428. [95] YUAN Z, WANG T, SHAO C, et al. Bioinspired Green Underwater Adhesive Gelatin‐Tannic Acid Hydrogel With Wide Range Adjustable Adhesion Strength and Multiple Environmental Adaptability. Adv Funct Mater. 2024:2412950. doi:10.1002/adfm.202412950 [96] CHEN X, LAN W, XIE J. Natural phenolic compounds: Antimicrobial properties, antimicrobial mechanisms, and potential utilization in the preservation of aquatic products. Food Chem. 2024;440:138198. [97] PARK J, KIM TY, KIM Y, et al. A Mechanically Resilient and Tissue-Conformable Hydrogel with Hemostatic and Antibacterial Capabilities for Wound Care. Adv Sci (Weinh). 2023;10(30):e2303651. [98] CHENG X, LI L, YANG L, et al. All‐Small‐Molecule Dynamic Covalent Hydrogels with Heat‐Triggered Release Behavior for the Treatment of Bacterial Infections. Advanced Funct Mater. 2022;32(44): 2206201. [99] HE G, ZHOU Y, CHEN X, et al. Preparation of poly (vinyl alcohol)/polydopamine/tannin acid composite hydrogels with dual adhesive, antioxidant and antibacterial properties. Eur Polym J. 2024;205:112708. [100] WANG W, ZHENG J, HONG X, et al. Micro-environment triple-responsive hyaluronic acid hydrogel dressings to promote antibacterial activity, collagen deposition, and angiogenesis for diabetic wound healing. J Mater Chem B. 2024;12(19): 4613-4628. [101] WANG Y, ZHOU C, LI Z, et al. Injectable immunoregulatory hydrogels sequentially drive phenotypic polarization of macrophages for infected wound healing. Bioact Mater. 2024;41:193-206. [102] KIM YE, CHOI SW, KIM MK, et al. Therapeutic Hydrogel Patch to Treat Atopic Dermatitis by Regulating Oxidative Stress. Nano Lett. 2022;22(5):2038-2047. [103] SHEN J, JIAO W, YANG J, et al. In situ photocrosslinkable hydrogel treats radiation-induced skin injury by ROS elimination and inflammation regulation. Biomaterials. 2025;314:122891. [104] WU Y, ZHOU Z, ZHANG M, et al. Hollow manganese dioxide-chitosan hydrogel for the treatment of atopic dermatitis through inflammation-suppression and ROS scavenging. J Nanobiotechnology. 2023;21(1):432. [105] ZHANG M, DONG Q, YANG K, et al. Hyaluronic acid hydrogels with excellent self-healing capacity and photo-enhanced mechanical properties for wound healing. Int J Biol Macromol. 2024;267(Pt 1):131235. [106] WANG X, SUN X, LEI J, et al. Bioinspired zwitterionic lysine glycopolymers: Enhancing wound repair through microenvironment modulation for bacterial elimination and optimal immunoregulation. Nano Today. 2024;57:102354. [107] SHANGGUAN J, YU F, DING B, et al. Hydrogel-forming viscous liquid in response to ROS restores the gut mucosal barrier of colitis mice via regulating oxidative redox homeostasis. Acta Biomater. 2024;184: 127-143. [108] SU K, DENG D, WU X, et al. On-demand detachable adhesive hydrogel based on dual dynamic covalent cross-linked with NIR/pH dual-responsive properties for diabetic wound healing. Chem Eng J. 2024; 479:147646. [109] GUO Q, YIN T, HUANG W, et al. Hybrid Hydrogels for Immunoregulation and Proangiogenesis through Mild Heat Stimulation to Accelerate Whole‐Process Diabetic Wound Healing. Adv Healthc Mater. 2024;13(18):e2304536. [110] ZHANG L, MA Y, PAN X, et al. A composite hydrogel of chitosan/heparin/poly (gamma-glutamic acid) loaded with superoxide dismutase for wound healing. Carbohydr Polym. 2018;180:168-174. [111] LI J, ZHAO M, LIANG J, et al. Hollow Copper Sulfide Photothermal Nanodelivery Platform Boosts Angiogenesis of Diabetic Wound by Scavenging Reactive Oxygen Species. ACS Appl Mater Interfaces. 2024;16(4): 4395-4407. [112] PENA OA, MARTIN P. Cellular and molecular mechanisms of skin wound healing. Nat Rev Mol Cell Biol. 2024;25(8):599-616. [113] HUANG R, ZHANG X, LI W, et al. Suction Cups-Inspired Adhesive Patch with Tailorable Patterns for Versatile Wound Healing. Adv Sci (Weinh). 2021;8(17):e2100201. [114] SHAN BH, WU FG. Hydrogel-Based Growth Factor Delivery Platforms: Strategies and Recent Advances. Adv Mater. 2024;36(5): e2210707. [115] LEE Y, LIM S, KIM JA, et al. Development of Thiol-Ene Reaction-Based HA Hydrogel with Sustained Release of EGF for Enhanced Skin Wound Healing. Biomacromolecules. 2023;24(11):5342-5352. [116] AN Z, ZHANG L, LIU Y, et al. Injectable thioketal-containing hydrogel dressing accelerates skin wound healing with the incorporation of reactive oxygen species scavenging and growth factor release. Biomater Sci. 2021;10(1):100-113. [117] ZHAO H, HUANG J, LI Y, et al. ROS-scavenging hydrogel to promote healing of bacteria infected diabetic wounds. Biomaterials. 2020;258:120286. [118] SIMOSKA O, DUAY J, STEVENSON KJ. Electrochemical Detection of Multianalyte Biomarkers in Wound Healing Efficacy. ACS Sens. 2020;5(11):3547-3557. [119] ZHU Y, ZHANG J, SONG J, et al. A multifunctional pro‐healing zwitterionic hydrogel for simultaneous optical monitoring of pH and glucose in diabetic wound treatment. Adv Funct Mater. 2020; 30(6):1905493. [120] MOSTAFALU P, TAMAYOL A, RAHIMI R, et al. Smart Bandage for Monitoring and Treatment of Chronic Wounds. Small. 2018:e1703509. doi: 10.1002/smll.201703509. [121] HE X, YANG S, LIU C, et al. Integrated Wound Recognition in Bandages for Intelligent Treatment. Adv Healthc Mater. 2020;9(22):e2000941. [122] XU T, SONG Y, GAO W, et al. Superwettable Electrochemical Biosensor toward Detection of Cancer Biomarkers. ACS Sens. 2018;3(1):72-78. [123] YANG X, WANG Y, BYRNE R, et al. Concepts of Artificial Intelligence for Computer-Assisted Drug Discovery. Chem Rev. 2019; 119(18):10520-10594. [124] WANG L, ZHOU M, XU T, et al. Multifunctional hydrogel as wound dressing for intelligent wound monitoring. Chem Eng J. 2022;433:134625. [125] SHAN M, CHEN X, ZHANG X, et al. Injectable Conductive Hydrogel with Self-Healing, Motion Monitoring, and Bacteria Theranostics for Bioelectronic Wound Dressing. Adv Healthc Mater. 2024;13(11): e2303876. |
| [1] | 郭宇超, 倪前伟, 尹 晨, 吉格尔·赛义力汗, 高 瞻. 季铵化壳聚糖紧急止血材料:合成、机制与应用[J]. 中国组织工程研究, 2026, 30(8): 2091-2100. |
| [2] | 刘宏杰, 牟秋菊, 申玉雪, 梁 飞, 祝丽丽. 金属有机框架/羧甲基壳聚糖-氧化海藻酸钠/富血小板血浆水凝胶促糖尿病感染创面愈合[J]. 中国组织工程研究, 2026, 30(8): 1929-1939. |
| [3] | 管昱杰, 赵 彬 . 人工智能在脊柱侧弯筛查和诊断中的应用与展望[J]. 中国组织工程研究, 2026, 30(3): 721-730. |
| [4] | 张 也, 安哲庆, 席 歆, 刘晓妍, 洪 伟, 廖 健. 载唑来膦酸可溶性微针贴片抑制脂多糖诱导破骨细胞的分化[J]. 中国组织工程研究, 2026, 30(20): 5115-5124. |
| [5] | 许艺璇, 姚 俊, 刘旭璐, 李新莲, 刘志雄, 张志红. 含万古霉素的猪皮脱细胞外基质水凝胶促进皮肤感染创面愈合[J]. 中国组织工程研究, 2026, 30(20): 5214-5228. |
| [6] | 刁有录, 高 佳, 潘国庆. 生物募集组织修复材料:调控细胞和因子的迁移及改善组织整合的优势[J]. 中国组织工程研究, 2026, 30(20): 5270-5281. |
| [7] | 徐亚伟, 孟世龙, 张 徐, 汪成杰, 袁一峰, 史晓林, 王 娇, 刘 康. 中药有效成分结合水凝胶修复骨缺损:成功与挑战[J]. 中国组织工程研究, 2026, 30(20): 5295-5303. |
| [8] | 王洁燕, 姚佳沂, 辛颖童 , 张馨文, 李日旺, 刘大海. 壳聚糖水凝胶载药系统治疗口腔溃疡更安全有效的解决方案[J]. 中国组织工程研究, 2026, 30(20): 5331-5340. |
| [9] | 汪 影, 王雅文, 徐颖婕, 王元非, 吴 桐. 乳液静电纺丝法制备聚己内酯/低分子量褐藻多糖纳米纤维及生物相容性评价[J]. 中国组织工程研究, 2026, 30(2): 433-442. |
| [10] | 谭凤怡, 谢嘉敏, 潘振锋, 张新旭, 郑泽态, 曾祉莹, 周艳芳. 胶原蛋白联合微针治疗皮肤光老化的作用及机制[J]. 中国组织工程研究, 2026, 30(2): 451-458. |
| [11] | 刘晓红, 赵 天, 穆云萍, 冯文金, 吕存声, 张智永, 赵子建, 李芳红. 脱细胞真皮基质水凝胶促进大鼠皮肤创面的愈合[J]. 中国组织工程研究, 2026, 30(2): 395-403. |
| [12] | 李青山, 李润萌, 高宇阳, 韩 纲, 陈继营, 郭全义. 磁性生物活性玻璃支架的磁热抗肿瘤与促成骨性能[J]. 中国组织工程研究, 2026, 30(14): 3494-3503. |
| [13] | 王 浩, 何 秦, 王枰稀, 张 骏, 吴治林. 负载去铁胺海藻酸锶水凝胶促进大鼠颅骨损伤的修复[J]. 中国组织工程研究, 2026, 30(14): 3609-3617. |
| [14] | 孔小娟, 谈珍瑜, 雷 磊. miR-424-5p修饰外泌体/泊洛沙姆407水凝胶修复大鼠子宫内膜损伤[J]. 中国组织工程研究, 2026, 30(14): 3626-3635. |
| [15] | 杨 标, 吴中桓, 姜福贵, 何成龙, 李廷栋. 负载无细胞脂肪提取物的导电水凝胶修复大鼠脊髓损伤[J]. 中国组织工程研究, 2026, 30(14): 3652-3662. |
围绕多糖基水凝胶伤口敷料的制备工艺及其功能,首先介绍了传统的物理与化学交联技术,然后以伤口愈合的各个阶段(止血、炎症、增殖、重塑)为轴,总结适应各阶段特点的功能化多糖基水凝胶(止血、抗菌、抗氧化与抗炎、促进组织再生等)的设计策略。此外,对多糖基水凝胶智能化实时监测的最新进展以及智能化设计在多糖基水凝胶伤口敷料中的应用进行了分析。综上所述,该文从制备技术和功能化设计两个维度出发,总结了水凝胶的制备方法与功能需要,旨在为相关领域的研究人员提供参考,从而推动多糖基水凝胶伤口敷料的科学研究发展。
| 阅读次数 | ||||||
|
全文 |
|
|||||
|
摘要 |
|
|||||