[1] ZUK PA, ZHU M, MIZUNO H, et al. Multilineage cells from human adipose tissue: implications for cell-based therapies. Tissue Eng. 2001;7(2):211-228.
[2] YANG S, SUN Y, YAN C. Recent advances in the use of extracellular vesicles from adipose-derived stem cells for regenerative medical therapeutics. J Nanobiotechnology. 2024;22(1):316.
[3] FOTI R, STORTI G, PALMESANO M, et al. Senescence in Adipose-Derived Stem Cells: Biological Mechanisms and Therapeutic Challenges. Int J Mol Sci. 2024; 25(15):8390.
[4] FAN X, ZHANG Y, LIU W, et al. A comprehensive review of engineered exosomes from the preparation strategy to therapeutic applications. Biomater Sci. 2024;12(14):3500-3521.
[5] JOHNSTONE RM, ADAM M, HAMMOND JR, et al. Vesicle formation during reticulocyte maturation. Association of plasma membrane activities with released vesicles (exosomes). J Biol Chem. 1987;262(19):9412-9420.
[6] KALLURI R, LEBLEU VS. The biology, function, and biomedical applications of exosomes. Science. 2020; 367(6478):eaau6977.
[7] RAHNAMA M, HEIDARI M, POURSALEHI Z, et al. Global Trends of Exosomes Application in Clinical Trials: A Scoping Review. Stem Cell Rev Rep. 2024;20(8): 2165-2193.
[8] AL-MADHAGI H. The Landscape of Exosomes Biogenesis to Clinical Applications. Int J Nanomedicine. 2024;19: 3657-3675.
[9] TIENDA-VÁZQUEZ MA, HANEL JM, MÁRQUEZ-ARTEAGA EM, et al. Exosomes: A Promising Strategy for Repair, Regeneration and Treatment of Skin Disorders. Cells. 2023;12(12):1625.
[10] HUSHMANDI K, SAADAT SH, RAEI M, et al. The science of exosomes: Understanding their formation, capture, and role in cellular communication. Pathol Res Pract. 2024;259:155388.
[11] CHEN YF, LUH F, HO YS, et al. Exosomes: a review of biologic function, diagnostic and targeted therapy applications, and clinical trials. J Biomed Sci. 2024;31(1):67.
[12] WANG Y, LI Q, ZHOU S, et al. Contents of exosomes derived from adipose tissue and their regulation on inflammation, tumors, and diabetes. Front Endocrinol (Lausanne). 2024;15:1374715.
[13] KEMALOĞLU CA, DURSUN EN, YAY AH, et al. The Optimal Effective Dose of Adipose-Derived Stem Cell Exosomes in Wound Healing. Ann Plast Surg. 2024;93(2): 253-260.
[14] MOU C, XIA Z, WANG X, et al. Stem cell-derived exosome treatment for acute spinal cord injury: a systematic review and meta-analysis based on preclinical evidence. Front Neurol. 2025; 16:1447414.
[15] ABBASI R, ALAMDARI-MAHD G, MALEKI-KAKELAR H, et al. Recent advances in the application of engineered exosomes from mesenchymal stem cells for regenerative medicine. Eur J Pharmacol. 2025;989:177236.
[16] YIN D, SHEN G. Exosomes from adipose-derived stem cells regulate macrophage polarization and accelerate diabetic wound healing via the circ-Rps5/miR-124-3p axis. Immun Inflamm Dis. 2024; 12(6):e1274.
[17] LIANG X, ZHANG L, WANG S, et al. Exosomes secreted by mesenchymal stem cells promote endothelial cell angiogenesis by transferring miR-125a. J Cell Sci. 2016; 129(11):2182-2189.
[18] WANG L, HU L, ZHOU X, et al. Author Correction: Exosomes secreted by human adipose mesenchymal stem cells promote scarless cutaneous repair by regulating extracellular matrix remodelling. Sci Rep. 2021;11(1):3245.
[19] LI R, LI D, WANG H, et al. Exosomes from adipose-derived stem cells regulate M1/M2 macrophage phenotypic polarization to promote bone healing via miR-451a/MIF. Stem Cell Res Ther. 2022;13(1):149.
[20] REN L, SONG ZJ, CAI QW, et al. Adipose mesenchymal stem cell-derived exosomes ameliorate hypoxia/serum deprivation-induced osteocyte apoptosis and osteocyte-mediated osteoclastogenesis in vitro. Biochem Biophys Res Commun. 2019;508(1):138-144.
[21] 尹刚,刘蔡钺,林耀发,等.脂肪干细胞来源外泌体对周围神经损伤后再生作用的实验研究[J].中国修复重建外科杂志, 2018,32(12):1592-1596.
[22] LIU J, WANG Z, LIN A, et al. Exosomes from Hypoxic Pretreatment ADSCs Ameliorate Cardiac Damage Post-MI via Activated circ-Stt3b/miR-15a-5p/GPX4 Signaling and Decreased Ferroptosis. Cardiovasc Toxicol. 2024;24(11): 1215-1225.
[23] BLAZQUEZ R, SANCHEZ-MARGALLO FM, DE LA ROSA O, et al. Immunomodulatory Potential of Human Adipose Mesenchymal Stem Cells Derived Exosomes on in vitro Stimulated T Cells. Front Immunol. 2014; 5:556.
[24] DOMENIS R, CIFÙ A, QUAGLIA S, et al. Pro inflammatory stimuli enhance the immunosuppressive functions of adipose mesenchymal stem cells-derived exosomes. Sci Rep. 2018;8(1):13325.
[25] WICHTERLE O, LÍM D. Hydrophilic Gels for Biological Use. Nature. 1960;185(4706): 117.
[26] FAN MH, PI JK, ZOU CY, et al. Hydrogel-exosome system in tissue engineering: A promising therapeutic strategy. Bioact Mater. 2024;38:1-30.
[27] GUO L, FU Z, LI H, et al. Smart hydrogel: A new platform for cancer therapy. Adv Colloid Interface Sci. 2025;340:103470.
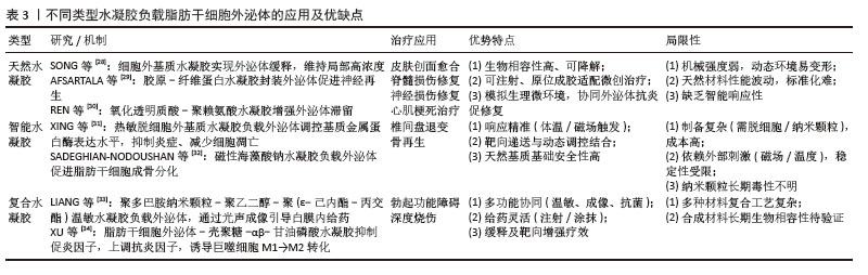
[28] SONG Y, YOU Y, XU X, et al. Adipose-Derived Mesenchymal Stem Cell-Derived Exosomes Biopotentiated Extracellular Matrix Hydrogels Accelerate Diabetic Wound Healing and Skin Regeneration. Adv Sci (Weinh). 2023;10(30):e2304023.
[29] AFSARTALA Z, HADJIGHASSEM M, SHIRIAN S, et al. The Effect of Collagen and Fibrin Hydrogels Encapsulated with Adipose Tissue Mesenchymal Stem Cell-Derived Exosomes for Treatment of Spinal Cord Injury in a Rat Model. Iran J Biotechnol. 2023;21(3):e3505.
[30] REN Y, WANG W, YU C, et al. An injectable exosome-loaded hyaluronic acid-polylysine hydrogel for cardiac repair via modulating oxidative stress and the inflammatory microenvironment. Int J Biol Macromol. 2024;275(Pt 2):133622.
[31] XING H, ZHANG Z, MAO Q, et al. Injectable exosome-functionalized extracellular matrix hydrogel for metabolism balance and pyroptosis regulation in intervertebral disc degeneration. J Nanobiotechnology. 2021;19(1):264.
[32] SADEGHIAN-NODOUSHAN F, NIKUKAR H, SOLEIMANI M, et al. A smart magnetic hydrogel containing exosome promotes osteogenic commitment of human adipose-derived mesenchymal stem cells. Iran J Basic Med Sci. 2022;25(9):1123-1131.
[33] LIANG L, SHEN Y, DONG Z, et al. Photoacoustic image-guided corpus cavernosum intratunical injection of adipose stem cell-derived exosomes loaded polydopamine thermosensitive hydrogel for erectile dysfunction treatment. Bioact Mater. 2021;9:147-156.
[34] XU L, LIU D, YUN HL, et al. Effect of adipose-derived stem cells exosomes cross-linked chitosan-αβ-glycerophosphate thermosensitive hydrogel on deep burn wounds. World J Stem Cells. 2025;17(2): 102091.
[35] CUI H, LI J. Hydrogel adhesives for tissue recovery. Adv Colloid Interface Sci. 2025;341:103496.
[36] KHULOOD MT, JIJITH US, NASEEF PP, et al. Advances in metal-organic framework-based drug delivery systems. Int J Pharm. 2025;673:125380.
[37] WANG Y, GAO N, LI X, et al. Metal organic framework-based variable-size nanoparticles for tumor microenvironment-responsive drug delivery. Drug Deliv Transl Res. 2024;14(7):1737-1755.
[38] 庆达,王建省,苏新悦,等.金属有机框架材料的制备及应用研究进展[J].化工新型材料,2024,52(1):65-70.
[39] WANG D, YAO H, YE J, et al. Metal-Organic Frameworks (MOFs): Classification, Synthesis, Modification, and Biomedical Applications. Small. 2024;20(47):e2404350.
[40] LEOI MWN, ZHENG XT, YU Y, et al. Redefining Metal Organic Frameworks in Biosensors: Where Are We Now? ACS Appl Mater Interfaces. 2025;17(9):13246-13278.
[41] LI W, CHEN J, GUO J, et al. Exploring the multifaceted roles of metal-organic frameworks in ecosystem regulation. J Mater Chem B. 2025;13(7):2272-2294.
[42] KANG Y, XU C, MENG L, et al. Exosome-functionalized magnesium-organic framework-based scaffolds with osteogenic, angiogenic and anti-inflammatory properties for accelerated bone regeneration. Bioact Mater. 2022;18: 26-41.
[43] SULTANA N, COLE A, STRACHAN F. Biocomposite Scaffolds for Tissue Engineering: Materials, Fabrication Techniques and Future Directions. Materials (Basel). 2024;17(22):5577.
[44] TOLBERT JW, FRENCH T, KITSON A, et al. Solvent-cast 3D printing with molecular weight polymer blends to decouple effects of scaffold architecture and mechanical properties on mesenchymal stromal cell fate. J Biomed Mater Res A. 2024;112(9):1364-1375.
[45] JIANG Z, ZHENG Z, YU S, et al. Nanofiber Scaffolds as Drug Delivery Systems Promoting Wound Healing. Pharmaceutics. 2023;15(7):1829.
[46] GANDOLFI MG, GARDIN C, ZAMPARINI F, et al. Mineral-Doped Poly(L-lactide) Acid Scaffolds Enriched with Exosomes Improve Osteogenic Commitment of Human Adipose-Derived Mesenchymal Stem Cells. Nanomaterials (Basel). 2020;10(3):432.
[47] LI W, LIU Y, ZHANG P, et al. Tissue-Engineered Bone Immobilized with Human Adipose Stem Cells-Derived Exosomes Promotes Bone Regeneration. ACS Appl Mater Interfaces. 2018;10(6):5240-5254.
[48] HONG P, YANG H, WU Y, et al. The functions and clinical application potential of exosomes derived from adipose mesenchymal stem cells: a comprehensive review. Stem Cell Res Ther. 2019;10(1):242.
[49] SU H, CHAU H, LI Q, et al. Bridging the gap: clinical translation of adipose-derived stem cells - a scoping review of clinical trials. Stem Cell Res Ther. 2025;16(1):288.
[50] RONG J, LI YY, WANG X, et al. Non-coding RNAs in adipose-derived stem cell exosomes: Mechanisms, therapeutic potential, and challenges in wound healing. World J Stem Cells. 2025;17(4):102917. |