中国组织工程研究 ›› 2026, Vol. 30 ›› Issue (13): 3370-3378.doi: 10.12307/2026.309

• 干细胞综述 stem cell review • 上一篇    下一篇

植物来源细胞外囊泡防治肌肉骨骼系统疾病的发生与发展

张宜杰1,洪博文1,周  毅1,邵  阳1,2,吴  毛1,2,李绍烁1,2,王建伟1,2   

  1. 1南京中医药大学,江苏省南京市   210000;2南京中医药大学附属无锡医院,江苏省无锡市   214000
  • 接受日期:2025-06-14 出版日期:2026-05-08 发布日期:2025-12-26
  • 通讯作者: 王建伟,博士,主任医师,南京中医药大学,江苏省南京市 210000;南京中医药大学附属无锡医院骨伤科,江苏省无锡市 214000; 共同通讯作者:李绍烁,博士后,主治医师,南京中医药大学,江苏省南京市 210000;南京中医药大学附属无锡医院骨伤科,江苏省无锡市 214000
  • 作者简介:张宜杰,男,2001年生,湖北省襄阳市人,汉族,南京中医药大学在读硕士,主要从事中医药防治骨质疏松方面的研究。
  • 基金资助:
    国家自然科学基金项目(82274546),项目负责人:王建伟;国家自然科学基金项目(82405520),项目负责人:李绍烁;无锡市卫健委科研项目(Q202232),项目负责人:李绍烁;无锡市“双百”中青年医疗卫生拔尖人才(HB2023074),项目负责人:李绍烁;江苏省中医药科技发展计划青年人才项目(QN202322),项目负责人:李绍烁

Occurrence and development of plant derived extracellular vesicles in the prevention and treatment of musculoskeletal system diseases

Zhang Yijie1, Hong Bowen1, Zhou Yi1, Shao Yang1, 2, Wu Mao1, 2, Li Shaoshuo1, 2, Wang Jianwei1, 2   

  1. 1Nanjing University of Chinese Medicine, Nanjing 210000, Jiangsu Province, China; 2Wuxi Hospital Affiliated to Nanjing University of Chinese Medicine, Wuxi 214000, Jiangsu Province, China
  • Accepted:2025-06-14 Online:2026-05-08 Published:2025-12-26
  • Contact: Wang Jianwei, MD, Chief physician, Nanjing University of Chinese Medicine, Nanjing 210000, Jiangsu Province, China; Wuxi Hospital Affiliated to Nanjing University of Chinese Medicine, Wuxi 214000, Jiangsu Province, China; Co-corresponding author: Li Shaoshuo, MD, Attending physician, Nanjing University of Chinese Medicine, Nanjing 210000, Jiangsu Province, China; Wuxi Hospital Affiliated to Nanjing University of Chinese Medicine, Wuxi 214000, Jiangsu Province, China
  • About author:Zhang Yijie, Master candidate, Nanjing University of Chinese Medicine, Nanjing 210000, Jiangsu Province, China
  • Supported by:
    National Natural Science Foundation of China, No. 82274546 (to WJW); National Natural Science Foundation of China, No. 82405520 (LSS); Wuxi Municipal Health Commission Research Project, No. Q202232 (to LSS); Wuxi “Double Hundred” Young and Middle-aged Medical and Health Talents, No. HB2023074 (to LSS); Jiangsu Province Traditional Chinese Medicine Science and Technology Development Plan Young Talent Project, No. QN202322 (to LSS)

摘要:

文题释义:

肌肉骨骼系统:由骨骼、肌肉、关节和相关的结缔组织包括韧带、肌腱、软骨和骨膜等组成,负责支撑身体、保护内脏、身体运动和姿势保持。肌肉骨骼系统对于人的整体健康至关重要,它不仅影响运动能力,还与许多慢性疾病有关。
植物源胞外囊泡:由植物细胞分泌的一种纳米级别的膜结构囊泡,包含多种生物分子,如蛋白质、脂质、代谢物、核酸(包括mRNA、miRNA等),它们在细胞间通讯和物质运输中扮演着重要角色。

摘要
背景:植物源胞外囊泡因特有的生物学特性和低免疫原性,为骨质疏松症、骨关节炎和软骨损伤等病症的治疗开辟了新途径。
目的:综述植物源胞外囊泡的研究历程、提取和分离方法以及在肌肉骨骼系统疾病中的应用进展。
方法:通过计算机在PubMed、Web of Science、EMbase、中国知网、万方、维普数据库中检索1995年1月至2025年2月发表的相关文献,以“Musculoskeletal system,Plant derived extracellular vesicles,exosomes,Extracellular vesicle like nanovesicles,Osteoporosis,Osteoarthritis,Wound healing,drug carrier,inflammation”为英文检索词,以“肌肉骨骼系统,植物源胞外囊泡,外泌体,外泌体样纳米囊泡,骨质疏松症,骨关节炎,伤口愈合,药物载体,炎症”为中文检索词,最终纳入61篇文献进行分析。
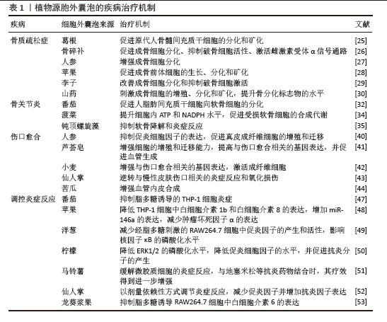
结果与结论:植物源胞外囊泡的提取和纯化过程相对简便,易于标准化,适合规模生产,具有较低的免疫原性,更安全且耐受,并表现出卓越的稳定性,可承受胃和肠的酸性条件,更适合口服给药系统,并且具有更长的体内循环时间和组织特异性靶向性,能够穿过血脑屏障,但不能穿过胎盘屏障。植物源胞外囊泡在治疗骨质疏松症、骨关节炎、促进伤口愈合和血流重建、抑制炎症反应、作为药物载体治疗肌肉骨骼系统疾病等方面得到广泛研究。
https://orcid.org/0009-0000-3254-1635 (张宜杰); https://orcid.org/0000-0002-2484-7922 (王建伟); https://orcid.org/0000-0003-0247-9863 (李绍烁)

关键词: 植物源胞外囊泡, 肌肉骨骼系统, 骨质疏松症, 骨关节炎, 伤口愈合, 药物载体, 炎症

Abstract: BACKGROUND: Plant derived extracellular vesicles have opened up new avenues for the treatment of osteoporosis, osteoarthritis, and cartilage damage due to their unique biological properties and low immunogenicity. 
OBJECTIVE: To review the research history, extraction and separation methods of plant derived extracellular vesicles, and their application progress in musculoskeletal system diseases. 
METHODS: Relevant literature published from January 1995 to February 2025 was searched by computer in PubMed, Web of Science, EMbase, China National Knowledge Infrastructure (CNKI), WanFang, and VIP databases using “musculoskeletal system, plant derived extracellular vesicles, exosomes, extracellular vesicle like nanovesicles, osteoporosis, osteoarthritis, wound healing, drug carrier, inflammation” as Chinese and English search terms. Finally, 61 articles were included for analysis.
RESULTS AND CONCLUSION: The advantages of plant derived extracellular vesicles include relatively simple extraction and purification processes, easy standardization, suitability for large-scale production, lower immunogenicity, greater safety and tolerance, excellent stability, ability to withstand acidic conditions in the stomach and intestines, suitability for oral administration systems, longer in vivo circulation time and tissue-specific targeting, and the ability to cross the blood-brain barrier but not the placental barrier. Plant derived extracellular vesicles have been widely studied in the treatment of osteoporosis, osteoarthritis, promotion of wound healing and blood flow reconstruction, inhibition of inflammatory reactions, and as drug carriers for the treatment of musculoskeletal system diseases.

Key words: plant derived extracellular vesicle, musculoskeletal system, osteoporosis, osteoarthritis, wound healing, drug carrier, inflammation

中图分类号: