中国组织工程研究 ›› 2026, Vol. 30 ›› Issue (20): 5143-5151.doi: 10.12307/2026.306

• 纳米生物材料 nanobiomaterials • 上一篇    下一篇

纳米羟基磷灰石诱导肿瘤免疫原性死亡

李  恕1,2,赵正宜3,曾  琴1,2,4,朱向东1,2   

  1. 四川大学,1国家生物医学材料工程技术研究中心,2生物医学工程学院,3华西药学院,四川省成都市   610041;4国家药品监督管理局组织再生生物材料质量研究与控制重点实验室&四川大学医疗器械监管科学研究所&国家药品监督管理科学研究基地,四川省成都市   610041
  • 接受日期:2025-05-13 出版日期:2026-07-18 发布日期:2025-11-24
  • 通讯作者: 曾琴,副研究员,四川大学,国家生物医学材料工程技术研究中心,生物医学工程学院,四川省成都市 610041;国家药品监督管理局组织再生生物材料质量研究与控制重点实验室&四川大学医疗器械监管科学研究所&国家药品监督管理科学研究基地,四川省成都市 610041
  • 作者简介:李恕,女,2000年生,山东省曲阜市人,汉族,硕士,主要从事生物材料用于免疫调控方向的研究。
  • 基金资助:
    国家自然科学基金项目(32171333),项目负责人:曾琴

Nanohydroxyapatite induces immunogenic cell death in tumors

Li Shu1, 2, Zhao Zhengyi3, Zeng Qin1, 2, 4, Zhu Xiangdong1, 2   

  1. 1National Engineering Research Center for Biomaterials, 2College of Biomedical Engineering, 3West China School of Pharmacy, Sichuan University, Chengdu 610064, Sichuan Province, China; 4NMPA Key Laboratory for Quality Research and Control of Tissue Regenerative Biomaterials & Institute of Regulatory Science for Medical Devices & NMPA Research Base of Regulatory Science for Medical Devices, Sichuan University, Chengdu 610041, Sichuan Province, China
  • Accepted:2025-05-13 Online:2026-07-18 Published:2025-11-24
  • Contact: Zeng Qin, Associate researcher, National Engineering Research Center for Biomaterials, and College of Biomedical Engineering, Sichuan University, Chengdu 610064, Sichuan Province, China; NMPA Key Laboratory for Quality Research and Control of Tissue Regenerative Biomaterials & Institute of Regulatory Science for Medical Devices & NMPA Research Base of Regulatory Science for Medical Devices, Sichuan University, Chengdu 610041, Sichuan Province, China
  • About author:Li Shu, MS, National Engineering Research Center for Biomaterials, and College of Biomedical Engineering, Sichuan University, Chengdu 610064, Sichuan Province, China
  • Supported by:
    National Natural Science Foundation of China, No. 32171333 (to ZQ)

摘要:

文题释义:
免疫原性细胞死亡:是一种特殊的程序性细胞死亡模式,在细胞死亡过程中会释放钙网蛋白、高迁移率族蛋白B1和三磷酸腺苷等损伤相关分子模式,从而促进抗原呈递细胞的激活,诱导机体产生特异性抗肿瘤免疫应答。
生物相容性:是指材料在生物环境中能够与生物系统相互作用而不会引起不良免疫反应或毒性反应的能力,通常涉及材料对细胞增殖、生长、功能及机体免疫系统的影响。良好的生物相容性是生物医学材料在组织工程、药物递送和植入医学等领域应用的基本要求。

背景:近年来的研究显示,纳米羟基磷灰石在抗肿瘤领域展现出潜在价值,它能够选择性杀伤肿瘤细胞且对正常细胞没有明显毒性,但纳米羟基磷灰石抗肿瘤的机制尚不完全清楚。
目的:探索纳米羟基磷灰石在体外诱导肿瘤细胞发生免疫原性细胞死亡的能力。
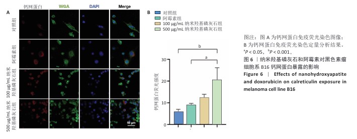
方法:采用化学沉淀法合成纳米羟基磷灰石,通过X射线衍射、傅里叶变换红外光谱和透射电镜表征纳米羟基磷灰石的物相、官能团及形貌尺寸,利用马尔文粒度仪测量纳米羟基磷灰石在PBS(pH=7.4)中的表面电荷。将不同质量浓度的纳米羟基磷灰石悬液、阿霉素溶液分别与L929小鼠成纤维细胞(或黑色素瘤细胞B16)共培养,CCK-8法检测细胞活力。将B16细胞分4组处理,分别加入PBS、100 μg/mL纳米羟基磷灰石悬液、500 μg/mL纳米羟基磷灰石悬液、1 μg/mL阿霉素溶液,检测钙网蛋白暴露情况以及细胞上清中高迁移率族蛋白B1、三磷酸腺苷水平。
结果与结论:①X射线衍射、傅里叶变换红外光谱检测显示纳米羟基磷灰石物相纯度高、结晶度良好,透射电镜下可见纳米羟基磷灰石呈均匀的棒状结构,长度70-90 nm,宽度10-20 nm,形貌规则,纳米羟基磷灰石的电位为(-12.83±2.04) mV。②CCK-8检测结果显示,100,500,2 000 μg/mL的纳米羟基磷灰石悬液均未显著影响L929成纤维细胞活力,0.1,1 μg/mL阿霉素溶液显著降低了L929成纤维细胞活力;0.1,1 μg/mL阿霉素溶液与100,500,2 000 μg/mL的纳米羟基磷灰石悬液均可降低B16细胞活力,并且纳米羟基磷灰石悬液对B16细胞活力的影响弱于阿霉素。③免疫荧光染色结果显示,500 μg/mL纳米羟基磷灰石组钙网蛋白表达高于PBS组、阿霉素组(P < 0.05);4组间高迁移率族蛋白B1水平比较差异无显著性意义(P > 0.05);阿霉素组三磷酸腺苷水平高于PBS组(P < 0.05)。④结果表明,纳米羟基磷灰石可能是一种潜在的安全有效的免疫原性细胞死亡诱导剂。

https://orcid.org/0009-0006-0331-1631 (李恕) 

中国组织工程研究杂志出版内容重点:生物材料;骨生物材料;口腔生物材料;纳米材料;缓释材料;材料相容性;组织工程

关键词: 纳米羟基磷灰石, 免疫原性细胞死亡, 肿瘤治疗, 阿霉素, 生物相容性, 抗肿瘤免疫治疗

Abstract: BACKGROUND: Recent studies have shown that nanohydroxyapatite has shown potential value in the field of anti-tumor. It can selectively kill tumor cells and has no obvious toxicity to normal cells, but the anti-tumor mechanism of nanohydroxyapatite is not yet fully understood.
OBJECTIVE: To explore the ability of nanohydroxyapatite to induce immunogenic cell death in tumor cells in vitro.
METHODS: Nanohydroxyapatite was synthesized by chemical precipitation method. The phase, functional group, and morphology of nanohydroxyapatite were characterized by X-ray diffraction, Fourier transform infrared spectroscopy, and transmission electron microscopy. The surface charge of nanohydroxyapatite in PBS (pH=7.4) was measured by Malvern particle size analyzer. Nanohydroxyapatite suspensions with different mass concentrations and doxorubicin solutions were co-cultured with L929 mouse fibroblasts (or melanoma cells B16). Cell viability was detected by CCK-8 assay. B16 cells were divided into four groups and treated with PBS, 100 μg/mL nanohydroxyapatite suspension, 500 μg/mL nanohydroxyapatite suspension, and 1 μg/mL doxorubicin solution, respectively. The exposure of calreticulin and the levels of high-mobility group protein B1 and adenosine triphosphate in the cell supernatant were detected.
RESULTS AND CONCLUSION: (1) X-ray diffraction and Fourier transform infrared spectroscopy showed that nanohydroxyapatite had high phase purity and good crystallinity. Under transmission electron microscopy, nanohydroxyapatite showed a uniform rod-like structure with a length of 70-90 nm, a width of 10-20 nm, and a regular morphology. The potential of nanohydroxyapatite was (-12.83±2.04) mV. (2) CCK-8 assay results showed that 100, 500, and 2 000 μg/mL nanohydroxyapatite suspensions did not significantly affect the viability of L929 fibroblasts, while 0.1 and 1 μg/mL doxorubicin solutions significantly reduced the viability of L929 fibroblasts. 0.1 and 1 μg/mL doxorubicin solutions and 100, 500, and 2 000 μg/mL nanohydroxyapatite suspensions could reduce the viability of B16 cells. The effect of nanohydroxyapatite suspension on B16 cell viability was weaker than that of doxorubicin. (3) Immunofluorescence staining results showed that the expression of calreticulin in the 500 μg/mL nanohydroxyapatite group was higher than that in the PBS group and doxorubicin group (P < 0.05). There was no significant difference in the level of high mobility group protein B1 among the four groups (P > 0.05). The level of adenosine triphosphate in the doxorubicin group was higher than that in the PBS group (P < 0.05). (4) The results show that nanohydroxyapatite may be a potential safe and effective immunogenic cell death inducer.

Key words: nanohydroxyapatite, immunogenic cell death, tumor immunotherapy, doxorubicin, biocompatibility, anti-tumor immunotherapy

中图分类号: