中国组织工程研究 ›› 2026, Vol. 30 ›› Issue (20): 5243-5256.doi: 10.12307/2026.158

• 材料生物相容性 material biocompatibility • 上一篇    下一篇

白藜芦醇洗脱支架的理化特性和体外生物学效应

李可韵,杨玉琪,费莹莹,黄  帅   

  1. 西南交通大学生命科学与工程学院,四川省成都市   611756
  • 接受日期:2025-05-06 出版日期:2026-07-18 发布日期:2025-11-27
  • 通讯作者: 黄帅,博士,副教授,西南交通大学生命科学与工程学院,四川省成都市 611756
  • 作者简介:李可韵,女,2000年生,四川省绵阳市人,汉族,西南交通大学生命科学与工程学院硕士,主要从事生物材料研究。

Physicochemical properties and in vitro biological effects of resveratrol-eluting stents

Li Keyun, Yang Yuqi, Fei Yingying, Huang Shuai   

  1. School of Life Science and Engineering, Southwest Jiaotong University, Chengdu 611756, Sichuan Province, China
  • Accepted:2025-05-06 Online:2026-07-18 Published:2025-11-27
  • Contact: Huang Shuai, PhD, Associate professor, School of Life Science and Engineering, Southwest Jiaotong University, Chengdu 611756, Sichuan Province, China
  • About author:Li Keyun, MS, School of Life Science and Engineering, Southwest Jiaotong University, Chengdu 611756, Sichuan Province, China

摘要:

文题释义:
超声雾化:是利用超声波能量将液体分散成微米级液滴形成雾化的技术。超声雾化的工作原理是通过高频振动使液体表面产生破裂,进而形成均匀的液滴。
洗脱支架:是一种释放药物的植入式医疗装置,由金属支架和药物涂层组成,金属支架用于支撑血管,防止再次狭窄;药物涂层缓慢释放抗增殖药物或抗炎药物,有效抑制血管内膜的过度增生,从而减少再狭窄的发生概率。洗脱支架主要用于治疗冠状动脉狭窄等心血管疾病。

背景:传统药物洗脱支架虽然已成为冠状动脉粥样硬化性心脏病介入治疗的主流选择,但仍存内皮修复延迟、晚期血栓风险及慢性炎症反应等问题,因此,开发具有选择性细胞调控功能和可降解载体的新型药物洗脱支架已成为当前研究的迫切需求。
目的:制备负载白藜芦醇洗脱涂层的316L不锈钢支架,系统研究该涂层的理化性能、生物相容性以及对动脉粥样硬化病灶的治疗效果。
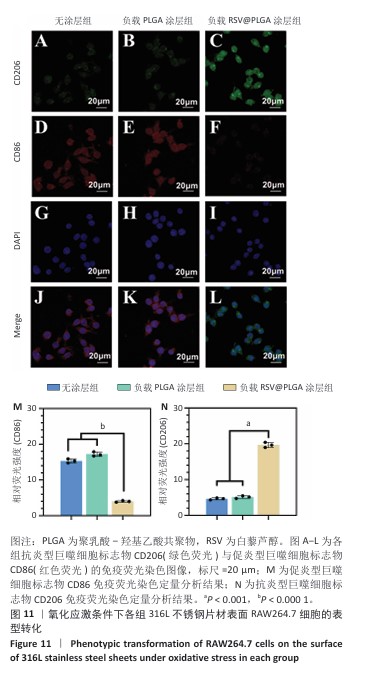
方法:①配置白藜芦醇与聚乳酸-羟基乙酸共聚物质量比分别为0%,10%,20%,30%,40%的溶液,采用蒸发沉积法在316L不锈钢片材表面制备质量分数0%,10%,20%,30%,40%白藜芦醇洗脱涂层,表征5组涂层的水接触角、血液相容性、抗氧化特性以及对人脐静脉内皮细胞、人主动脉平滑肌细胞与巨噬细胞生长行为的影响,表征质量分数30%白藜芦醇洗脱涂层的药物释放动力学与机械性能;将巨噬细胞分别接种于316L不锈钢片材、负载聚乳酸-羟基乙酸共聚物涂层316L不锈钢片材与负载质量分数30%白藜芦醇洗脱涂层316L不锈钢片材表面,加入脂多糖刺激因子建立动脉粥样硬化模型,免疫荧光染色检测CD206(抗炎型巨噬细胞)、CD86(促炎型巨噬细胞)表达。②配置白藜芦醇与聚乳酸-羟基乙酸共聚物质量比分别为0%,30%的溶液作为喷涂液,采用超声雾化喷涂法在316L不锈钢支架表面制备质量分数0%,30%白藜芦醇洗脱涂层,通过球囊扩张实验评估涂层的机械性能。
结果与结论:①负载涂层316L不锈钢片材表面的水接触角均大于316L不锈钢片材,并且随着涂层中白藜芦醇质量分数的增加,不锈钢片材表面的水接触角呈降低趋势。316L不锈钢片材与负载涂层316L不锈钢片材均具有较低的溶血率(溶血率< 5%);体外血小板黏附与激活实验显示白藜芦醇洗脱涂层有效抑制了血小板的附着与活化,其中质量分数30%,40%白藜芦醇洗脱涂层的作用更显著。白藜芦醇洗脱涂层可抑制巨噬细胞的活性氧释放,发挥抗氧化特性。白藜芦醇洗脱涂层可促进人脐静脉内皮细胞的增殖、抑制人主动脉平滑肌细胞与巨噬细胞的增殖,其中质量分数30%,40%白藜芦醇洗脱涂层的作用更显著。因此,后续实验选择质量分数30%白藜芦醇洗脱涂层。白藜芦醇洗脱涂层能够实现至少30 d的稳定可控药物释放。免疫荧光染色显示白藜芦醇洗脱涂层能够促进巨噬细胞向抗炎表型转化。②经球囊扩张后,不锈钢支架表面的白藜芦醇洗脱涂层未出现剥落、裂缝扩展等问题,具有良好的机械性能。
https://orcid.org/0009-0007-9037-8291 (李可韵) 

中国组织工程研究杂志出版内容重点:生物材料;骨生物材料;口腔生物材料;纳米材料;缓释材料;材料相容性;组织工程

关键词: 白藜芦醇, 洗脱支架, 超声雾化喷涂, 动脉粥样硬化, 生物相容性, 血液相容性, 抗血栓, 药物释放

Abstract: BACKGROUND: Although conventional drug-eluting stents have become the mainstream choice for interventional treatment of coronary atherosclerotic heart disease, they still suffer from delayed endothelial repair, the risk of late thrombosis, and chronic inflammatory responses. Therefore, the development of novel drug-eluting stents with selective cell-modulating properties and biodegradable carriers has become an urgent research need.
OBJECTIVE: To prepare a 316L stainless steel stent loaded with a resveratrol-eluting coating and systematically investigate the coating's physicochemical properties, biocompatibility, and therapeutic efficacy against atherosclerotic lesions. 
METHODS: (1) Resveratrol and poly(lactic-co-glycolic acid) solutions with a mass ratio of 0%, 10%, 20%, 30%, and 40% were prepared on 316L stainless steel sheets by evaporation deposition. Resveratrol elution coatings with mass fractions of 0%, 10%, 20%, 30%, and 40% were prepared. The water contact angle, blood compatibility, antioxidant properties, and effects on the growth behavior of human umbilical vein endothelial cells, human aortic smooth muscle cells, and macrophages of the five coatings were characterized. The drug release kinetics and mechanical properties of the 30% resveratrol elution coating were also characterized. Macrophages were seeded on the surfaces of 316L stainless steel sheets, 316L stainless steel sheets loaded with poly(lactic-co-glycolic acid) coating, and 316L stainless steel sheets loaded with 30% resveratrol elution coating, respectively. Lipopolysaccharide-stimulating factor was added to establish an atherosclerosis model. Immunofluorescence staining was used to detect the expression of CD206 (anti-inflammatory macrophages) and CD86 (pro-inflammatory macrophages). (2) Solutions of resveratrol and poly(lactic-co-glycolic acid) copolymer at 0% and 30% mass ratios, respectively, were prepared as spray solutions. Ultrasonic atomization spraying was used to prepare 0% and 30% resveratrol-eluted coatings on 316L stainless steel stents. The mechanical properties of the coatings were evaluated by balloon expansion experiments.
RESULTS AND CONCLUSION: (1) The water contact angles of the coated 316L stainless steel sheets were greater than those of the original 316L stainless steel sheets. The water contact angles of the stainless-steel sheets decreased with increasing resveratrol mass fraction in the coatings. Both the 316L stainless steel sheets and the coated 316L stainless steel sheets exhibited low hemolysis rates (< 5%). In vitro platelet adhesion and activation experiments demonstrated that the resveratrol-eluted coatings effectively inhibited platelet adhesion and activation, with the 30% and 40% resveratrol-eluted coatings exhibiting more significant effects. The resveratrol-eluted coatings inhibited the release of reactive oxygen species from macrophages, exerting antioxidant properties. Resveratrol-eluting coatings promoted the proliferation of human umbilical vein endothelial cells and inhibited the proliferation of human aortic smooth muscle cells and macrophages. The effects were more pronounced with 30% and 40% resveratrol-eluting coatings. Therefore, the 30% resveratrol-eluting coating was selected for subsequent experiments. The resveratrol-eluting coating achieved stable, controlled drug release for at least 30 days. Immunofluorescence staining demonstrated that the resveratrol-eluting coating promoted the transformation of macrophages to an anti-inflammatory phenotype. (2) After balloon expansion, the resveratrol-eluting coating on the stainless-steel stent exhibited no delamination or crack propagation, demonstrating excellent mechanical properties. 

Key words: resveratrol, eluting stent, ultrasonic atomization spray, atherosclerosis, biocompatibility, hemocompatibility, antithrombosis, drug release

中图分类号: