Chinese Journal of Tissue Engineering Research ›› 2026, Vol. 30 ›› Issue (19): 4965-4971.doi: 10.12307/2026.675
Previous Articles Next Articles
Tang Min1, 2, Shangguan Zeyu1, 2, Li Qizhe1, Tan Wei1, Li Qing1
Received:2025-05-26
Accepted:2025-09-01
Online:2026-07-08
Published:2026-02-14
Contact:
Li Qing, MD, Chief physician, Department of Trauma and Orthopedics, Affiliated Hospital of Guizhou Medical University, Guiyang 550004, Guizhou Province, China;
Co-corresponding author: Tan Wei, Doctoral candidate, Associate chief physician, Department of Trauma and Orthopedics, Affiliated Hospital of Guizhou Medical University, Guiyang 550004, Guizhou Province, China
About author:Tang Min, Master candidate, Department of Trauma and Orthopedics, Affiliated Hospital of Guizhou Medical University, Guiyang 550004, Guizhou Province, China; Clinical Medical School, Guizhou Medical University, Guiyang 550025, Guizhou Province, China;
Shangguan Zeyu, Doctoral candidate, Department of Trauma and Orthopedics, Affiliated Hospital of Guizhou Medical University, Guiyang 550004, Guizhou Province, China; Clinical Medical School, Guizhou Medical University, Guiyang 550025, Guizhou Province, China
Tang Min and Shangguan Zeyu contributed equally to this article.
Supported by:CLC Number:
Tang Min, Shangguan Zeyu, Li Qizhe, Tan Wei, Li Qing. Cerebrospinal fluid-contacting neurons differentiating into motor neurons promote functional recovery in spinal cord-injured mice[J]. Chinese Journal of Tissue Engineering Research, 2026, 30(19): 4965-4971.
Add to citation manager EndNote|Reference Manager|ProCite|BibTeX|RefWorks
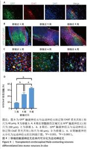
2.7 触液神经元移植可促进脊髓损伤小鼠运动功能恢复 采用BMS评分、足迹分析评估小鼠后肢运动功能恢复情况。足迹分析结果显示,移植组脊髓损伤小鼠在协调运动功能和正常爬行方面优于PBS组,PBS组小鼠在移植8周时仍拖动后肢明显(图6A)。BMS评分显示,移植组在脊髓损伤后3周及之后的功能恢复明显好于PBS组(P < 0.001)(图6B)。 2.8 移植触液神经元可减少小鼠脊髓组织空洞面积 苏木精-伊红染色显示,假手术组小鼠脊髓组织连续性及结构完整,PBS组小鼠损伤区域出现大面积空洞,移植组空洞面积减少(图6C)。根据定量分析显示,PBS组脊髓组织空洞面积大于移植组(P < 0.000 1) (图6D)。"
| [1] ZIPSER CM, CRAGG JJ, GUEST JD, et al. Cell-based and stem-cell-based treatments for spinal cord injury: evidence from clinical trials. Lancet Neurol. 2022;21(7):659-670. [2] WAGNER FB, MIGNARDOT JB, LE GOFF-MIGNARDOT CG, et al. Targeted neurotechnology restores walking in humans with spinal cord injury. Nature. 2018;563(7729):65-71. [3] LI Y, SHEN PP, WANG B. Induced pluripotent stem cell technology for spinal cord injury: a promising alternative therapy. Neural Regen Res. 2021;16(8):1500-1509. [4] IZRAEL M, CHEBATH J, MOLAKANDOV K, et al. Clinical perspective on pluripotent stem cells derived cell therapies for the treatment of neurodegenerative diseases. Adv Drug Deliv Rev. 2025;218:115525. [5] GAO S, GUO X, ZHAO S, et al. Differentiation of human adipose-derived stem cells into neuron/motoneuron-like cells for cell replacement therapy of spinal cord injury. Cell Death Dis. 2019;10(8):597. [6] PEREIRA IM, MAROTE A, SALGADO AJ, et al. Filling the Gap: Neural Stem Cells as A Promising Therapy for Spinal Cord Injury. Pharmaceuticals (Basel). 2019;12(2):65. [7] WEN R, LONG G, HE X, et al. Revisiting the unobtrusive role of exogenous stem cells beyond neural circuits replacement in spinal cord injury repair. Theranostics. 2025;15(4):1552-1569. [8] HOSSEINI SM, BORYS B, KARIMI-ABDOLREZAEE S. Neural stem cell therapies for spinal cord injury repair: an update on recent preclinical and clinical advances. Brain. 2024;147(3):766-793. [9] CHEN YL, FENG XL, TAM KW, et al. Intrinsic and extrinsic actions of human neural progenitors with SUFU inhibition promote tissue repair and functional recovery from severe spinal cord injury. NPJ Regen Med. 2024;9(1):13. [10] WYART C, CARBO-TANO M, CANTAUT-BELARIF Y, et al. Cerebrospinal fluid-contacting neurons: multimodal cells with diverse roles in the CNS. Nat Rev Neurosci. 2023;24(9):540-556. [11] BECKER CG, BECKER T, HUGNOT JP. The spinal ependymal zone as a source of endogenous repair cells across vertebrates. Prog Neurobiol. 2018;170:67-80. [12] GERSTMANN K, JURČIĆ N, BLASCO E, et al. The role of intraspinal sensory neurons in the control of quadrupedal locomotion. Curr Biol. 2022;32(11):2442-2453.e4. [13] STERNBERG JR, PRENDERGAST AE, BROSSE L, et al. Pkd2l1 is required for mechanoception in cerebrospinal fluid-contacting neurons and maintenance of spine curvature. Nat Commun. 2018;9(1):3804. [14] CAO L, HUANG MZ, ZHANG Q, et al. The neural stem cell properties of Pkd2l1+ cerebrospinal fluid-contacting neurons in vivo. Front Cell Neurosci. 2022;16:992520. [15] WANG S, HE Y, ZHANG H, et al. The Neural Stem Cell Properties of PKD2L1+ Cerebrospinal Fluid-Contacting Neurons in vitro. Front Cell Neurosci. 2021; 15:630882. [16] HE YQ, SHI XX, CHEN L, et al. Cerebrospinal fluid-contacting neurons affect the expression of endogenous neural progenitor cells and the recovery of neural function after spinal cord injury. Int J Neurosci. 2021;131(6):615-624. [17] BÖHM UL, PRENDERGAST A, DJENOUNE L, et al. CSF-contacting neurons regulate locomotion by relaying mechanical stimuli to spinal circuits. Nat Commun. 2016;7:10866. [18] 罗张荣,曹亮,张毅,等.多模态影像分子体外验证触液神经元的神经干细胞特性[J].中国组织工程研究,2023,27(34):5505-5509. [19] LUO Z, SHANGGUAN Z, CAO L, et al. Cerebrospinal fluid-contacting neurons: a promising source for adult neural stem cell transplantation in spinal cord injury treatment. Front Cell Dev Biol. 2025;13:1549194. [20] 上官泽宇,陈婵娟,李琦哲,等.成年小鼠触液神经元体外分离培养及自我更新能力的鉴定[J].中国组织工程研究,2025,29(13):2728-2735. [21] O’SHEA TM, AO Y, WANG S, et al. Lesion environments direct transplanted neural progenitors towards a wound repair astroglial phenotype in mice. Nat Commun. 2022;13(1):5702. [22] ENGESSER-CESAR C, ANDERSON AJ, BASSO DM, et al. Voluntary wheel running improves recovery from a moderate spinal cord injury. J Neurotrauma. 2005; 22(1):157-171. [23] TETZLAFF W, OKON EB, KARIMI-ABDOLREZAEE S, et al. A systematic review of cellular transplantation therapies for spinal cord injury. J Neurotrauma. 2011;28(8):1611-1682. [24] ROSENZWEIG ES, BROCK JH, LU P, et al. Restorative effects of human neural stem cell grafts on the primate spinal cord. Nat Med. 2018;24(4):484-490. [25] YANG Y, FAN Y, ZHANG H, et al. Small molecules combined with collagen hydrogel direct neurogenesis and migration of neural stem cells after spinal cord injury. Biomaterials. 2021;269:120479. [26] DU X, KONG D, GUO R, et al. Combined transplantation of hiPSC-NSC and hMSC ameliorated neuroinflammation and promoted neuroregeneration in acute spinal cord injury. Stem Cell Res Ther. 2024;15(1):67. [27] TANG Y, YU P, CHENG L. Current progress in the derivation and therapeutic application of neural stem cells. Cell Death Dis. 2017;8(10):e3108. [28] GENG H, LI Z, LI Z, et al. Restoring neuronal iron homeostasis revitalizes neurogenesis after spinal cord injury. Proc Natl Acad Sci U S A. 2023;120(46): e2220300120. [29] ALKASLASI MR, PICCUS ZE, HAREENDRAN S, et al. Single nucleus RNA-sequencing defines unexpected diversity of cholinergic neuron types in the adult mouse spinal cord. Nat Commun. 2021;12(1):2471. [30] KO E, YU SJ, PAGAN-DIAZ GJ, et al. Matrix Topography Regulates Synaptic Transmission at the Neuromuscular Junction. Adv Sci (Weinh). 2019;6(6): 1801521. [31] SHAO A, TU S, LU J, et al. Crosstalk between stem cell and spinal cord injury: pathophysiology and treatment strategies. Stem Cell Res Ther. 2019;10(1):238. [32] KUMAMARU H, KADOYA K, ADLER AF, et al. Generation and post-injury integration of human spinal cord neural stem cells. Nat Methods. 2018;15(9): 723-731. [33] KADOYA K, LU P, NGUYEN K, et al. Spinal cord reconstitution with homologous neural grafts enables robust corticospinal regeneration. Nat Med. 2016;22(5): 479-487. [34] LU P, WANG Y, GRAHAM L, et al. Long-distance growth and connectivity of neural stem cells after severe spinal cord injury. Cell. 2012;150(6):1264-1273. [35] CETO S, SEKIGUCHI KJ, TAKASHIMA Y, et al. Neural Stem Cell Grafts Form Extensive Synaptic Networks that Integrate with Host Circuits after Spinal Cord Injury. Cell Stem Cell. 2020;27(3):430-440.e5. [36] ASSINCK P, DUNCAN GJ, HILTON BJ, et al. Cell transplantation therapy for spinal cord injury. Nat Neurosci. 2017;20(5):637-647. [37] DE GIOIA R, BIELLA F, CITTERIO G, et al. Neural Stem Cell Transplantation for Neurodegenerative Diseases. Int J Mol Sci. 2020;21(9):3103. [38] HU X, XU W, REN Y, et al. Spinal cord injury: molecular mechanisms and therapeutic interventions. Signal Transduct Target Ther. 2023;8(1):245. [39] LI C, LUO Y, LI S. The roles of neural stem cells in myelin regeneration and repair therapy after spinal cord injury. Stem Cell Res Ther. 2024;15(1):204. [40] LU P, FRERIA CM, GRAHAM L, et al. Rehabilitation combined with neural progenitor cell grafts enables functional recovery in chronic spinal cord injury. JCI Insight. 2022;7(16):e158000. |
| [1] | Fu Lyupeng, Yu Peng, Liang Guoyan, Chang Yunbing. Electroactive materials applied in spinal surgery [J]. Chinese Journal of Tissue Engineering Research, 2026, 30(8): 2113-2123. |
| [2] | Yu Huifen, Mo Licun, Cheng Leping. The position and role of 5-hydroxytryptamine in the repair of tissue injury [J]. Chinese Journal of Tissue Engineering Research, 2026, 30(5): 1196-1206. |
| [3] | Yin Yongcheng, Zhao Xiangrui, Yang Zhijie, Li Zheng, Li Fang, Ning Bin. Effect and mechanism of peroxiredoxin 1 in microglial inflammation after spinal cord injury [J]. Chinese Journal of Tissue Engineering Research, 2026, 30(5): 1106-1113. |
| [4] | Wei Xinyi, Zheng Yan, Chen Qian, Ren Jiajia, Li Jian. Molecular dynamic characteristics of rat gastrocnemius muscle under acute and short-term exercise intervention during the subacute phase of spinal cord injury [J]. Chinese Journal of Tissue Engineering Research, 2026, 30(24): 6196-6206. |
| [5] | Zheng Peng, Jia Xiaoning, Tao Jingwei, Fan Xiao. Tetramethylpyrazine improves iron metabolism disorders in a rat model of spinal cord injury via the Keap-1/Nrf2 signaling pathway [J]. Chinese Journal of Tissue Engineering Research, 2026, 30(23): 6134-6141. |
| [6] | Du Xinyu, Zhao Donglin, Zhang Shuyang, Li Shihao, Xing Zheng, Chu Xiaolei, Li Qi. Virtual reality therapy on neuropathic pain following spinal cord injury [J]. Chinese Journal of Tissue Engineering Research, 2026, 30(22): 5782-5791. |
| [7] | Wang Zitong, Wu Zijian, Yang Aofei, Mao Tian, Fang Nan, Wang Zhigang. Biomaterials regulate microenvironment imbalance for treating spinal cord injury [J]. Chinese Journal of Tissue Engineering Research, 2026, 30(20): 5321-5330. |
| [8] | Chen Shiyu, Zhang Xiaohan, Li Xiaoqing, Du Xin. Retrospective analysis of central nervous system diseases related to non-primary infiltration after allogeneic hematopoietic stem cell transplantation [J]. Chinese Journal of Tissue Engineering Research, 2026, 30(19): 4911-4917. |
| [9] | Huan Kanghui, Jiang Yujian, Bian Weihua. Non-coding RNA-activated by DNA damage promotes proliferation and inhibits apoptosis of induced pluripotent stem cell-derived cardiomyocytes [J]. Chinese Journal of Tissue Engineering Research, 2026, 30(19): 4926-4933. |
| [10] | Liu Yingzhao, Ma Yanxia, Lin Yaofa, Zhang Guoqiao, Miao Weiliang, Jia Yanli, Chi Chenshen, Song Wangsheng, Li Di, Liu Chenglong, Zhang Haonan. miR-9 regulates the differentiation of neural stem cells in mouse cerebral cortex [J]. Chinese Journal of Tissue Engineering Research, 2026, 30(19): 4942-4948. |
| [11] | Huang Zhengbo, Ou Min, Li Guoshun, Duan Fuhui, Liu Jianqi, Lou Juxiang, Zhao Yanxiu, Su Xiaoyan. Innovative application of kidney organoids in acute kidney injury [J]. Chinese Journal of Tissue Engineering Research, 2026, 30(19): 5040-5049. |
| [12] | Li Wenfang, Dong Mengwei, Jin Haizhu, Yang Wanpeng, Ba Te, Nan Nan, Liu Yang, Hao Huiqin. Mechanism of acupuncture regulating proliferation and differentiation of stem cells [J]. Chinese Journal of Tissue Engineering Research, 2026, 30(19): 5050-5056. |
| [13] | Fu Yingxue, Wang Xianbin, Chen Xingyu, Wu Shuang. Hind limb muscle atrophy in rats with spinal cord injury: effects of different rehabilitation therapy strategies [J]. Chinese Journal of Tissue Engineering Research, 2026, 30(17): 4357-4365. |
| [14] | Yang Biao, , Wu Zhonghuan, , Jiang Fugui, , He Chenglong, , Li Tingdong, . Conductive hydrogel with cell-free fat extract repairs spinal cord injuries in rats [J]. Chinese Journal of Tissue Engineering Research, 2026, 30(14): 3652-3662. |
| [15] | Ma Shanxin, Zheng Jianling, Cheng Jian, Lin Xi, Li Qiuyuan, Wang Li, Zeng Yangkang, Song Luping. Early intelligent active assistance in walking for hemiplegic patients under suspension protection: #br# a randomized controlled trial [J]. Chinese Journal of Tissue Engineering Research, 2026, 30(12): 3075-3082. |
| Viewed | ||||||
|
Full text |
|
|||||
|
Abstract |
|
|||||