1.1 设计 GEO数据库结合网络药理学分析,动物实验验证。
1.2 时间及地点 实验于2024-06-01/10-01在山西中医药大学SPF 动物实验室完成。
1.3 材料
1.3.1 实验动物 五六周龄雄性SD大鼠40只,体质量(180±20) g,购自北京华阜康生物科技股份有限公司,实验动物生产许可证号:SCXK(京)2024-0003。大鼠饲养于山西中医药大学SPF动物实验室[使用许可证编号:SYXK(晋)2020-0006],明暗周期12 h/
12 h,室温(22±2) ℃,相对湿度(60±5)%,提供正常食物和水。适应性饲养1周后进行实验。动物实验已获得山西中医药大学动物护理和使用委员会批准,批准号:NO.ZXYLLSC-2024-075。
1.3.2 药物 黄芪中药饮片购于山西北岳神耆生物科技股份有限公司,桃仁中药饮片购自振东药业集团,腺嘌呤购于Solarbio索莱宝公司,达格列净购于AstraZeneca公司。
1.3.3 主要试剂与仪器 血肌酐(批号:20240529)、尿素氮(批号:20240527)试剂盒购入于深圳雷杜生命科学股份有限公司;苏木精-伊红、Masson染色试剂盒以及One-Step gDNA Remove(批号:G3337)、RNA提取液(批号:G3013)、α-平滑肌肌动蛋白(批号:GB 111364-100)、 Ⅰ型胶原(批号:GB 11022-3-50)、GAPDH(批号:GB15004-100)、转化生长因子β(批号:GB 11179-50)、c-Myc(批号:GB113748-50)、Smad3(批号:bs-3484R)、p-Smad3(批号:bs-5235R)抗体购于武汉赛维尔生物科技有限公司;光学显微镜(日本尼康,Nikon Eclipse E100);凝胶成像仪(日本尼康,Nikon DS-U3);全自动生化分析仪(深圳雷杜生命科技)。
1.4 方法
1.4.1 GEO数据库结合网络药理学分析
芯片数据集筛选:在GEO数据库(https://www.ncbi.nlm.nih.gov/geo/)中以“Chronic Kidney Disease”为关键词,物种选择“human”,检索并筛选相关表达谱芯片数据集。下载慢性肾病相关数据集GSE66494,平台为GPL6480,样本量共计61例。相关数据集GSE70528,平台号为GPL570,样本量共计19例。研究已获得相关机构审查委员会的批准。下载GEO数据库提供的基因表达矩阵文件(Matrix)与平台注释文件(Platforms),并将探针矩阵转化成基因表达矩阵。
GEO数据库是由美国国立生物技术信息中心创建并维护的公共基因表达数据库,主要用于存储和共享高通量基因组数据,包括基因表达芯片、二代测序等数据,并提供免费下载和分析工具,为开放数据库。
单数据差异基因分析:使用R语言的limma包将两组数据集中内容进行归一化处理,以|lgFC|> 1(FC表示差异倍数)、P < 0.05为条件筛选出差异表达基因,绘制火山图和热图。
RRA排序方法:将单个差异基因使用R语言中Robust Rank Aggregation(RRA)包和limma包进行分析,以|lgFC|> 1(FC表示差异倍数)、P < 0.05为条件,通过RRA排序方法获得显著上调、下调差异表达基因,绘制热图。
Batch批次矫正差异分析:使用SVR包去除两组数据集中的批次效应,将表达矩阵进行合并后使用limma包进行数据分析。以|lgFC|> 1(FC表示差异倍数)、P < 0.05为条件筛选出显著的差异基因。绘制主成分分析图、箱线图、热图。
芪桃药对活性成分及靶点筛选:通过中药系统药理学分析平台TCMSP(http://old.tcmsp-e.com/tcmsp.php),以生物利用度≥30%、类药性≥0.18作为有效成分的筛选标准,分别检索黄芪和桃仁主要活性成分及潜在的作用靶点。
慢性肾脏病靶点获取及筛选:在OMIM(https://www.omim.org)、GeneCards(https://www.genecards.org)、Pharmgkb (https://www.pharmgkb.org)、TTD(http://db.idrblab.net/ttd/)和DrugBank(https://www.drugbank.ca)数据库中以“Chronic Kidney Disease”为关键词进行检索,获取慢性肾脏病疾病靶点。使用UniProt数据库(https://www.uniprot.org)统一基因名称后,将获取的慢性肾病的疾病靶点、GEO数据库中获得的显著差异基因以及芪桃药对主要活性成分的相关基因取交集,绘制Venn图,筛选出黄芪-桃仁治疗慢性肾脏病最具潜力的靶点基因,绘制黄芪-桃仁治疗慢性肾脏病的化合物-靶点网络图。
核心靶点的GO与KEGG分析:将筛选得到的核心靶点使用R语言进行基因本体论(Gene Ontology,GO)和京都基因与基因组百科全书(Kyoto Encyclopedia of Genes and Genomes,KEGG)富集分析,根据P < 0.05绘制GO的条形图与KEGG的气泡图,获得与交集基因有关的生物学过程和途径,以进一步探讨黄芪-桃仁治疗慢性肾脏病中的核心靶点和信号通路。
分子对接:在Pubchem数据库(https://pubchem.ncbi.nlm.nih.gov)中查找黄芪-桃仁获得的核心有效成分的3D结构图(SDF格式),在PDB数据库(https://www.rcsb.org)中下载核心靶点的3D结构图(PDB格式)。经过处理后,使用AutoDock进行分子对接,应用Pymol进行可视化作图。
1.4.2 动物实验验证
实验动物造模与分组干预:采用随机数字表法将40只SD大鼠随机分为空白组(n=10)、模型组(n=10)、达格列净组(n=10)、黄芪-桃仁组(n=10)。模型组、达格列净组、黄芪-桃仁组大鼠给予2%腺嘌呤溶液200 mg/kg灌胃建立慢性肾脏病模型[19],空白组大鼠给予10 mL/kg生理盐水灌胃,1次/d,连续给药4周。给药结束后,每组随机取1只大鼠,腹腔注射0.3%戊巴比妥钠麻醉后处死,腹主动脉取血检测肌酐和尿素氮水平,苏木精-伊红、Masson染色提示肾脏出现纤维化改变及炎症浸润提示造模成功。验证造模成功后次日开始药物治疗,空白组、模型组给予生理盐水10 mL/(kg·d)灌胃,达格列净组给予达格列净0.9 mg/(kg·d)灌胃[20],黄芪-桃仁组给予黄芪-桃仁(黄芪与桃仁质量比为1∶1)2.7 g/(kg·d)溶液灌胃(基于体表换算法,即大鼠给药剂量等效于人的6.3倍,计算过程为30 g/70 kg×6.3=2.7 g/kg),连续给药8周。观察记录各组SD大鼠的精神状态、活动度、毛发、摄食量、粪便等情况。
取材:末次给药结束后所有大鼠禁食12 h,腹腔注射0.3%戊巴比妥钠麻醉后处死,腹主动脉取血约10 mL,静置30 min后2 500 r/min离心15 min,收集上清于-80 ℃保存备用;分离提取大鼠肾脏组织,部分使用40 g/L多聚甲醛固定后置于4 ℃备用,部分置于-80 ℃保存备用。
血清生化指标检测:根据血肌酐、尿素氮试剂盒说明,使用全自动生化分析仪检测血清样本肌酐、尿素氮水平。
肾脏组织病理学检测:取40 g/L多聚甲醛中固定的肾组织,进行脱水、透明、脱蜡水化、切片(切片厚度4 μm)等处理,进行苏木精-伊红染色和Masson染色,使用光学显微镜观察大鼠肾脏组织病理变化。
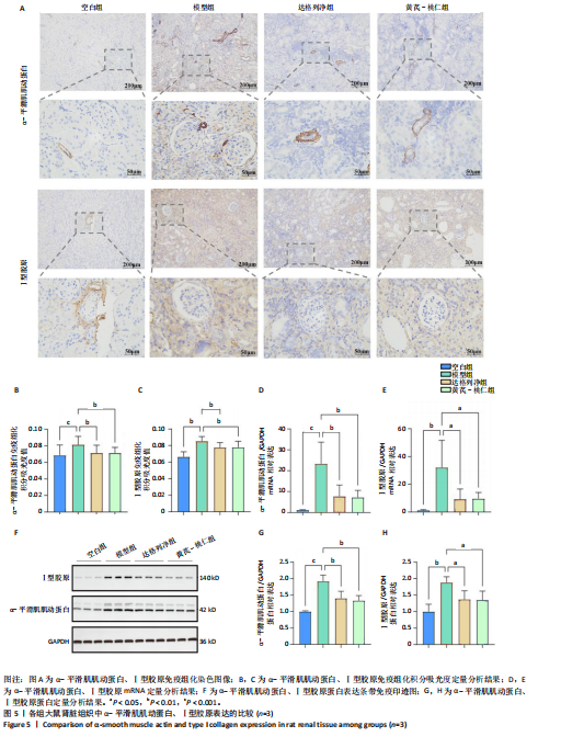
免疫组化染色检测肾脏组织中α-平滑肌肌动蛋白、Ⅰ型胶原表达:将40 g/L多聚甲醛中固定的肾脏组织进行脱蜡水化、切片(切片厚度4 μm)等处理,随即进行抗原修复,使用血清封闭液封闭切片,加入α-平滑肌肌动蛋白(1∶1 000)和Ⅰ型胶原(1∶1 000)的特异性一抗,于4 ℃孵育过夜后加入生物素标记的二抗,经过2次组织清洗后进行DAB显色,在白光显微镜下观察结果。通过Image J软件对免疫组化染色图像进行半定量分析。
RT-qRCR 检测肾脏组织内相关基因表达:使用试剂盒进行肾脏组织总RNA提取,利用反转录获得cDNA,反转录程序为25 ℃ 5 min、42 ℃ 30 min、85 ℃ 5 s;随后进行PCR扩增,包括95 ℃预变性30 s、40个循环的扩增(95 ℃变性15 s,60 ℃退火/延伸30 s)及熔解曲线分析(65 ℃升至95 ℃,每升温0.5 ℃采集荧光信号)。使用荧光定量PCR检测方法分别对α-平滑肌肌动蛋白、Ⅰ型胶原、转化生长因子β、c-Myc的mRNA的转录水平进行测定,用2-ΔΔCT计算相对含量。引物序列见表1。
Western blot检测肾脏组织内相关蛋白表达:取冻存于-80 ℃的肾脏组织样本,通过蛋白裂解液提取肾脏中总蛋白,进行SDS-PAGE电泳、PVDF膜转膜,使用5%脱脂奶粉在室温下封闭膜1 h,将膜与一抗[α-平滑肌肌动蛋白(1∶1 000)、Ⅰ型胶原(1∶1 000)、GAPDH(1∶10 000)、转化生长因子β(1∶1 000)、c-Myc(1∶1 000)、Smad3(1∶1 000)、p-Smad3(1∶1 000)]在4 ℃下孵育过夜,使用HRP标记的二抗在室温下孵育1 h;加入ECL发光显影液,在全自动凝胶成像系统进行蛋白印迹图像分析。通过Image J 软件分析获得条带吸光度值,计算蛋白相对表达。
1.5 主要观察指标 慢性肾脏病的核心靶点以及动物实验验证结果。
1.6 统计学分析 使用GraphPad Prism 10.3.1、SPSS 29.0.1进行数据处理与绘图。数据均以x±s表示,使用正态性检验和方差齐性检验进行验证。采用单因素方差分析(One-Way ANOVA)法对数据方差齐且符合正态分布的数据进行分析,使用LSD、SNK或Dunnett法进行组间两两比较;采用Welch方法对符合正态分布但方差不齐的数据进行检验;使用Kruskal-Wallis法对不符合正态分布的数据进行检验。显著性水平设定为 P < 0.05,表示差异有显著性意义。该文统计学方法已经山西中医药大学统计学专家审核。