中国组织工程研究 ›› 2026, Vol. 30 ›› Issue (32): 8309-8318.doi: 10.12307/2026.207

• 组织工程骨材料 tissue-engineered bone •    下一篇

硫酸钙-氧化镁复合材料作为抗感染植骨材料的性能

胡丽群1,肖东琴2,马晨曦3,李卓韩4,闫吉元1,李  忠1,贺  葵1,段  可1   

  1. 1西南医科大学附属医院骨与关节外科,四川省骨科置入器械研发及应用技术工程实验室,四川省泸州市   646000;2川北医学院第二临床学院,南充市中心医院组织工程与干细胞研究所,四川省南充市   637000;3泸县人民医院骨科,四川省泸州市   646100;4西南医科大学,四川省泸州市   646000
  • 接受日期:2025-09-08 出版日期:2026-11-18 发布日期:2026-04-23
  • 通讯作者: 段可,博士,教授,西南医科大学附属医院骨与关节外科,四川省骨科置入器械研发及应用技术工程实验室,四川省泸州市 646000
  • 作者简介:胡丽群,女,1997年生,广东省河源市人,外科学硕士,主要从事骨科抗菌材料研究。
  • 基金资助:
    国家自然科学基金项目(82002289),项目负责人:肖东琴;四川省科技计划项目(2022YFS0628-C1),项目负责人:
    贺葵;四川省自然科学基金项目(2023NSFSC1740),项目负责人:肖东琴

Performance of calcium sulfate-magnesium oxide composites as anti-infective bone graft materials

Hu Liqun1, Xiao Dongqin2, Ma Chenxi3, Li Zhuohan4, Yan Jiyuan1, Li Zhong1, He Kui1, Duan Ke1   

  1. 1Department of Orthopedics and Joint Surgery, Affiliated Hospital of Southwest Medical University, Sichuan Orthopedic Implant Device R&D and Application Technology Engineering Laboratory, Luzhou 646000, Sichuan Province, China; 2Institute of Tissue Engineering and Stem Cells, Second Clinical College of North Sichuan Medical College, Nanchong Central Hospital, Nanchong 637000, Sichuan Province, China; 3Department of Orthopedics, Luxian People’s Hospital, Luzhou 646100, Sichuan Province, China; 4Southwest Medical University, Luzhou 646000, Sichuan Province, China
  • Accepted:2025-09-08 Online:2026-11-18 Published:2026-04-23
  • Contact: Duan Ke, MD, Professor, Department of Orthopedics and Joint Surgery, Affiliated Hospital of Southwest Medical University, Sichuan Orthopedic Implant Device R&D and Application Technology Engineering Laboratory, Luzhou 646000, Sichuan Province, China
  • About author:Hu Liqun, MS, Department of Orthopedics and Joint Surgery, Affiliated Hospital of Southwest Medical University, Sichuan Orthopedic Implant Device R&D and Application Technology Engineering Laboratory, Luzhou 646000, Sichuan Province, China
  • Supported by:
    National Natural Science Foundation of China, No. 82002289 (to XDQ); Sichuan Provincial Science and Technology Plan, No. 2022YFS0628-C1 (to HK); Sichuan Provincial Natural Science Foundation, No. 2023NSFSC1740 (to XDQ)

摘要:

文题释义:
α-半水硫酸钙:是一种医用植骨材料,具有快速的凝固性能、良好的生物相容性、骨引导性以及优异的可降解性。
氧化镁:是一种重要的无机化合物,具有优异的抗菌性能、生物相容性,可促进骨髓间充质干细胞的增殖和分化,从而加速骨组织的再生和修复。

背景:硫酸钙植骨材料具有良好的生物相容性,但缺乏抗菌性能,易引起植入物感染。氧化镁具有抗菌作用,并且能够促进骨再生和血管生成。
目的:开发具有抗菌性能和促进骨再生能力的硫酸钙-氧化镁新型骨移植材料,系统评估该材料的抗菌性能、细胞相容性以及促成骨分化和血管形成能力。
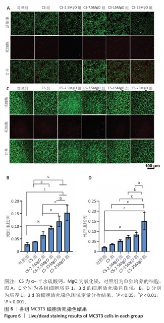
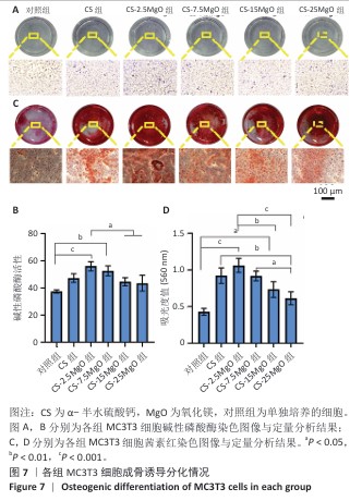
方法:①采用水热法合成α-半水硫酸钙,将α-半水硫酸钙与氧化镁混合,其中氧化镁占混合材料的质量比分别为2.5%,7.5%,15%,25%,加入蒸馏水后固化形成硫酸钙-氧化镁复合材料,分别记为CS-2.5MgO、CS-7.5MgO、CS-15MgO和CS-25MgO。表征α-半水硫酸钙、CS-2.5MgO、CS-7.5MgO、CS-15MgO和CS-25MgO的表面形貌、抗压强度、体外降解情况以及浸泡于PBS中的H2O2产生情况。②将大肠埃希菌(或金黄色葡萄球菌)菌液分别与5组材料共培养,通过菌液琼脂平板涂布实验与抑菌圈实验评估材料的抗菌性能。③将MC3T3细胞分别与5组材料浸提液共培养,通过CCK-8检测与活死染色评估材料的细胞相容性。将MC3T3细胞分别与5组材料浸提液共培养,成骨诱导后,通过碱性磷酸酶染色与茜素红染色评估材料的成骨矿化诱导能力,Western Blot检测细胞中RUNX2和WNT3a蛋白表达。④将人脐静脉内皮细胞分别与5组材料浸提液共培养,通过基质胶小管形成实验评估材料的促血管形成能力,Western Blot检测细胞中内皮型一氧化氮合酶蛋白表达。⑤将携带金黄色葡萄球菌的α-半水硫酸钙、CS-2.5MgO、CS-7.5MgO、CS-15MgO和CS-25MgO分别植入SD大鼠肌肉切口中,术后1,3,7 d取材,冲洗材料及邻近肌肉组织后收集冲洗液,通过琼脂平板涂布实验检测菌落形成,苏木精-伊红染色观察材料周围肌肉组织中炎症细胞浸润情况。
结果与结论:①扫描电镜下可见α-半水硫酸钙大部分呈短棒状晶体,有少量长条状晶体,表面光滑;硫酸钙-氧化镁复合材料中的氧化镁颗粒团聚体分布在晶体表面及晶体之间,并且颗粒密度随氧化镁比例的增加而上升。与α-半水硫酸钙相比,硫酸钙-氧化镁复合材料的抗压强度、降解速率呈降低趋势,浸泡于PBS中的H2O2产生呈升高趋势。菌液琼脂平板涂布实验与抑菌圈实验显示,硫酸钙-氧化镁复合材料具有优异的抗菌性能,并且随着氧化镁比例的增加抗菌性能呈升高趋势。CCK-8检测与活死染色显示,α-半水硫酸钙、CS-2.5MgO、CS-7.5MgO具有良好的细胞相容性。碱性磷酸酶染色、茜素红染色与Western Blot检测显示,CS-2.5MgO组成骨矿化诱导能力增强。基质胶小管形成实验与Western Blot检测显示,CS-7.5MgO组血管形成能力最强。②冲洗液琼脂平板涂布实验显示,与α-半水硫酸钙相比,硫酸钙-氧化镁复合材料具有良好的体内抗菌性能,并且随着氧化镁比例的增加抗菌性能呈升高趋势。苏木精-伊红染色显示,与α-半水硫酸钙组相比,各硫酸钙-氧化镁复合材料组肌肉组织中炎症细胞浸润与渗出明显减少。③结果表明,硫酸钙-氧化镁复合材料具有良好的细胞相容性、抗菌性能,可有效促进成骨和成血管过程。
https://orcid.org/0009-0001-7026-906X(胡丽群) 

中国组织工程研究杂志出版内容重点:生物材料;骨生物材料;口腔生物材料;纳米材料;缓释材料;材料相容性;组织工程

关键词: 硫酸钙, 氧化镁, 复合材料, 抗菌材料, , 抗菌性能, 成骨矿化, 生物材料

Abstract: BACKGROUND: Calcium sulfate bone graft materials have good biocompatibility but lack antibacterial properties, potentially leading to infections. Magnesium oxide has antibacterial effects and can promote bone regeneration and angiogenesis. 
OBJECTIVE: To develop novel calcium sulfate-magnesium oxide bone graft materials with antibacterial properties and the ability to promote bone regeneration, and to systematically evaluate its antibacterial capabilities, cytocompatibility, and osteogenic and angiogenic potential.
METHODS: (1) α-Calcium sulfate hemihydrate was synthesized by a hydrothermal method. α-Calcium sulfate hemihydrate was mixed with magnesium oxide at mass ratios of 2.5%, 7.5%, 15%, and 25%, respectively. Distilled water was added to the mixture and solidified to form calcium sulfate-magnesium oxide composites, designated CS-2.5MgO, CS-7.5MgO, CS-15MgO, and CS-25MgO, respectively. The surface morphology, compressive strength, in vitro degradation, and H2O2 production in PBS of α-calcium sulfate hemihydrate, CS-2.5MgO, CS-7.5MgO, CS-15MgO, and CS-25MgO were characterized. (2) Escherichia coli (or Staphylococcus aureus) cultures were co-cultured with the five composites. The antibacterial properties of the composites were evaluated by agar plate spread assay and inhibition zone assay. (3) MC3T3 cells were co-cultured with extracts from the five composites. The cytocompatibility of the composites was evaluated by CCK-8 assay and live-dead staining. MC3T3 cells were co-cultured with extracts from the five groups of materials. After osteogenic induction, the osteogenic mineralization-inducing ability of the materials was assessed by alkaline phosphatase and alizarin red staining. RUNX2 and WNT3a protein expression in the cells was detected by western blot assay. (4) Human umbilical vein endothelial cells were co-cultured with extracts from the five groups of materials. The angiogenesis-promoting ability of the materials was assessed by Matrigel tubule formation assay. Endothelial nitric oxide synthase protein expression in the cells was detected by western blot assay. (5) α-Calcium sulfate hemihydrate, CS-2.5MgO, CS-7.5MgO, CS-15MgO, and CS-25MgO containing Staphylococcus aureus were implanted into the muscle incision of SD rats. 1, 3, and 7 days after surgery, the materials and adjacent muscle tissue were rinsed, and the rinsate was collected. Colony formation was assessed by agar plate spread assay. Hematoxylin-eosin staining was performed to determine inflammatory cell infiltration in the muscle tissue surrounding the materials.
RESULTS AND CONCLUSION: (1) Scanning electron microscopy revealed that α-calcium sulfate hemihydrate was mostly short rod-shaped crystals, with a small number of elongated crystals and smooth surfaces. In the calcium sulfate-magnesium oxide composite, magnesium oxide particle aggregates were distributed on the crystal surfaces and between crystals, and the particle density increased with increasing magnesium oxide content. Compared with α-calcium sulfate hemihydrate, the compressive strength and degradation rate of the calcium sulfate-magnesium oxide composite decreased, while H₂O₂ production increased when immersed in PBS. Agar plate spread assays and inhibition zone assays demonstrated that the calcium sulfate-magnesium oxide composite exhibited excellent antibacterial properties, which increased with increasing magnesium oxide content. CCK-8 assay and live-dead staining demonstrated that α-calcium sulfate hemihydrate, CS-2.5MgO, and CS-7.5MgO exhibited good cytocompatibility. Alkaline phosphatase staining, Alizarin red staining, and western blot assay revealed that the CS-2.5MgO composite exhibited enhanced bone mineralization induction. Matrigel tubule formation assay and western blot assay showed that the CS-7.5MgO group exhibited the strongest angiogenesis ability. (2) Fluid agar plate spread assays revealed that the calcium sulfate-magnesium oxide composite material exhibited superior in vivo antibacterial properties compared with α-calcium sulfate hemihydrate, with this antibacterial activity increasing with increasing magnesium oxide content. Hematoxylin-eosin staining revealed significantly reduced inflammatory cell infiltration and exudation in muscle tissue in all calcium sulfate-magnesium oxide composite groups compared with the α-calcium sulfate hemihydrate group. (3) These results demonstrate that the calcium sulfate-magnesium oxide composite material exhibits excellent cytocompatibility and antibacterial properties, effectively promoting osteogenesis and angiogenesis. 

Key words: calcium sulfate, magnesium oxide, composite material, antibacterial material, bone, antibacterial property, osteomineralization, biomaterial

中图分类号: