中国组织工程研究 ›› 2026, Vol. 30 ›› Issue (34): 8899-8905.doi: 10.12307/2026.881

• 神经组织构建 nerve tissue construction • 上一篇    下一篇

Caspr2在坐骨神经损伤小鼠模型中的功能表征

刘成龙1,韦善文2,周立宇2,李  迪3,邹明明4,马艳霞2,5   

  1. 1四川省蒲江县人民医院麻醉科,四川省蒲江县  611630;2苏州大学附属第一医院骨科,江苏省苏州市  215000;3苏州大学附属第一医院神经外科,江苏省苏州市  215000;4解放军总医院第一医学中心神经外科医学部,北京市  100853;5苏州大学骨科研究所,江苏省苏州市  215006
  • 收稿日期:2025-09-22 修回日期:2026-02-27 出版日期:2026-12-08 发布日期:2026-04-13
  • 通讯作者: 马艳霞,硕士,实验师,苏州大学附属第一医院骨科,江苏省苏州市 215000;苏州大学骨科研究所,江苏省苏州市 215006 共同通讯作者:邹明明,博士,主治医师,解放军总医院第一医学中心神经外科医学部,北京市 100853
  • 作者简介:第一作者:刘成龙,男,1976年生,江苏省高邮市人,汉族,2025年苏州大学毕业,博士,主任医师,主要从事神经损伤及再生相关研究。 共同第一作者:韦善文,男,1989年生,河南省武陟县人,汉族,2016年苏州大学毕业,硕士,主管技师,主要从事神经损伤及再生相关研究。
  • 基金资助:
    国家自然科学基金青年项目(81801238),项目负责人:李迪;江苏大学临床医学科技发展基金项目(JLY20180167),项目负责人:刘成龙

Functional characterization of Caspr2 in a mouse model of sciatic nerve injury

Liu Chenglong1, Wei Shanwen2, Zhou Liyu2, Li Di3, Zou Mingming4, Ma Yanxia2, 5   

  1. 1Department of Anesthesiology, Pujiang People’s Hospital, Pujiang 611630, Sichuan Province China; 2Department of Orthopedics, The First Affiliated Hospital of Soochow University, Suzhou 215000, Jiangsu Province, China; 3Department of Neurosurgery, The First Affiliated Hospital of Soochow University, Suzhou 215000, Jiangsu Province, China; 4Department of Neurosurgery, The First Medical Center of Chinese PLA General Hospital, Beijing 100853, China; 5Institute of Orthopedics, Soochow University, Suzhou 215006, Jiangsu Province, China
  • Received:2025-09-22 Revised:2026-02-27 Online:2026-12-08 Published:2026-04-13
  • Contact: Ma Yanxia, MS, Experimentalist, Department of Orthopedics, The First Affiliated Hospital of Soochow University, Suzhou 215000, Jiangsu Province, China; Institute of Orthopedics, Soochow University, Suzhou 215006, Jiangsu Province, China Co-corresponding author: Zou Mingming, PhD, Attending physician, Department of Neurosurgery, The First Medical Center of Chinese PLA General Hospital, Beijing 100853, China
  • About author:Liu Chenglong, PhD, Chief physician, Department of Anesthesiology, Pujiang People’s Hospital, Pujiang 611630, Sichuan Province China Wei Shanwen, MS, Technician in charge, Department of Orthopedics, The First Affiliated Hospital of Soochow University, Suzhou 215000, Jiangsu Province, China Liu Chenglong and Wei Shanwen contributed equally to this work.
  • Supported by:
    National Natural Science Foundation of China (Youth Program), No. 81801238 (to LD); Jiangsu University Clinical Medicine Science and Technology Development Fund Project, No. JLY20180167 (to LCL) 

摘要:



文题释义:
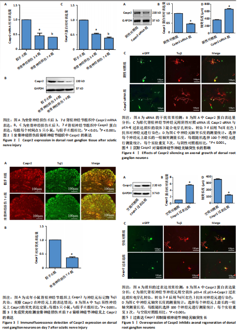
坐骨神经钳夹损伤模型建立:选择L4-L5节段背根神经节支配的坐骨神经作为靶区,在体视显微镜下辨识坐骨神经主干,应用40 g/mm²压力显微血管钳于坐骨结节远端5 mm处实施精确钳夹损伤,持续时间(2.0±0.5) s。
Caspr2结构:作为神经连接蛋白超家族成员,Caspr2具有典型的Ⅰ型跨膜蛋白拓扑结构,其分子架构呈现高度功能化特征:①胞外结构域由多结构域复合体构成,包含氮端信号肽、盘状蛋白结构域、串联排列的层粘连蛋白G结构域(参与轴突-胶质细胞互作)、表皮生长因子样结构域(调控蛋白互作特异性)及纤维蛋白原相关结构域(介导细胞外基质黏附);②单次跨膜结构域具有α螺旋特征;③胞内羧基末端(含保守的PDZ结合基序,谷氨酸-丝/苏氨酸-任意-缬氨酸),可通过Ⅱ型PDZ结构域与突触后致密蛋白95/果蝇圆盘大肿瘤抑制蛋白Dlg/紧密连接蛋白1家族蛋白特异性结合,实现突触后致密区的分子锚定。

背景:周围神经系统损伤的内在分子机制与调控网络仍需系统解析。Caspr2作为神经轴突表面特异性表达的细胞黏附分子,在神经纤维髓鞘化过程中发挥重要作用,但Caspr2在周围神经再生中的动态调控机制尚未明确。 
目的:聚焦Caspr2在坐骨神经损伤模型中的功能表征,揭示Caspr2调控背根神经节神经元轴突再生的分子机制,为开发周围神经损伤的精准修复策略提供新视角。
方法:建立ICR小鼠坐骨神经钳夹损伤模型,采用qRT-PCR和Western blot分析背根神经节组织中Caspr2的转录及蛋白表达特征,采用免疫荧光染色分析背根神经节神经元中Caspr2的表达。通过原代背根神经节神经元培养体系构建干预模型:Caspr2 siRNA阴性对照组、Caspr2 siRNA组;Caspr2空载对照组、Caspr2过表达组,结合Tuj1免疫荧光染色和AxioVision图像分析系统定量评估轴突再生动力学变化。
结果与结论:①损伤响应特征:坐骨神经损伤后第3天,背根神经节组织中Caspr2的mRNA和蛋白表达水平即出现下降,至损伤后第7天,Caspr2表达量进一步降低。此外,损伤后第7天背根神经节神经元的Caspr2表达量也显著下降。②功能缺失效应:Caspr2 siRNA处理显著促进神经元轴突的生长。③过表达效应:Caspr2过表达则显著抑制神经元轴突延伸。结果表明,Caspr2作为周围神经再生的关键抑制因子,通过双向调控轴突再生能力参与神经修复进程。

https://orcid.org/0009-0001-6456-2075(刘成龙)


中国组织工程研究杂志出版内容重点:干细胞;骨髓干细胞;造血干细胞;脂肪干细胞;肿瘤干细胞;胚胎干细胞;脐带脐血干细胞;干细胞诱导;干细胞分化;组织工程

关键词: 周围神经损伤, 背根神经节, 神经元, Caspr2蛋白, 轴突再生

Abstract: BACKGROUND: The intrinsic molecular mechanisms and regulatory networks underlying peripheral nerve injury still require systematic investigation. Contactin-associated protein-like 2 (Caspr2), a cell adhesion molecule specifically expressed on the axonal surface, plays a crucial role in nerve fiber myelination. However, its dynamic regulatory mechanisms in peripheral nerve regeneration remain unclear. 
OBJECTIVE: To focus on characterizing the functional role of Caspr2 in a sciatic nerve injury model and to elucidate its molecular mechanisms in regulating axonal regeneration in dorsal root ganglion neurons, thereby providing new insights for developing precise repair strategies for peripheral nerve injuries.
METHODS: A sciatic nerve crush injury model was established in ICR mice. qRT-PCR and western blot were used to analyze the transcriptional and protein expression profiles of Caspr2 in dorsal root ganglion tissues. Immunofluorescence staining was employed to detect Caspr2 expression in dorsal root ganglion neurons. A primary dorsal root ganglion neuron culture system was used to construct intervention models: Caspr2 siRNA negative control group, Caspr2 siRNA treatment group, Caspr2 overexpression group, and Caspr2 empty vector control group. Tuj1 immunofluorescence staining and AxioVision image analysis were performed to quantitatively assess axonal regeneration dynamics.
RESULTS AND CONCLUSION: (1) Injury response characteristics: On day 3 post-injury, both mRNA and protein levels of Caspr2 in dorsal root ganglion tissues decreased, with further reduction by day 7. Additionally, Caspr2 expression in dorsal root ganglion neurons was significantly reduced by day 7 post-injury. (2) Loss-of-function effect: Caspr2 siRNA treatment significantly promoted neuronal axon growth. (3) Overexpression effect: Caspr2 overexpression markedly inhibited axonal elongation. These findings indicate that Caspr2 acts as a key inhibitory factor in peripheral nerve regeneration, bidirectionally regulating axonal regenerative capacity and participating in nerve repair.

Key words: peripheral nerve injury, dorsal root ganglion, neuron, Caspr2 protein, axonal regeneration

中图分类号: