Loading...

Table of Content

    18 October 2026, Volume 30 Issue 29 Previous Issue   
    For Selected: Toggle Thumbnails
    Clinical trial of a robotic system for puncture navigation and positioning
    Chen Xiangqian, Zhang Haoren, Guo Jian, He Jianhang, Shi Yue
    2026, 30 (29):  7505-7511.  doi: 10.12307/2026.380
    Abstract ( 77 )   PDF (1865KB) ( 77 )   Save
    BACKGROUND: Conventional percutaneous CT-guided interventional puncture cannot be monitored in real time, and the operation takes a long time. In some high-risk puncture sites, multiple CT scans and adjustments to the position of the puncture needle are required, causing greater radiation damage to the patient. A self-developed surgical navigation and positioning system provides an effective way to solve the clinical problems of percutaneous puncture information perception and accurate and safe target puncture in complex intraoperative environments, achieving precise puncture positioning of the chest and abdomen.
    OBJECTIVE: To evaluate the safety, effectiveness and usability of the self-developed percutaneous puncture navigation robotic system in clinical application.
    METHODS: A retrospective analysis was conducted on clinical trial data from percutaneous lung nodule biopsy and tumor ablation procedures guided by a puncture navigation robotic system at the First Affiliated Hospital of Guangzhou Medical University and the Second Affiliated Hospital of Soochow University between November 1, 2021 and June 28, 2022. A multicenter, open-label, parallel controlled clinical study was conducted, and 120 subjects were randomly divided into an experimental and a control group, with 60 subjects in each group. The experimental group underwent puncture guided by a puncture navigation robotic system, while the control group underwent percutaneous puncture solely under CT guidance. The safety, efficacy, and usability of the puncture navigation robotic system was evaluated based on primary effectiveness indicators (puncture accuracy rate), secondary indicators (the number of needle adjustments during surgery, single-attempt success rate of puncture procedures, number of CT scans required, and usability of the system).
    RESULTS AND CONCLUSION: No unsafe incidents occurred throughout the entire clinical trial using the puncture navigation robotic system to guide puncture. The single-attempt success rate of puncture procedures was 98.31%, and the incidence of complications was 6.78%. The single-attempt success rate of puncture procedures in the control group was 15.00%, and the incidence of complications was 13.33%. The usability satisfaction rate of the system was 100%, achieving the interactive modeling and manipulation of the puncture needle and soft tissue, the dynamic reconstruction of the complex environment of the surgical area and the real-time perception of puncture information, and the dynamic navigation and tracking compensation under the interaction between physiological motion and puncture. Robotic navigation and safe and accurate puncture guided by multi-modal medical images for various soft tissue organs have been realized, providing an effective way to solve the clinical challenges of information perception and precise and safe puncture of target sites during percutaneous puncture in complex intraoperative environments.
    Figures and Tables | References | Related Articles | Metrics
    Mechanism of Gugutou Huaisiyu Capsule in alleviating peripheral pain sensitization in rats with steroid-induced osteonecrosis of the femoral head
    Cheng Yan, Yang Yidan, Li Zhipeng, Liu Youwen, Guo Jiayi, Yue Chen
    2026, 30 (29):  7512-7519.  doi: 10.12307/2026.251
    Abstract ( 39 )   PDF (2274KB) ( 80 )   Save
    BACKGROUND: Previous studies have demonstrated that Gugutou Huaisiyu Capsule effectively alleviate pain in patients with osteonecrosis of femoral head; however, the mechanism of action remains unclear.
    OBJECTIVE: To investigate the mechanism by which Gugutou Huaisiyu Capsule mitigate peripheral pain sensitization in rats with steroid-induced osteonecrosis of the femoral head.
    METHODS: Thirty-two Sprague-Dawley rats were randomly assigned to four groups: blank control, model, low-dose Gugutou Huaisiyu Capsule, and high-dose Gugutou Huaisiyu Capsule groups with eight rats in each group. Steroid-induced femoral head necrosis rat models were established via intraperitoneal injection of lipopolysaccharide combined with gluteal injection of methylprednisolone in the later three groups. Seven days post-modeling, rats in the low- and high-dose Gugutou Huaisiyu Capsule groups received intragastric administration of 0.33 g/kg and 0.67 g/kg of the decoction, respectively, while the blank control and model groups received intragastric administration of saline once daily for 8 consecutive weeks. Following the final administration, trabecular bone microarchitecture in the femoral head was assessed using micro-CT analysis. The mechanical pain thresholds were measured with the Von Frey test. Serum levels of pain mediators calcitonin gene-related peptide and substance P were detected using ELISA. Multiplex immunofluorescence staining and real-time quantitative PCR were used to detect the protein and gene expression of tyrosine kinase receptor A, calcitonin gene-related peptide, and neuronal marker β3-tubulin in the femoral head and dorsal root ganglion.
    RESULTS AND CONCLUSION: (1) Micro-CT and pain behavioral tests revealed that compared with the blank control group, significant destruction of trabecular bone microarchitecture in the femoral head, decreased bone density and bone volume fraction, increased trabecular separation, and reduced mechanical pain threshold are found in the model group. Compared with the model group, trabecular structure significantly improved, bone mineral density and bone volume fraction significantly increased, trabecular separation significantly decreased, and mechanical pain threshold significantly elevated in the low- and high-dose Gugutou Huaisiyu Capsule groups. (2) ELISA analysis revealed calcitonin gene-related peptide and substance P levels were significantly increased in the model group compared with the blank control group, while calcitonin gene-related peptide and substance P levels were significantly decreased in the low- and high-dose Gugutou Huaisiyu Capsule groups compared with the model group. (3) Multiplex immunofluorescence staining and real-time quantitative PCR revealed that compared with the blank control group, protein and gene expression of calcitonin gene-related peptide, tyrosine kinase receptor A, and β3-tubulin were significantly elevated in the femoral head and dorsal root ganglion in the model group. Compared with the model group, protein and gene expression of calcitonin gene-related peptide, tyrosine kinase receptor A, and β3-tubulin were significantly decreased in the femoral head and dorsal root ganglion in both low- and high-dose Gugutou Huaisiyu Capsule groups. (4)The findings suggest that Gugutou Huaisiyu Capsule can elevate the mechanical pain threshold, suppress abnormal neuronal activation, and alleviate pain sensitization in rats with steroid-induced osteonecrosis of the femoral head. This mechanism may involve the inhibition of tyrosine kinase receptor A.
    Figures and Tables | References | Related Articles | Metrics
    Regulating mitochondrial dynamics balance in nucleus pulposus cells inhibits cell apoptosis
    Zhang Zhilong, Wang Haiying, Ma Fenghua, Hou Yanjie
    2026, 30 (29):  7520-7528.  doi: 10.12307/2026.216
    Abstract ( 34 )   PDF (5357KB) ( 51 )   Save
    BACKGROUND: Mitochondrial dysfunction is increasingly recognized as a key factor during intervertebral disc degeneration. Sirt3, a major mitochondrial deacetylase, mediates AMPK pathway activation by directly phosphorylating and inhibiting Drp1 activity while indirectly regulating mitochondrial function through downstream signaling. However, the specific mechanisms of Sirt3 and the AMPK/Drp1 pathway in nucleus pulposus cells during intervertebral disc degeneration remain unclear.
    OBJECTIVE: To investigate whether Sirt3 regulates mitochondrial dynamics balance in nucleus pulposus cells induced by tert-butyl hydroperoxide by mediating the AMPK/Drp1 pathway, thereby inhibiting cell apoptosis.
    METHODS: Human nucleus pulposus cells were cultured in vitro, and a degeneration model was established by oxidative damage with tert-butyl hydroperoxide. Cells were divided into the following groups: control, model, model + oe-NC, model + oe-Sirt3, model + oe-Sirt3 + Compound C (AMPK inhibitor), and Compound C. Each group was treated for 24 hours. Cell viability was assessed using the Cell Counting Kit-8 assay, apoptosis was detected by flow cytometry, and the expression levels of apoptosis-related proteins (Bax and Bcl2), disc degeneration-related proteins (aggrecan and type II collagen), Sirt3, mitochondrial fission-related proteins (Fis1 and Mff), mitochondrial fusion-related proteins (Mfn1 and Mfn2), and AMPK/Drp1 signaling pathway-related proteins were determined using western blot analysis. Adenosine triphosphate and reactive oxygen species levels were measured using kits, while the number of mitochondrial mtDNA copies was assessed by quantitative reverse transcription-polymerase chain reaction.
    RESULTS AND CONCLUSION: (1) Compared with the control group, cell viability and expression of Bcl2, aggrecan, type II collagen, and Sirt3 were significantly decreased, while apoptosis rate and Bax expression levels significantly increased in the model group (all P < 0.05), confirming successful establishment of the nucleus pulposus cell degeneration model. (2) Compared with the control group, ATP, mitochondrial membrane potential, mtDNA copy number, and Mfn1/Mfn2 expression were significantly decreased, while reactive oxygen species, Fis1, and Mff levels were significantly increased (all P < 0.05) in the model group, indicating mitochondrial dysregulation in the nucleus pulposus cell degeneration model. In the model + oe-Sirt3 group, Sirt3 overexpression inhibited tert-butyl hydroperoxide-induced nucleus pulposus cell apoptosis, enhanced cell viability, restored mitochondrial dynamics balance, promoted AMPK/Drp1 pathway activation, and inhibited mitochondrial fission, thereby suppressing tert-butyl hydroperoxide-induced nucleus pulposus cell apoptosis. Inhibition of AMPK/Drp1 signaling partially reversed the beneficial effects of Sirt3 overexpression on tert-butyl hydroperoxide-induced nucleus pulposus cell apoptosis and mitochondrial dynamics balance in the model + oe-Sirt3 + Compound C group. These findings suggest Sirt3 as a potential therapeutic target for nucleus pulposus cell apoptosis, offering a novel therapeutic approach for intervertebral disc degeneration. 
    Figures and Tables | References | Related Articles | Metrics
    Mechanism by which kaempferol inhibits intervertebral disc degeneration in rats by regulating mitophagy levels
    Wang Chenmoji, Wu Yadong, Gao Di, Wang Hao, Li Nianhu
    2026, 30 (29):  7529-7538.  doi: 10.12307/2026.210
    Abstract ( 53 )   PDF (2242KB) ( 27 )   Save
    BACKGROUND: Oxidative stress is a primary factor accelerating the progression of intervertebral disc degeneration. Mitophagy plays a crucial role in mitigating oxidative stress and preventing mitochondrial dysfunction and associated diseases. Prior investigations have demonstrated that kaempferol enhances the proliferative capacity of degenerating nucleus pulposus cells, diminishes inflammation, and decelerates the progression of intervertebral disc degeneration in rat models.
    OBJECTIVE: To investigate the effects of kaempferol on mitophagy in degenerated intervertebral disc tissue.
    METHODS: Fifteen Sprague-Dawley rats were randomly allocated into five intervention groups: a blank group (n=3), a model group (n=3), a low-dose kaempferol group (n=3), a medium-dose kaempferol group (n=3), and a high-dose kaempferol group (n=3). A coccygeal disc degeneration model was established in all groups except the blank group via full-thickness annulus fibrosus puncture. Commencing 4 weeks post-surgery, the blank and model groups received normal saline via gavage, while the low-dose, medium-dose, and high-dose kaempferol groups were administered 25, 50, and 100 mg/kg kaempferol via gavage, respectively, once daily for 8 consecutive weeks. Following the final administration, samples were collected to assess serum inflammatory factor levels, intervertebral disc MRI imaging, and hematoxylin-eosin staining. (2) Cell experiment: Second-generation rat nucleus pulposus cells were cultured across five groups: a blank group with no added drugs, a model group with hydrogen peroxide (to establish an oxidative stress injury model), a kaempferol group treated with hydrogen peroxide for 24 hours followed by 10 μmol/L kaempferol, an autophagy inhibitor group treated with hydrogen peroxide for 24 hours followed by the addition of the autophagy inhibitor 3-methyladenine, and a kaempferol + autophagy inhibitor group treated with hydrogen peroxide for 24 hours followed by 10 μmol/L kaempferol + 3-methyladenine. After 24 hours of continuous culture, the cell survival rate was determined using the cell counting kit-8 method; protein expression of inflammatory factors and autophagy indicators was assessed via western blot; gene expression of inflammatory factors and autophagy indicators was evaluated via RT-qPCR; type II collagen expression was detected via immunofluorescence staining; and the level of reactive oxygen species was measured using a DCFH-DA fluorescent probe.
    RESULTS AND CONCLUSION: (1) Animal experiment: Compared with the blank group, the levels of serum interleukin-1β, interleukin-6 and tumor necrosis factor-α in the model group increased (P < 0.05). and the levels of three inflammatory factors in each dose group of kaempferol decreased (P < 0.05), with the medium-dose kaempferol group showing a more pronounced decrease. MRI imaging and hematoxylin-eosin staining revealed that the pathological characteristics of intervertebral disc degeneration were significantly improved in each dose group of kaempferol compared with the model group. Specifically, the nucleus pulposus contour was clearer and more continuous, and the number of nucleus pulposus cells increased significantly, with the medium-dose kaempferol group exhibiting more notable improvement. (2) Cell experiment: Compared with the model group, the kaempferol group demonstrated increased cell survival rate, type II collagen expression, tensin homolog-induced protein kinase 1 expression, and parkin gene and protein expression (P < 0.05). Conversely, the kaempferol group showed decreased reactive oxygen species levels, as well as reduced gene and protein expression of interleukin-1β, interleukin-6, and tumor necrosis factor-α (P < 0.05). Additionally, microtubule-associated protein light chain 3I/II protein expression and microtubule-associated protein light chain 3B mRNA expression were increased (P < 0.05). Notably, 3-methyladenine was found to inhibit the aforementioned effects of kaempferol. Overall, kaempferol may mitigate oxidative stress damage and delay the progression of intervertebral disc degeneration by modulating the level of mitophagy.
    Figures and Tables | References | Related Articles | Metrics
    A customizable vascular network biomimetic design for nutrient supply in large-scale engineering tissues
    He Chaomiao, Guan Yuheng, Zheng Xiongfei, Wang Heran
    2026, 30 (29):  7539-7547.  doi: 10.12307/2026.379
    Abstract ( 42 )   PDF (3348KB) ( 39 )   Save
    BACKGROUND: Constructing an effective vascular network is crucial for the successful regeneration of large-volume tissues and organs. Currently, vascular network design methods predominantly rely on predefined geometric patterns, making them inadequate to meet the metabolic demands of engineered tissues with diverse material properties and complex morphologies. Existing hierarchical vascular networks suffer from insufficient diffusion coverage and low nutrient supply rates due to their hierarchical rules.
    OBJECTIVE: To propose a vascular network model design method based on developmental biomimetic principles, aiming to automatically generate customized voxel vascular network structures tailored to the metabolically active distance of target tissues.
    METHODS: The method integrated voxelization techniques to simulate biological behaviors of vascular endothelial cells, such as migration and aggregation. Diffusion experiments were conducted on gel materials, and Fick’s law was applied to fit experimental data, establishing a rapid computational metabolism-diffusion model. Leveraging this model, the metabolically active distance was utilized to rapidly evaluate nutrient supply status and delineate low-nutrient regions. This process enabled a dynamic optimization mimicking vascular development to iteratively refine the vascular network until the predefined algorithm-set nutrient supply rate threshold was achieved.
    RESULTS AND CONCLUSION: Compared with traditional hierarchical design methods, the proposed developmental biomimetic vascular network design demonstrated a 25.53% improvement in both nutrient-sufficient volume and nutrient contribution per unit volume within GelMA hydrogel-based cuboidal tissue constructs. This approach successfully generated nutrient-sufficient vascular network voxel models for complex-shaped engineered tissues and organs (e.g., renal-shaped and alveolar-shaped), validating its advantages in balancing structural adaptability with metabolic efficiency. The study provides a novel technical pathway for designing vascular networks in large-volume engineered tissues and anatomically complex organs.

    Figures and Tables | References | Related Articles | Metrics
    Correlation of bone mineral density assessed using quantitative CT with obesity indicators, blood pressure, platelet count, and blood lipids in perimenopausal women
    Zheng Xing, Zhang Qiang, Ye Guomin, Deng Bin, Chang Sha
    2026, 30 (29):  7548-7554.  doi: 10.12307/2026.258
    Abstract ( 41 )   PDF (1264KB) ( 46 )   Save
    BACKGROUND: Due to the decline in ovarian function, reduced estrogen secretion, and endocrine disorders, perimenopausal women are more prone to osteoporosis. There are few studies on the correlation of bone mineral density with obesity indicators, blood pressure, blood routine, and glycolipid metabolism in perimenopause women, and the research results are controversial.
    OBJECTIVE: To investigate the correlation of bone mineral density with quantitative CT with obesity indicators, blood pressure, platelet count, and glycolipid metabolism in perimenopause women. 
    METHODS: This is a single-center retrospective study. 490 perimenopause women who were admitted to Guizhou Hospital of Beijing Jishuitan Hospital from January 1, 2022 to December 31, 2024 were selected. Their age, height, body mass, waist circumference, blood pressure, fasting blood glucose, blood routine, and blood biochemical indicators were collected to calculate body mass index, waist height ratio, body shape index, body roundness index, taper index, visceral fat index, and lipid accumulation index. Lumbar bone mineral density was measured using quantitative CT. According to bone mineral density, they were divided into normal bone mass group, low bone mass group, and osteoporosis group. Multi-sample non-parametric rank-sum test (Kruskal-Walliis Test) was used to compare the differences in various indicators between different bone mineral density groups. Spearman correlation analysis and partial correlation analysis were used to analyze the correlation between bone mineral density and various indicators. 
    RESULTS AND CONCLUSION: (1) There were statistically significant differences in age, waist circumference, waist height ratio, body shape index, body roundness index, taper index, visceral fat index, lipid accumulation index, bone density, systolic blood pressure, diastolic blood pressure, platelet count, total cholesterol, triglycerides, and postmenopausal status among different bone mineral density groups (P < 0.05). (2) The results of Spearman correlation analysis showed that bone mineral density of L1 vertebra, bone mineral density of L2 vertebra, and average bone mineral density of L1 and L2 vertebra were negatively correlated with waist circumference, waist height ratio, body shape index, body roundness index, taper index, visceral fat index, lipid accumulation index, systolic blood pressure, and diastolic blood pressure (P < 0.05), and positively correlated with platelet count (P < 0.05). Bone mineral density of L1 vertebra and average bone mineral density were negatively correlated with total cholesterol (P < 0.05). Bone mineral density of L1 vertebra was negatively correlated with triglycerides (P < 0.05). (3) After adjusting for confounding factors, bone mineral density of L1 vertebra, bone mineral density of L2 vertebra, and average bone mineral density of L1 and L2 vertebra remained negatively correlated with waist circumference, body shape index, and taper index (P < 0.05). Bone mineral density of L1 vertebra and average bone mineral density remained negatively correlated with waist height ratio and body roundness index (P < 0.05). Bone mineral density of L2 vertebra was positively correlated with platelet count (P < 0.05). Among the indicators of abdominal obesity, the body shape index and taper index had the largest correlation coefficient, with the body shape index being the most significant. The results indicate that for perimenopause women, after adjusting for confounding factors, bone mineral density with quantitative CT has a certain correlation with abdominal obesity indicators and platelet count, but not with systolic blood pressure, diastolic blood pressure, blood lipids, fasting blood glucose. The results provide valuable insights for early clinical prevention of osteoporosis or delaying the development of osteoporosis, and have certain clinical value.

    Figures and Tables | References | Related Articles | Metrics
    Effect of magnetic field mitochondrial regulation technology combined with low-load blood flow restriction on the strength of lower limb muscle groups
    Li Wenhao, Yang Xi, Du Xinran, Bai Shi, Li Zhongshan
    2026, 30 (29):  7555-7564.  doi: 10.12307/2026.332
    Abstract ( 52 )   PDF (1629KB) ( 32 )   Save
    BACKGROUND: The magnetic field mitochondrial regulation technology has been proven to enhance skeletal muscle function. Low-load blood flow restriction training can effectively induce adaptive growth of muscle strength through metabolic emergency mechanisms. Currently, both technologies have become hotspots in the application and research of skeletal muscle function improvement and treatment. However, the differences in their effects on muscle strength enhancement and whether their combined application can produce a synergistic effect remain unclear. 
    OBJECTIVE: To observe the differences in the effects of low-frequency pulsed magnetic stimulation (1.5 mT, 3 300 Hz) and low-load blood flow restriction training on muscle strength enhancement and the impact of their combined intervention on lower limb muscle strength. 
    METHODS: Fifty-six healthy subjects were recruited and randomly divided into the magnetic stimulation group (high-load half squat training), the blood flow restriction group (low-load blood flow restriction+half squat training), the combined group (magnetic stimulation and low-load blood flow restriction+half squat training), and the control group (high-load half squat training). The intervention lasted for 4 weeks, with subjects in each intervention group receiving low-frequency pulsed magnetic stimulation (1.5 mT, 3 300 Hz) every 48 hours, three times a week. After the intervention, changes in the maximum strength, explosive power, and strength endurance of the lower limb muscles in each group were observed. 
    RESULTS AND CONCLUSION: Fifty subjects were included in the result analysis after completing the trial. (1) After 4 weeks of intervention, all three intervention groups showed significant increases in the maximum strength, explosive power, and strength endurance of the lower limb muscles. (2) In terms of maximum strength growth, the blood flow restriction group had a better effect than the magnetic field mitochondrial regulation technology. Low-load blood flow restriction also enhanced the strength of distal muscle groups, while the magnetic field mitochondrial regulation technology had the advantage of increasing maximum strength without fatigue accumulation. (3) In terms of explosive power growth, both technologies had similar effects, but magnetic stimulation was more effective in promoting explosive power in single-joint movements, while low-load blood flow restriction training was more effective in improving explosive power in multi-joint coordinated movements. (4) In terms of strength endurance growth, magnetic stimulation technology, due to its regulation of mitochondrial function, was more effective in enhancing the anti-fatigue ability of muscles. To conclude, the combined application of magnetic stimulation and low-load blood flow restriction can produce a synergistic effect on the maximum strength, explosive power, and strength endurance of the lower limbs. This technology protocol can provide a new and efficient training method for enhancing lower limb muscle strength for patients who cannot perform high-intensity resistance training, such as those in postoperative rehabilitation or with sports injuries. 

    Figures and Tables | References | Related Articles | Metrics
    Effects of different lunge exercises on lower limb mechanics and muscle activation in patellofemoral pain syndrome patients
    Yang Kexin, Yang Xiaowei, Zhao Yuting, Zhou Zhipeng, Zheng Liangliang
    2026, 30 (29):  7565-7571.  doi: 10.12307/2026.294
    Abstract ( 56 )   PDF (1388KB) ( 36 )   Save
    BACKGROUND: Lunge exercises are often used in strengthening programs for patellofemoral pain syndrome and have been shown to help strengthen the quadriceps. However, limited data exist to evaluate the effects of lunge exercises with medial or lateral resistance on patellofemoral joint stress and lower limb muscle activation. 
    OBJECTIVE: To compare the effect of three lunge exercises (traditional lunge, lunge with hip adduction resistance, and lunge with hip abduction resistance) on lower limb muscle activation and patellofemoral joint stress in subjects with patellofemoral pain syndrome and health control group.
    METHODS: Totally 29 subjects with patellofemoral pain syndrome and 29 healthy subjects completed three different lunge exercises. Lower limb dynamics and electromyography data were simultaneously acquired using an infrared motion capture system, a three-dimensional force table, and a surface electromyography analyzer. A mixed-design analysis of variance was used to determine the effects of group and exercise on patellofemoral joint stress and lower limb muscle activation characteristics during different lunge exercises.
    RESULTS AND CONCLUSION: (1) During the squatting phase, the vastus lateralis muscle activation was significantly lower in both groups during the lunge exercises with hip adduction (P < 0.05), while the vastus medialis/vastus lateralis activation ratio was significantly higher in the healthy group (P < 0.05). In the patellofemoral pain syndrome group, gluteus medius muscle activation was significantly higher during the squatting phase of the lunge exercises with hip abduction (P < 0.05), and peak stress at the patellofemoral joint was significantly reduced (P < 0.05). (2) During the ascending phase, vastus lateralis muscle activation was significantly lower in both groups during the lunge exercises with hip abduction (P < 0.05), while peak stress at the patellofemoral joint was significantly reduced (P < 0.05) and gluteus medius muscle activation was significantly increased (P < 0.05) in the patellofemoral pain syndrome group. The vastus medialis/lateralis muscle activation ratio was significantly higher in the healthy group during the ascending phase of the lunge with hip adduction (P < 0.05), while the peak stress on the patellofemoral joint in the patellofemoral pain syndrome group was significantly lower than in the healthy group (P < 0.05). (3) These findings suggest that traditional lunge exercises can be considered a suitable training method for strengthening the quadriceps in the early stages of rehabilitation for patellofemoral pain syndrome. Lunges with lateral adduction/abduction exercises offer the benefits of improving activation imbalances in the vastus medialis/lateralis muscles, increasing gluteus medius activation, and reducing patellofemoral joint stress during squatting, which aids in restoring neuromuscular control of the lower limb kinetic chain in the later stages of rehabilitation. For patients with patellofemoral pain syndrome, lunge exercises with lateral abduction resistance are more highly recommended to relieve pain and improve function.  

    Figures and Tables | References | Related Articles | Metrics
    Biomechanical analysis during non-anticipated stop-jump cutting before and after exercise fatigue in functional ankle instability and healthy populations
    Fu Guangliang, Bao Chunyu, Meng Qinghua, Wang Baochen, Cao Jiaxing, Sun Jiawei
    2026, 30 (29):  7572-7580.  doi: 10.12307/2026.252
    Abstract ( 41 )   PDF (1815KB) ( 20 )   Save
    BACKGROUND:  Systemic fatigue increases injury risk in individuals with functional ankle instability, while stop-jump cutting is a high risk for ankle injuries. The biomechanical mechanisms underlying non-anticipated stop-jump cutting during systemic exercise fatigue in this population remain unclear.
    OBJECTIVE: To quantify differences in kinematic and kinetic characteristics during non-anticipated stop-jump cutting before and after exercise fatigue between individuals with functional ankle instability and healthy controls, revealing the impact of exercise fatigue on stop-jump cutting in individuals with functional ankle instability.
    METHODS: Fifteen male participants with unilateral functional ankle instability and 15 healthy male controls were recruited. Kinematic (ankle dorsiflexion, plantar flexion, inversion; knee flexion, varus, valgus; hip flexion; and hip abduction angles) and kinetic parameters (hip, knee, and ankle joint stiffness) during stop-jump cutting before and after exercise fatigue. Statistical analysis of peak joint angles and joint stiffness was performed using two-way repeated measures analysis of variance. Additionally, statistical parametric mapping was used to further analyze the effects of exercise fatigue on ankle joint angles and time series of ground reaction forces in both groups.
    RESULTS AND CONCLUSION: (1) Kinematic characteristics: Two-way repeated measures analysis of variance revealed significant main effects of fatigue and significant interaction effects between groups for peak ankle inversion angle, peak knee flexion angle, peak knee valgus angle, and peak hip flexion angle (P < 0.05). Peak ankle inversion angle was significantly increased in the functional ankle instability group post-exercise fatigue compared with pre-exercise fatigue (P < 0.05). Peak knee flexion angle was significantly increased in both groups post-exercise fatigue (P < 0.05), while peak hip flexion angle was significantly increased in the healthy control group post-exercise fatigue (P < 0.05). After exercise fatigue, the peak ankle inversion angle and peak hip flexion angle in the functional ankle instability group were significantly decreased compared with those in the healthy control group (P < 0.05), while the peak knee valgus angle and peak knee flexion angle were significantly increased compared with those in the healthy control group (P < 0.05). Statistical parametric mapping analysis revealed that the peak ankle inversion/eversion angles during the 4%-18% phase of lateral cutting movements were greater in the functional ankle instability group post-exercise fatigue compared with pre-exercise fatigue (P < 0.05). (2) Kinetic characteristics: two-way repeated measures analysis of variance revealed significant main effects of fatigue and group interaction effects on hip, knee, and ankle joint stiffness (P < 0.05). Compared with pre-exercise fatigue, hip and ankle joint stiffness was significantly decreased in the healthy control group post-exercise fatigue (P < 0.05). Knee and ankle joint stiffness was significantly decreased in the functional ankle instability group post-exercise fatigue (P < 0.05). Statistical parametric mapping analysis revealed that in the functional ankle instability group, the vertical ground reaction force during the 5%-16% phase of the cutting phase was greater post-exercise fatigue than pre-exercise fatigue (P < 0.05), and the medio-lateral ground reaction force during the 35%-49% phase of the cutting phase was greater post-exercise fatigue than pre-exercise fatigue (P < 0.05). (3) These findings suggest that exercise fatigue alters the kinematic and kinetic characteristics during stop-jump cutting in individuals with functional ankle instability, particularly affecting knee and ankle joint stability and shock absorption capacity. Fatigue reduces joint stiffness and control force while increasing injury risk, especially during the initial and transitional phases of stop-jump cutting.
    Figures and Tables | References | Related Articles | Metrics
    Proteomic analysis of the mechanism of moxibustion intervention in a rat model of atopic dermatitis 
    Yang Yunhong, Guo Lihua, Tang Han, Lin Lvping, Kuang Hongjun, Zhao Hong
    2026, 30 (29):  7581-7591.  doi: 10.12307/2026.187
    Abstract ( 50 )   PDF (3771KB) ( 72 )   Save
    BACKGROUND: Moxibustion has been demonstrated as an effective therapeutic approach for atopic dermatitis, yet its underlying mechanisms remain to be further elucidated.
    OBJECTIVE: To investigate the mechanisms of moxibustion intervention in atopic dermatitis using proteomics technology.
    METHODS: Thirty-four Sprague-Dawley rats were randomly divided into three groups: a model group (n=12), a moxibustion group (n=12), and a blank group (n=10). The first two groups were induced to develop an atopic dermatitis model using 2,4-dinitrochlorobenzene. Following successful modeling, the moxibustion group received moxibustion therapy with moxa sticks applied to the Ashi point for 30 minutes per session, maintaining a local temperature of 
    (43±1) °C, administered every other day over a 14-day intervention period. The model group and blank control group underwent restraint and fixation procedures of the same duration and intensity. Skin lesion severity after modeling was evaluated using the Eczema Area and Severity Index. Proteomic analysis of rat skin tissue was performed using a data-independent acquisition approach on a high-performance liquid chromatography-tandem mass spectrometry platform. Mass spectrometry data processing, protein identification, differential protein expression analysis, functional annotation, and bioinformatics analyses were conducted using MaxQuant, Perseus software, DAVID (https://david.ncifcrf.gov/), and STRING (https://string-db.org/). A correlation network diagram was constructed using the network visualization tool Cytoscape 3.9.1.
    RESULTS AND CONCLUSION: (1) The skin lesion score of atopic dermatitis model rats after moxibustion treatment was significantly lower than that in the model group (P < 0.05), indicating successful establishment of the model. (2) Moxibustion was able to reverse the upregulation of 28 differentially expressed proteins and the downregulation of 40 differentially expressed proteins in the model group. (3) Bioinformatics analysis revealed that the main signaling pathways involved in atopic dermatitis pathogenesis included neuroactive ligand-receptor interaction, viral protein-cytokine and cytokine-receptor interaction, inflammatory mediator regulation of transient receptor potential channels, and neutrophil extracellular trap formation. Among these, the regulation of integrin β3 and β-1,4-galactosyltransferase protein expression was found to be most closely associated with atopic dermatitis pathogenesis. (4) The mechanism by which moxibustion treats atopic dermatitis was found to primarily involve signaling pathways related to infection or immunity, such as herpes simplex virus type 1 infection, olfactory transduction, influenza A, and steroid hormone biosynthesis. The most relevant proteins included nuclear factor κB subunit 1, major histocompatibility complex protein, RT1-Bb, Jak1, and Cdk6. These findings suggest that moxibustion exerts its intervention effect on atopic dermatitis through multi-targets, multi-pathways, and multi-mechanisms. It can reverse the inflammatory response induced by atopic dermatitis while exerting anti-inflammatory and antioxidant effects.

    Figures and Tables | References | Related Articles | Metrics
    Lycium barbarum polysaccharide-mediated intestinal flora remodeling improves glycolipid abnormalities in type 2 diabetic rats
    Wang Jingfeng, Feng Shuo, Cao Xuan, Li Xiaolin
    2026, 30 (29):  7592-7602.  doi: 10.12307/2026.197
    Abstract ( 60 )   PDF (2374KB) ( 265 )   Save
    BACKGROUND: Lycium barbarum polysaccharide is a natural active ingredient with potential to lower blood glucose and improve diabetes-related symptoms. However, from the perspective of gut microbiota, the underlying factors for the effects of Lycium barbarum polysaccharide on glycolipid abnormalities have not been fully elucidated.
    OBJECTIVE: To investigate the effect of Lycium barbarum polysaccharide on type 2 diabetes mellitus and its related mechanism.
    METHODS: Six male Sprague-Dawley rats aged 8 weeks were randomly selected from 18 rats to form a blank control group. The remaining 12 rats were fed a high-sugar, high-fat diet for 8 weeks and then received a single tail vein injection of 1% streptozotocin to establish a type 2 diabetes model. After successful modeling, the rat models were then randomly divided into a model control group (n=6) and a Lycium barbarum polysaccharide group (n=6). Rats in the Lycium barbarum polysaccharide group were administered Lycium barbarum polysaccharide solution via gavage at a dose of 200 mg/(kg·d), 2 mL per dose, once daily, for 12 consecutive weeks. After the intervention, rat serum and feces were collected. 16S rDNA sequencing was used to analyze the gut microbiota, and α diversity, β diversity and principal component analysis were used to characterize the abundance and structural characteristics of the microbiota. Liquid chromatography-mass spectrometry was used to detect the level of short-chain fatty acids. The indicators of glucose and lipid metabolism, insulin resistance and inflammatory response were detected by ELISA.
    RESULTS AND CONCLUSION: (1) Compared with the model control group, Lycium barbarum polysaccharide could increase the level of high-density lipoprotein cholesterol, reduce the levels of total cholesterol, triglyceride and low-density lipoprotein cholesterol, indicating Lycium barbarum polysaccharide improves lipid accumulation and inhibits body mass loss in type 2 diabetic rats. (2) Compared with the model control group, Lycium barbarum polysaccharide reduced the levels of interleukin-6, tumor necrosis factor-α and blood glucose, and increased the levels of insulin and glucagon-like peptide-1, indicating that Lycium barbarum polysaccharide effectively inhibits inflammation and insulin resistance. (3) Lycium barbarum polysaccharide significantly improved the composition of gut microbiota, increased the abundance of Lachnospiraceae_NK4A136_group, Clostridia_UCG-014_unclassified, Monoglobus, Phascolarctobacterium, Candidatus_Saccharimon, Desulfovibrionaceae unclassified, and Desulfovibrio, decreased the abundance of Muribaculaceae_unclassified and Enterorhabdus. (4) Lycium barbarum polysaccharide also significantly increased the level of short-chain fatty acids. Clostridia_UCG-014_unclassified, Candidatus_Saccharimonas and Muribaculaceae_unclassified may be involved in regulating the production of butyrate, thereby improving glucose and lipid metabolism in type 2 diabetic rats, whereas Lachnospiraceae_NK4A136_group, Monoglobus and Desulfovibrionaceae unclassified may be involved in regulating the production of isobutyl acid to inhibit insulin resistance and improve lipid metabolism. (5) Lycium barbarum polysaccharide can improve inflammation in type 2 diabetic rats by increasing the abundance of Firmicutes_unclassified, Clostridia_UCG-014_unclassified, Intestinimona and Colidextribacter, and inhibiting the abundance of Kineothrix.
    Figures and Tables | References | Related Articles | Metrics
    Molecular mechanisms by which Fusobacterium nucleatum regulates colonic polyp formation in mice
    Tian Yu, Guo Ying, Yiershatijiang Aniwaer, Aihematijiang Refuhaiti, Maierdana Maimaitireyimu
    2026, 30 (29):  7603-7611.  doi: 10.12307/2026.215
    Abstract ( 39 )   PDF (2374KB) ( 34 )   Save
    BACKGROUND: As an anaerobic bacterium in the gut, the regulatory mechanism of Fusobacterium nucleatum on miRNA expression in colonic mucosal cells remains unclear. Recent studies have highlighted the association between Fusobacterium nucleatum and colonic polyps, necessitating further investigation into regulatory mechanisms of Fusobacterium nucleatum on miRNA to elucidate polyp pathogenesis.
    OBJECTIVE: To investigate the regulatory effects of Fusobacterium nucleatum on gene expression in colonic mucosal cells through miRNA-mediated microbe-host interactions and to elucidate its molecular mechanisms in promoting polyp formation through specific signaling pathways in mice.
    METHODS: (1) Ten 6-8-week-old male C57BL/6 mice were randomly divided into control and infection groups. The mice in the control group received sterile PBS via gastric gavage, and those in the infection group were administered with Fusobacterium nucleatum suspension (10 μL/g), twice weekly for 3 months to establish a colonic polyp model. Fecal samples (7-8 pellets per group) were collected on days 30, 60 and 90. On day 91, the colonic tissues (from the anus to the ileocecal region) were harvested for colon length measurement and hematoxylin-eosin staining. Total RNA was extracted from colonic tissues of each group for quantitative analysis, library construction, sequencing, and bioinformatic processing, including miRNA clustering, differential expression analysis, and functional enrichment of Predict target genes (Gene Ontology annotation and Kyoto Encyclopedia of Genes and Genomes pathway analysis). (2) The colonic mucosal epithelial cells of mice were collected and infected with Fusobacterium nucleatum at different multiplicity of infection values (0, 10, 50, 100, and 200) for 6 hours, and with Fusobacterium nucleatum at the multiplicity of infection of 200 for 6, 12, 24, and 48 hours, respectively. Cell viability was assessed by cell counting kit-8 assay. Additionally, a cell scratch assay was performed to evaluate cell migration ability after Fusobacterium nucleatum infection at the multiplicity of infection of 200 for 24 and 48 hours.
    RESULTS AND CONCLUSION: (1) Intragastrical administration of Fusobacterium nucleatum for 12 weeks significantly inhibited body mass, shortened colon length, and induced mucosal gland atrophy with inflammatory cell infiltration in mice. qPCR confirmed a time-dependent increase in Fusobacterium nucleatum 16S rRNA gene copies in the infection group. (2) In vitro experiments demonstrated that Fusobacterium nucleatum solution with high multiplicity of infection values significantly enhanced colon epithelial cell proliferation (P < 0.05), and the absorbance values progressively increased over time. Cell scratch assays revealed enhanced cell migration in the infection group. (3) miRNA profiling identified 19 differentially expressed miRNAs, with principal component analysis showing distinct intergroup separation (PC1=61%). Clustering analysis revealed the downregulation of tumor-associated miRNAs (e.g., miR-143-3p and miR-145-5p). Target genes were enriched in “regulation of cell proliferation” (GO:0042127) and “pathways in cancer” (mmu05200). By integrating animal models, miRNA sequencing, and functional analyses, this study suggests that Fusobacterium nucleatum drives colonic mucosal hyperplasia and polyp formation by modulating tumor-suppressive miRNAs (e.g., miR-143-3p and miR-145-5p) to activate oncogenic signaling pathways. 
    Figures and Tables | References | Related Articles | Metrics
    Interaction between vascular-lymphatic system imbalance and immune microenvironment in intervertebral disc degeneration
    Du Yaxin, Zhao Xiaojuan, Wu Ruixia, Dong Yizhi, Song Xinyue, Fu Hongyang, She Yitong, Zhang Jialin, Zhu Yong
    2026, 30 (29):  7612-7618.  doi: 10.12307/2026.296
    Abstract ( 53 )   PDF (1404KB) ( 174 )   Save
    BACKGROUND: The pathological process of intervertebral disc degeneration is accompanied by angiogenesis-lymphatic imbalance and changes in the immune microenvironment, both of which play important roles in intervertebral disc degeneration.
    OBJECTIVE: To systematically summarize the roles of angiogenesis-lymphatic imbalance-related cytokines in intervertebral disc degeneration.
    METHODS: The first author searched relevant literature published between January 2000 and April 2025 in the PubMed, Web of Science, and China National Knowledge Infrastructure (CNKI) databases. The Chinese search terms included "intervertebral disc degeneration, vascular-lymphatic imbalance, angiogenesis, vascular endothelial growth factor (VEGF), lymphatic vessel, Prox-1, immune microenvironment." A total of 65 articles were ultimately included for review.
    RESULTS AND CONCLUSION: During intervertebral disc degeneration, the vascular-lymphatic system and immune microenvironment play crucial roles in maintaining disc homeostasis. When disc degeneration occurs, angiogenesis and lymphatic disruption lead to an increase in inflammatory factors within the disc, resulting in enhanced degradation of the extracellular matrix. Simultaneously, changes in the immune microenvironment are observed, primarily characterized by increased immune cell infiltration, elevated levels of pro-inflammatory factors and chemokines, and activation of local immune responses. These alterations further regulate blood and lymphatic vessels, ultimately reducing the discs repair capacity and triggering chronic pain, thereby exacerbating the progression of disc degeneration.

    Figures and Tables | References | Related Articles | Metrics
    A new strategy for preventing and treating orthopedic diseases by regulating ferroptosis through signaling pathways
    He Long, Gao Shuang, Chen Chao, Qin Guozhong, Ran Qingsen, Wang Zhengchun, Yang Yafeng, Ren Hang, Qiu Yunkai, Yang Yang, Li Wei
    2026, 30 (29):  7619-7631.  doi: 10.12307/2026.398
    Abstract ( 56 )   PDF (2552KB) ( 201 )   Save
    ACKGROUND: Experiments have confirmed that ferroptosis is closely associated with a variety of orthopedic diseases. However, the specific mechanisms by which the regulation of ferroptosis leads to orthopedic diseases remain unclear. Current evidence suggests that signaling pathways may be an important approach for regulating the occurrence of ferroptosis.
    OBJECTIVE: To summarize the relevant signaling pathways involved in the regulation of ferroptosis in orthopedic diseases (osteoarthritis, spinal cord injury, osteoporosis, intervertebral disc degeneration, rheumatoid arthritis, osteosarcoma, steroid-induced osteonecrosis of the femoral head), to describe the key regulators of the ferroptosis pathway in orthopedic diseases through the modulation of the conduction of signaling pathways, and to conduct an in-depth study on the regulatory mechanisms of ferroptosis in orthopedic diseases and provide a theoretical basis for the prevention and treatment of such diseases.
    METHODS: Databases including PubMed, Elsevier, Web of Science, and CNKI were searched for relevant literatures on ferroptosis and related orthopedic diseases from the establishment of these databases up to February 2025. The search terms were "ferroptosis, osteoarthritis, osteoporosis, spinal cord injury, intervertebral disc degeneration, osteosarcomas, rheumatoid arthritis, steroid-induced osteonecrosis of the femoral head" in English and Chinese. Finally, 138 articles were included for review.
    RESULTS AND CONCLUSION: Under the regulation of multiple signaling pathways, the accumulation of substances such as intracellular iron ions and reactive oxygen species can be induced, leading to ferroptosis in osteoblasts, chondrocytes, osteosarcoma cells, etc., which results in changes in the microenvironment and subsequently promotes or inhibits the occurrence of related orthopedic diseases. Research has confirmed that it is of great significance to clarify the mechanisms by which signaling pathways regulate ferroptosis in orthopedic diseases. However, currently, the interaction mechanisms among signaling pathways, ferroptosis, and orthopedic diseases are still in the preliminary stage, and more in-depth research is needed to provide more strategies for the treatment of orthopedic diseases.

    Figures and Tables | References | Related Articles | Metrics
    Blood cells and the occurrence and progression of osteoporosis: biomarkers and emerging therapeutic strategies
    Hu Yingnan, Shi Wanwan, Wang Datao
    2026, 30 (29):  7632-7638.  doi: 10.12307/2026.256
    Abstract ( 49 )   PDF (3381KB) ( 34 )   Save
    BACKGROUND: Osteoporosis is a systemic bone metabolic disease characterized by deterioration of bone microstructure and increased bone fragility. Blood is not only a medium of bone metabolism, but also a major factor in the regulation of bone metabolism. The traditional theory of "osteogenesis-osteoclast" is difficult to fully explain its complex pathogenesis, but bone immunology reveals the core role of the interaction between the immune system and bone, and the effects of blood cells in osteoporosis have become a research hotspot.
    OBJECTIVE: To summarize the mechanism of action of blood cells in osteoporosis and evaluate its potential for related biomarkers and emerging therapeutic approaches through systematic literature analysis.
    METHODS: The relevant articles were searching using search terms “blood cells, osteoporosis, biomarkers, neutrophils, macrophages, bone marrow mesenchymal stem cells, exosomes” in Chinese and “blood cells, osteoporosis, biomarkers, bone metabolism, neutrophils, macrophages, bone marrow mesenchymal stem cells” in English in CNKI, WanFang, PubMed, and Web of Science databases. Finally, 65 articles were included for review and analysis.
    RESULTS AND CONCLUSION: Blood cells affect the occurrence and development of osteoporosis through mechanisms of mediating inflammation, immune response, and metabolic regulation. Biomarkers of blood cells can not only be used as indicators for early screening, but also as targets for the diagnosis and treatment of osteoporosis. With the continuous advances in CRISPR-Cas9 gene editing, single-cell technology, and next generation monoclonal antibodies, blood cells are expected to play a pivotal role in the treatment of osteoporosis. 
    Figures and Tables | References | Related Articles | Metrics
    Signaling pathways related to active ingredients of ginseng in the treatment of musculoskeletal degenerative diseases
    Xia Tiange, Zhou Yi, Li Shaoshuo, Wang Jianwei, Shao Yang
    2026, 30 (29):  7639-7647.  doi: 10.12307/2026.276
    Abstract ( 70 )   PDF (1924KB) ( 16 )   Save
    BACKGROUND: Current therapies for musculoskeletal degenerative diseases merely alleviate symptoms with significant adverse effects. As a traditional Chinese medicine, active ingredients of ginseng exhibit protective effects on bone and muscle through multi-target regulation of signaling pathways, and breakthroughs have been made in mechanism research in recent years. 
    OBJECTIVE: To provide a systematical review of the latest molecular mechanisms of active ingredients of ginseng (ginsenosides, polysaccharides, and peptides) in preventing and treating musculoskeletal degenerative diseases via key signaling pathways, providing a basis for targeted drug development. 
    METHODS: A systematic search was performed in multiple databases, including PubMed, Web of Science, Embase, CNKI, WanFang, and VIP databases, for publications from database inception until April 2025. The search terms were "musculoskeletal degenerative diseases, osteoporosis, osteoarthritis, intervertebral disc degeneration, sarcopenia, ginsenosides, ginseng polysaccharides, ginseng peptides, signaling pathways" in both English and Chinese. Ultimately, 75 articles meeting the inclusion criteria were selected for review. 
    RESULTS AND CONCLUSION: (1) Ginsenosides (such as Rg3, Rh4, and Rc) inhibit osteoclast differentiation and bone resorption by targeting the nuclear transport protein α2-nuclear factor κB axis; it delays sarcopenia via silent information regulator 1-mediated mitochondrial biogenesis and attenuates disc degeneration via Yes-associated protein 1/transcriptional coactivator and p38 mitogen-activated protein kinase pathways. (2) Processing-dependent immunomodulation of polysaccharides affects immunomodulatory activity, inhibiting inflammation via mitogen activated protein kinase/nuclear factor kappa B pathway. (3) Peptides improve mitochondrial function by activating the NAD+/silence information regulatory factor 1/peroxisome proliferator activated receptor γ coactivator 1α axis. (4) It is concluded that ginseng is proposed to regulate bone metabolism balance, suppress cartilage degradation, and attenuate muscle aging via synergistic multi-component, multi-target actions. However, challenges such as low bioavailability and a lack of large-scale clinical trials remain to be addressed.
    Figures and Tables | References | Related Articles | Metrics
    Systematic review of the effect of 3D-printed exoskeleton on hand function rehabilitation in stroke patients
    Tang Ya, Li Long, Huang Du, Huang Zhaolu
    2026, 30 (29):  7648-7653.  doi: 10.12307/2026.414
    Abstract ( 55 )   PDF (1269KB) ( 146 )   Save
    OBJECTIVE: To systematically evaluate the clinical efficacy of different types of 3D-printed exoskeletons in hand function rehabilitation for stroke patients based on the International Classification of Functioning, Disability and Health framework.
    METHODS: A comprehensive search was conducted in PubMed, Cochrane Library, Web of Science, Embase, CNKI, and CBM databases for literature published between January 2015 and December 2024 on 3D-printed exoskeleton interventions for post-stroke hand function rehabilitation. Two researchers independently screened studies, extracted data, and assessed methodological quality following the PRISMA guidelines for systematic reviews.
    RESULTS: A total of 13 studies involving 62 stroke patients from the United States, China, the Netherlands, Italy, Singapore, and Turkey were finally included. Based on the Brunnstrom stages, exoskeletons were categorized into four types: assistive (Stage I), corrective (Stages II–III), training-oriented (Stages IV–VI), and compensatory (Stages IV–VI). Interventions were delivered via institution-based, home-based, or combined institution-home rehabilitation, with session durations ranging from 15 to 90 minutes, frequencies of 3 to 7 sessions per week, and a total duration of 5 to 8 weeks. The results showed that assistive exoskeletons improved fine hand use ability and self-care capacity of patients; corrective exoskeletons enhanced joint mobility, muscle tone regulation, grip strength, and fine hand use ability; training-oriented exoskeletons improved joint mobility, upper limb muscle strength, and self-care performance; compensatory exoskeletons promoted fine hand dexterity and combined hand-arm functional utilization.
    CONCLUSION: Evidence based on the International Classification of Functioning, Disability and Health framework demonstrates that 3D-printed exoskeletons effectively enhance hand function, activity, and participation in stroke patients. It is recommended to select exoskeleton types matched to Brunnstrom stages and develop individualized intervention plans to achieve optimal rehabilitation outcomes.
    Figures and Tables | References | Related Articles | Metrics
    Metabolic dysregulation in osteoarthritis: mechanisms and targeted therapeutic strategies
    Guo Shanshan, Ma Ding, Dong Bingchen
    2026, 30 (29):  7654-7662.  doi: 10.12307/2026.225
    Abstract ( 66 )   PDF (2917KB) ( 37 )   Save
    BACKGROUND: Osteoarthritis has traditionally been considered as a degenerative joint disorder, with the central role of metabolic dysregulation in its pathogenesis long overlooked. Recent studies reveal a strong association between metabolic syndromes, such as obesity and diabetes, and osteoarthritis progression, yet the molecular mechanisms by which metabolic dysregulation results in joint degeneration remain poorly elucidated.
    OBJECTIVE: To systematically review advances in the pathological mechanisms of metabolic dysregulation in osteoarthritis, integrating multi-omics evidence to decode the regulatory network of the "metabolism-joint axis," and to provide novel perspectives for the clinical prevention and treatment of metabolic dysregulation in osteoarthritis.
    METHODS: An online search of the China National Knowledge Infrastructure and Wanfang databases was conducted using the terms "osteoarthritis, metabolic dysregulation, adipokine, glycolysis, mitochondrial dysfunction, metabolomics, MRI" in Chinese to retrieve relevant literature. Additionally, PubMed and Web of Science were searched using the English terms "osteoarthritis, metabolic dysregulation, adipokine, glycolysis, mitochondrial dysfunction, metabolomics, MRI." After screening titles and abstracts, as well as evaluating full texts, a total of 108 articles were included for final analysis.
    RESULTS AND CONCLUSION: (1) Epidemiological evidence confirms a positive correlation between metabolic syndrome (obesity, diabetes, dyslipidemia) and the risk of osteoarthritis: each 1 kg/m² increase in body mass index elevates the risk of knee osteoarthritis by 15%. The involvement of non-weight-bearing joints supports the independent pathogenic role of metabolic factors. (2) Metabolic factor network imbalance driving osteoarthritis progression: Obesity induces abnormal leptin/adiponectin ratios (leptin increases 3.2-fold, and adiponectin decreases 40%), accelerating cartilage degradation via the activation of matrix metalloproteinase 13 (increases 2.1-fold) and suppression of tissue inhibitor of metalloproteinases 2. (3) Prominent intracellular metabolic reprogramming: Chondrocytes in osteoarthritis display a triad of characteristics: hyperactive glycolysis, mitochondrial dysfunction, and lipid droplet accumulation (free fatty acid increases 1.8-fold). (4) Metabolic-inflammatory positive feedback loop: Adipose tissue-derived interleukin-1β and tumor necrosis factor-α activate the nuclear factor κB pathway in joints, exacerbating metabolic dysregulation by suppressing insulin receptor signaling. (5) Clinical translation: Serum adiponectin combined with synovial lactate can predict the progression of osteoarthritis. Early treatment with AMP-activated protein kinase activators for patients with metabolic syndrome, coupled with muscle training and nutritional interventions, is recommended.

    Figures and Tables | References | Related Articles | Metrics
    Role of non-coding RNAs in Alzheimer’s disease and treatment with traditional Chinese medicine
    Wang Shaona, Li Ruiyang, An Lanhua, Zhang Jinsheng
    2026, 30 (29):  7663-7672.  doi: 10.12307/2026.262
    Abstract ( 58 )   PDF (2080KB) ( 18 )   Save
    BACKGROUND: The etiology of Alzheimer’s disease is diverse and its pathogenesis remains complex and incompletely understood. In recent years, non-coding RNAs have been demonstrated to play a key role in the regulation of amyloid-β abnormal deposition, tau hyperphosphorylation, neuroinflammation activation, mitochondrial dysfunction, and synaptic damage, offering new perspectives for elucidating mechanisms underlying diseases and development of drugs. Additionally, by regulating non-coding RNA networks, traditional Chinese medicine exhibits the advantages of multi-pathway intervention.
    OBJECTIVE: To review recent studies on the role of regulatory non-coding RNAs and transfer RNAs in the pathological mechanisms of Alzheimer’s disease, summarize the current status of traditional Chinese medicine monomers, compound formulas, and acupuncture in modulating non-coding RNAs to exert anti-Alzheimer’s effects, thereby providing theoretical foundations and directional references for optimizing future clinical treatment strategies and novel drug development for Alzheimer’s disease.
    METHODS: Using the Chinese keywords “non-coding RNA, microRNA, long non-coding RNA, circular RNA, transfer RNA, Alzheimer’s disease, traditional Chinese medicine” and the English keywords “ncRNA, miRNA, lncRNA, circRNA, tRNA, Alzheimer’s disease, traditional Chinese medicine,” we retrieved relevant literature published from January 2015 to July 2025 in the CNKI and PubMed databases. According to the inclusion and exclusion criteria, 101 articles were ultimately included for a comprehensive review and analysis.
    RESULTS AND CONCLUSION: (1) The onset and progression of Alzheimer's disease stem from a multifactorial, interconnected pathological network. Key mechanisms include β-amyloid deposition, tau hyperphosphorylation, neuroinflammation activation, mitochondrial dysfunction, oxidative stress, synaptic structural and functional abnormalities, and calcium homeostasis imbalance. These factors may also intertwine and synergistically promote disease progression. (2) Various regulatory non-coding RNAs, such as microRNAs, long non-coding RNAs, circular RNAs, and housekeeping non-coding RNAs can modulate these pathological processes at various levels, thereby influencing disease progression. (3) Numerous active components from traditional Chinese medicine monomers (e.g., berberine, catalpol, total saponins of Panax notoginseng, ginsenoside Rg1, β-asarone, triptolide, tanshinone IIA), traditional Chinese medicine formulas (e.g., An Shen Ding Zhi Fang, Tiaoxin Fang, Bushen Tiansui Fang), acupuncture and moxibustion therapies can intervene multiple pathological stages of Alzheimer’s disease by upregulating or downregulating the expression of specific non-coding RNAs, which exerts neuroprotective effects, thereby delaying the onset and progression of the disease.

    Figures and Tables | References | Related Articles | Metrics
    A new perspective on exercise for the prevention and treatment of type 2 diabetes mellitus: pyroptosis#br#
    #br#
    Zhao Yanan, Cao Liquan, Tan Sijie
    2026, 30 (29):  7673-7679.  doi: 10.12307/2026.263
    Abstract ( 50 )   PDF (1525KB) ( 14 )   Save
    BACKGROUND: Pyroptosis, a pro-inflammatory form of programmed cell death, plays a key role in innate immunity. However, its excessive activation can induce the body's inflammatory response and the development of disease, e.g., pancreatic β-cell pyroptosis is closely associated with the pathogenesis of type 2 diabetes mellitus. Recent studies suggest that exercise may may suppress β-cell pyroptosis, thereby offering potential benefits for the prevention and management of type 2 diabetes mellitus and its complications. Nevertheless, the precise mechanisms underlying the interplay among β-cell pyroptosis, type 2 diabetes mellitus, and exercise remain unclear. 
    OBJECTIVE: To review a series of ellular pyroptosis pathways and the molecular mechanisms of pancreatic β-cell pyroptosis and nucleotide-binding oligomerization domain-like receptor protein 3 inflammasome in the pathophysiological process of type 2 diabetes mellitus, and to summarize the effects and potential mechanisms of different exercise modalities in regulating the pyroptosis of pancreatic β-cells and preventing and controlling type 2 diabetes mellitus, thereby providing theoretical and practical guidance for the prevention and control of type 2 diabetes mellitus and for the intervention of exercise. 
    METHODS: A systematic literature search was conducted in CNKI, VIP, WanFang, Google Scholar, Web of Science, and PubMed for relevant literature published from January 2000 to April 2025, to identify high-quality studies investigating exercise-regulated pyroptosis in the prevention and treatment of type 2 diabetes mellitus. Finally, based on clear inclusion and exclusion criteria, 57 high-quality studies were included for comprehensive analysis and summary.
    RESULTS AND CONCLUSION: (1) Pyroptosis mediated by the nucleotide-binding oligomerization domain-like receptor protein 3 inflammasome plays a pivotal role in the progression of type 2 diabetes mellitus. (2) Various exercise interventions, especially aerobic training, can inhibit the nucleotide-binding oligomerization domain-like receptor protein 3 pathway, reduce inflammation, and improve β-cell function and insulin sensitivity. (3) Tai Chi and Yijin Jing, as well as along with resistance training and hypoxic conditioning, demonstrate potential regulatory effects. (4) Overall, exercise represents a viable therapeutic strategy for modulating pyroptosis via multiple approaches, thereby providing novel theoretical support and practical direction for the prevention and treatment of type 2 diabetes mellitus.

    Figures and Tables | References | Related Articles | Metrics
    Meta-analysis of blood flow restriction training to improve knee function and muscle strength in patients after anterior cruciate ligament reconstruction
    Chen Ziang, Li Qinlong, Wu Xue, Zhou Yue
    2026, 30 (29):  7680-7687.  doi: 10.12307/2026.290
    Abstract ( 64 )   PDF (2050KB) ( 39 )   Save
    OBJECTIVE: Blood flow restriction training is a low-load training method designed to enhance muscle strength and promote muscle hypertrophy. Its characteristics align well with the rehabilitation needs following anterior cruciate ligament reconstruction. However, its actual efficacy remains unclear. Therefore, this study systematically evaluated the effectiveness of blood flow restriction training on knee joint rehabilitation in patients after anterior cruciate ligament reconstruction and compared the differences in knee rehabilitation outcomes between blood flow restriction training and traditional resistance training. 
    METHODS: By searching EBSCO, Embase, PubMed, The Cochrane Library, Web of Science English databases, CBM, CNKI, VIP, WanFang Data Chinese databases and clinical trial center database (ClinicalTrials.gov), the randomized controlled trials of knee rehabilitation after anterior cruciate ligament reconstruction were collected. The search time was from the establishment of the database to October 31, 2024. Two reviewers independently screened literature, extracted data, and assessed the risk of bias of included studies. The meta-analysis was performed using RevMan 5.4 software and Stata 14.0 software. 
    RESULTS: (1) A total of 11 studies involving 317 patients were included. (2) Meta-analysis results showed that blood flow restriction training was superior to traditional resistance rehabilitation training group in improving knee muscle strength [standardized mean difference (SMD)=0.75, 95% confidence interval (CI) (0.46, 1.04), P < 0.000 01], muscle mass around knee joint [SMD=0.48, 95% CI (0.30, 0.66), P < 0.000 01] and knee joint function [SMD=2.69, 95%CI (1.32, 4.07), P=0.000 1]. (3) Subgroup analysis showed that the muscle mass around the knee joint [SMD=0.43, 95% CI (0.23, 0.63), P < 0.000 1] was better than that of the traditional resistance rehabilitation training group when the training times were ≥ 3 times per week. 
    CONCLUSION: Blood flow restriction training demonstrates superior efficacy compared to traditional resistance training in improving knee muscle strength, peri-knee muscle mass, and knee function in patients following anterior cruciate ligament reconstruction. Furthermore, implementing blood flow restriction training at a frequency of three or more sessions per week during the rehabilitation period leads to more significant enhancements in peri-knee muscle mass.
    Figures and Tables | References | Related Articles | Metrics
    Optimal exercise prescription for chronic low back pain in adults: a network meta-analysis
    Zhao Ke, Zhang Ping, Xi Yongping, Zeng Fanzhi, Zhang Liru
    2026, 30 (29):  7688-7695.  doi: 10.12307/2026.289
    Abstract ( 63 )   PDF (2815KB) ( 16 )   Save
    OBJECTIVE: Traditional meta-analyses have confirmed that exercise intervention can effectively improve chronic low back pain, but the evidence for which specific exercise method is more effective is still insufficient. Therefore, this article used a network meta-analysis to explore the differences in the effects of different exercise elements on improving chronic low back pain in adults. 
    METHODS: Randomized controlled trials of exercise intervention for nonspecific chronic low back pain were searched in PubMed, Web of Science, Embase, Cochrane, CNKI, WanFang, and VIP databases. The trial group received any type of exercise intervention, while the control group received non-exercise interventions such as drug therapy and physical therapy. The search period was from the database inception to March 1, 2025. Boolean operators (AND/OR) were used to combine keywords for the search. Two reviewers independently completed literature screening, information extraction, and risk of bias assessment. A network meta-analysis was performed using Stata 17.0 software. The effects of exercise dosage variables were ranked using the Surface Under the Cumulative Ranking Curve (SUCRA). 
    RESULTS: (1) A total of 40 randomized controlled trials were included. Network meta-analysis results showed that core stability training, mat exercises, traditional exercises, combined exercises, and other exercises were more effective than the control group in improving chronic low back pain [SMD=-0.76, 95% CI (-1.39, -0.13), P < 0.05; SMD=-1.67, 95% CI (-2.48, -0.86), P < 0.05; SMD=-2.09, 95% CI (-3.37, -0.80), P < 0.05; SMD=-1.60, 95% CI (-2.71, -0.49), P < 0.05]. 5; SMD=-1.40, 95% CI (-2.40, -0.40), P < 0.05]. Suspension training was less effective than traditional exercises and mat exercises in improving chronic low back pain [SMD=1.50, 95% CI (0.05, 2.95), P < 0.05; SMD=1.09, 95% CI (0.11, 2.06), P < 0.05]; traditional exercises were more effective than core stability training in improving chronic low back pain [SMD=-1.32, 95% CI (-2.64, -0.01), P < 0.05]. The intervention effect of single exercise sessions of 15-20 minutes and 30-40 minutes was better than that of the control group [SMD=-1.96, 95% CI (-3.55, -0.36), P < 0.05; SMD=-1.44, 95%CI (-2.12, -0.76), P < 0.05]. The intervention effects of exercising three times or six or seven times per week were better than those of the control group [SMD=-1.03, 95% CI (-1.69, -0.37), P < 0.05; SMD=-1.83, 95% CI (-2.75, -0.91), P < 0.05]. The intervention effect of exercising six or seven times per week was better than that of exercising once or twice per week [SMD=-1.30, 95% CI (-2.61, -0.06), P < 0.05]. The interventions of 4 weeks, 12-13 weeks and ≥16 weeks were significantly more effective than the control group [SMD=-0.81, 95% CI (-1.50, -0.12), P < 0.05; SMD=-1.63, 95%CI (-2.82, -0.43), P < 0.05; SMD=-2.14, 95% CI (-3.36, -0.92), P < 0.05]. The intervention of ≥16 weeks was significantly more effective than 6 weeks [SMD=-1.55, 95%CI (-3.03, -0.07), P < 0.05]. The SUCRA results showed that traditional exercise, 15-20 minutes per session, six or seven times per week, and ≥16 weeks of exercise ranked highest among their respective factors. 
    CONCLUSION: Traditional exercises (Tai Chi, Qigong, Wuqinxi, and Baduanjin), intervention duration of 15–20 minutes, 6–7 sessions per week, and an intervention cycle of ≥16 weeks may offer the best efficacy for alleviating chronic low back pain in adults. However, due to the limited number of included studies, further research is needed to provide more robust evidence.
    Figures and Tables | References | Related Articles | Metrics
    Outcome measures in randomized controlled trials of vestibular peripheral vertigo: a systematic evaluation of traditional Chinese medicine treatment
    Hou Mingkai, Geng Siyu, Qin Jinghan, Shen Liya, Huang Haoxuan, Zhao Qianao, Zhang Daopei, Zhang Huailiang
    2026, 30 (29):  7696-7705.  doi: 10.12307/2026.264
    Abstract ( 39 )   PDF (1820KB) ( 24 )   Save
    BACKGROUND: Vestibular peripheral vertigo is characterized by a wide range of diseases, profound impacts, and considerable challenges in prevention and treatment. It remains an urgent public health issue worldwide. Currently, randomized controlled trials on traditional Chinese medicine treatment for vestibular peripheral vertigo are complex and diverse, and lacking standardization and systematic sorting, which undermines the quality of evidence and the value of clinical translation.
    OBJECTIVE: To review randomized controlled trials of traditional Chinese medicine for vestibular peripheral vertigo through systematic analysis, focusing on clinical research characteristics and outcome measures, thereby optimizing clinical guideline development and refining future trial design strategies.
    METHODS: PubMed, Web of Science, The Cochrane Library, EMbase, CNKI, VIP, WanFang and SinoMed were searched by computer for relevant literature published up to April 18, 2025. Randomized controlled trials on traditional Chinese medicine for vestibular peripheral vertigo were collected. Two researchers independently performed literature screening, data extraction, and quality assessment of the included studies. Clinical outcome measures and relevant trial design elements were summarized through qualitative analysis.
    RESULTS AND CONCLUSION: Finally, 166 randomized controlled trials were included, involving 14 718 patients and 119 outcome measures. The outcome indicators were divided into seven functional domains: symptom/sign indicators, traditional Chinese medicine syndrome, laboratory and imaging, safety, long-term prognosis, quality of life, and other indicators. At present, the randomized controlled trials on traditional Chinese medicine for vestibular peripheral vertigo lack standardized research designs, with insufficient uniformity in traditional Chinese medicine syndrome differentiation and measurement tools, as well as numerous methodological flaws. Prominent issues include heterogeneity in clinical outcome measures, imbalance between primary and surrogate endpoints, inappropriate selection of indicators, absence of economic evaluation metrics, and incomplete assessment systems for safety events and long-term prognosis. It is recommended that in the future, researchers should enhance methodological quality, rationally design outcome measures, and conform to the characteristics of the efficacy evaluation of traditional Chinese medicine clinical trials. This will facilitate the standardization of clinical guidelines and core outcome sets for peripheral vestibular vertigo, providing more scientific and effective evidence-based medical evidences for its precise prevention and treatment.

    Figures and Tables | References | Related Articles | Metrics
    Potential targets and drug prediction for gout: identification of druggable genes
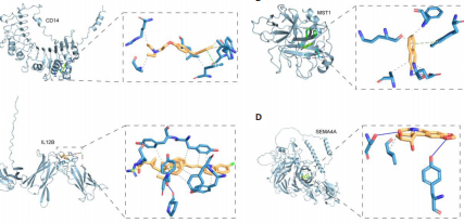
    Tian Xuanhe, Tong Siyu, Teng Fei, Zhong Shuai, Zhao Xiaohu, Zhang Yuya, Liu Yuan, Jiang Ping
    2026, 30 (29):  7706-7714.  doi: 10.12307/2026.273
    Abstract ( 45 )   PDF (16523KB) ( 24 )   Save
    BACKGROUND: Existing pharmacological treatments for gout are frequently limited by substantial side effects, underscoring the urgent need to discover novel therapeutic targets and develop more targeted drugs.
    OBJECTIVE: To identify genetic targets for gout, and to predict promising therapeutic compounds as well as traditional Chinese medicines by integrating druggable gene datasets with Mendelian randomization and colocalization analysis approaches. This work will lay a foundation for in-depth exploration of the pathogenesis of gout in the Chinese population, and provide insights for the clinical management of gout as well as the development of new targeted drugs. 
    METHODS: The gout-related dataset was acquired from FinnGenR11, a database developed by the Finnish National Genetic Research Project. Blood expression quantitative trait loci data for exposure factors were obtained from the genome-wide association studies directory website maintained by the Integrative Epidemiology Unit at the University of Bristol's Medical Research Council. Mendelian randomization analysis was employed to identify potential therapeutic targets, while co-localization analysis helped determine key susceptibility genes for gout. Gene functions were investigated through Gene Ontology and Kyoto Encyclopedia of Genes and Genomes enrichment analyses. Protein-protein interaction networks were utilized to screen closely interacting targets. Potential therapeutic compounds were predicted using the drug-gene interaction database developed by Washington University School of Medicine in St. Louis, USA. Molecular docking predicted binding affinities between compounds and core targets, while the Coremine Medical database by PubGene Company helped identify relevant traditional Chinese medicines. All databases used were publicly available resources. For experimental validation, a gout cell model was established using monosodium urate crystal-induced RAW264.7 cells to preliminarily assess key gene expression and compound intervention effects. Safe doses and optimal concentrations were determined through CCK-8 assays and cell invasion assays. Inflammatory factor levels were measured using enzyme-linked immunosorbent assay, and real-time PCR was employed to detect mRNA expression of key targets and pathway components.
    RESULTS AND CONCLUSION: (1) Mendelian randomization analysis identified 40 potential gene targets significantly associated with gout. Colocalization analysis determined Jun as a key susceptibility gene for gout. The protein interaction network revealed that Jun proto-oncogene, mitogen-activated protein kinase 3, and 3-hydroxy-3-methylglutaryl-CoA reductase demonstrate close interactions. (2) Gene Ontology and Kyoto Encyclopedia of Genes and Genomes enrichment analyses revealed that the potential targets primarily functioned through modulation of key signaling pathways, including mitogen-activated protein kinase, tumor necrosis factor, ErbB, interleukin-17, hypoxia-inducible factor-1, and Toll-like receptor pathways. These targets appear to mediate biological processes such as positive regulation of extracellular signal-regulated kinase 1/2 cascade, glutathione metabolism, and ubiquitin-protein regulatory systems. (3) Based on potential targets, 372 compounds with possible intervention effects were predicted, such as capsaicin, 5,6-benzoflavone, L-glutamic acid, quercetin, magnolol, kaempferol, cinnamaldehyde, and andrographolide. (4) Molecular docking analysis revealed that capsaicin and 5,6-benzoflavone had a high binding degree with core targets such as Jun. (5) Totally 79 potential targeted traditional Chinese medicines were identified through prediction, including Atractylodes lancea, Magnolia officinalis, Smilax glabra, Alisia orientalis, and Salvia miltiorrhiza, with primary therapeutic functions including heat clearance and detoxification, blood activation and stasis resolution, and phlegm-dampness dissipation. (6) CCK-8 and cell invasion assays demonstrated that the optimal safe concentration of capsaicin was 50 μmol/L. The expression of the key gene Jun proto-oncogene was significantly upregulated in the model group. Meanwhile, capsaicin markedly downregulated the expression of Jun proto-oncogene and mRNA associated with the mitogen-activated protein kinase pathway, including c-Jun amino-terminal kinase, extracellular signal-regulated kinase 1/2, and p38. Additionally, it reduced the levels of interleukin-6, interleukin-1β, and tumor necrosis factor α in the cell supernatant. (7) Data mining results indicate that compounds including capsaicin and 5,6-benzoflavonoids, along with traditional Chinese medicines such as Atractylodes lancea and Smilax glabra, may potentially intervene in gout by targeting molecules such as Jun proto-oncogene and mitogen-activated protein kinase 3. These interventions appear to regulate multiple pathways, including tumor necrosis factor signaling, Th-17 cell differentiation, hypoxia-inducible factor 1 signaling, mitogen-activated protein kinase cascades, protein ubiquitination, and glutathione metabolism. Notably, the key susceptibility gene JUN may serve as a potential diagnostic marker for gout. The primary therapeutic approach for gout involves clearing heat and toxins combined with promoting blood circulation and resolving blood stasis. (8) The cell experiments provided preliminary verification of JUN gene expression and mitogen-activated protein kinase pathway activity in the gout cell model, as well as the therapeutic effects of capsaicin intervention. These findings establish a foundation for subsequent research on gout diagnostic and therapeutic targets, as well as new drug development.  
    Figures and Tables | References | Related Articles | Metrics
    Zinc finger DHHC-type containing 2 emerges as a novel therapeutic target in osteoarthritis pathogenesis: genome-wide data analysis in European populations
    Wei Bingqi, Zhang Xinyue, Ren Xingyue, Sun Jiahui, Chen Liu, Li Yijing, Qi Yifan, Wang Shangzeng
    2026, 30 (29):  7715-7723.  doi: 10.12307/2026.265
    Abstract ( 35 )   PDF (2707KB) ( 30 )   Save
    BACKGROUND: Studies have suggested that palmitoylation-mediated regulation offers distinct advantages in osteoarthritis. Therefore, it is essential to utilize whole-genome data to explore novel key drug-targetable tissue-constructing hubs of palmitoylation regulation in osteoarthritis from a genetic perspective.
    OBJECTIVE: To explore novel key drug targets involved in palmitoylation-mediated regulation of osteoarthritis pathogenesis through Mendelian randomization analysis, thereby providing valuable insights for developing targeted therapeutic strategies against osteoarthritis.
    METHODS: We identified 31 palmitylation-related genes from three independent studies and cross-referenced them with 15 695 druggable genes from the eQTLGen Consortium database (which is published by the University of Groningen in the Netherlands, and aims to enhance the understanding of diseases at the plasma proteome genetic level and includes multiple druggable gene targets), yielding 22 potential drug targets for palmitylation regulation. Using Mendelian randomization, sensitivity analysis, and colocalization analysis, we further investigated these targets to identify novel candidates for palmitylation-mediated osteoarthritis [osteoarthritis genome-wide association study (GWAS) data sourced from the GWAS Catalog, National Human Genome Research Institute, USA, which integrates data extracted from published GWAS studies and contains genetic association data for various diseases]. GeneMANIA and STRING interaction network analyses were performed to explore the potential interacting proteins of these novel drug targets. After further validation with osteoarthritis-associated genes (also sourced from the GWAS Catalog database), the interacting proteins of the palmitoylation-mediated novel drug targets for osteoarthritis were confirmed.
    RESULTS AND CONCLUSION: (1) Thirty-one palmitylation-related genes were paired to obtain 22 potential drug targets, zinc finger DHHC-type containing 2 was identified as a novel therapeutic target for palmitylation-mediated osteoarthritis, following Mendelian randomization, sensitivity analysis, and colocalization analysis. GeneMANIA and STRING network analyses further revealed seven potential interacting proteins, among which zinc finger DHHC-type containing 3 exhibited a particularly strong functional association with zinc finger DHHC-type containing 2. These findings suggest that zinc finger DHHC-type containing 2 serves as a key druggable target in palmitylation-mediated osteoarthritis pathogenesis, while zinc finger DHHC-type containing 3 may act as a synergistic interactor. This provides a foundation for developing effective and safe therapeutic strategies for patients with osteoarthritis by targeting this regulatory axis. (2) The use of international databases and European population data provides valuable insights to enhance biomedical and clinical researches in China. These comprehensive resources, characterized by large sample sizes and robust datasets, not only enable the identification of novel regulatory targets but also serve as crucial reference benchmarks for osteoarthritis studies in the Chinese population. Such cross-population analytical approaches empower Chinese researchers to systematically pinpoint druggable genetic targets and develop personalized, precision therapeutic strategies for osteoarthritis through the modulation of palmitylation pathways. 

    Figures and Tables | References | Related Articles | Metrics
    Bibliometric and visualization analysis of the mechanism of osteogenic factors and neurotransmitters in the bone-brain axis
    Wang Degang, Mei Junhua, Wang Junli, Zheng Li, Chen Guohua
    2026, 30 (29):  7724-7731.  doi: 10.12307/2026.270
    Abstract ( 34 )   PDF (2884KB) ( 132 )   Save
    BACKGROUND: In recent years, numerous studies have confirmed a close relationship between the skeletal system and the central nervous system, making the bone-brain axis a research hotspot in interdisciplinary fields; however, no studies have yet conducted a bibliometric and visualization analysis of this field.
    OBJECTIVE: To comprehensively analyze the research trends, hotspots, and future development directions in the bone-brain axis field utilizing bibliometric methods, providing data support and reference for subsequent studies.
    METHODS: A systematic literature search was conducted in the Web of Science Core Collection database to collect studies related to bone-brain axis published between 2015 and 2024. Visualization tools such as VOSviewer and CiteSpace were employed to analyze publication trends, collaboration networks, institutional contributions, and keyword co-occurrence patterns.
    RESULTS AND CONCLUSION: (1) The study ultimately included 7 461 articles, showing a significant upward trend in publication volume in the bone-brain axis field over the past decade (2015-2024), establishing that bone-brain axis research has become an academic hotspot with continuously increasing research interest in recent years. (2) The United States and China dominated bone-brain axis research and publication activities, with the United States leading at 2 397 articles, followed closely by China with 2 307 articles, accounting for 32.1% and 30.9% of the total publication volume, respectively. Harvard Medical School and Zhejiang University stood out as research institutions with both high publication output and centrality. (3) Professor Wang Wei was the most prolific author, with research focused primarily on the interaction between bone marrow and neuroinflammation. (4) The journal Bone published the most articles, totaling over 800, making it the primary publication in the bone-brain axis field, whereas articles in PLOS ONE had the highest average citation frequency at 45 citations per article, indicating its significant influence in this domain. (5) Core keywords such as “Bone Marrow,” “Stem Cells,” “Osteoporosis,” and “Neuroinflammation” reflected the foundational directions of bone-brain axis research. The emerging research frontiers include “Extracellular Vesicles,” “Alzheimer’s Disease,” “Inflammation,” and “Oxidative Stress” highlighting the growing significance of inflammation and neurodegenerative diseases in this field. (6) Synthesizing frontier research and keywords, future research directions include exploring the specific mechanisms of bone-derived factors and neurotransmitters in the bone-brain axis, elucidating the molecular mechanisms of inflammation, oxidative stress, and extracellular vesicles in neurodegenerative diseases and bone metabolism disorders, and promoting the translation of basic research into clinical applications.
    Figures and Tables | References | Related Articles | Metrics
    Causal relationship between plasma metabolites and osteonecrosis: a large sample analysis based on genome-wide association study database and FinnGen database
    Wei Qiuyu, Yu Shaoyong, Zhou Zheyi, Wu Gang
    2026, 30 (29):  7732-7738.  doi: 10.12307/2026.271
    Abstract ( 47 )   PDF (1889KB) ( 40 )   Save
    BACKGROUND: Osteonecrosis is a disabling and refractory disease with a high prevalence rate in China, necessitating the exploration of potential biomarkers for early prevention, diagnosis, and treatment. Metabolomic studies have demonstrated correlations between human metabolites and osteonecrosis; however, the causal relationship between plasma metabolites and osteonecrosis remains unclear. 
    OBJECTIVE: To investigate the causal association between 1 400 plasma metabolites and osteonecrosis using Mendelian randomization and provide supporting evidence.
    METHODS: Public data on 1 400 plasma metabolites (exposure factors) and osteonecrosis (outcome factor) were collected. The plasma metabolite data were derived from a genome-wide association study (GWAS) on blood metabolites published in Nature Genetics in January 2023, which included 1 091 blood metabolites and 309 metabolite ratios from 8 299 individuals in the Canadian Longitudinal Study on Aging (CLSA) cohort. The single-nucleotide polymorphism (SNP) data for osteonecrosis were obtained from the FinnGen R12 public database, comprising 475 307 samples (2 043 osteonecrosis cases and 473 264 controls). All of the participants were European ancestry. Mendelian randomization analysis was performed using RStudio (inverse-variance weighted, MR-Egger, weighted median, simple mode, and weighted mode methods), followed by heterogeneity testing, horizontal pleiotropy assessment, and Steiger directionality testing to ensure robustness and reliability. 
    RESULTS AND CONCLUSION: (1) Three plasma metabolites were identified to have significant causal relationships with osteonecrosis (P < 0.05): Adenosine monophosphate-to-valine ratio (odds ratio=1.303, 95% confidence interval = 1.110-1.531, P=0.001,PFDR=0.07); oxidized cysteinylglycine levels (odds ratio=0.888, 95% confidence interval=0.791-0.998, P=0.046, PFDR=0.05); 3β,17β-androstenediol disulfate levels (odds ratio=1.121, 95% confidence interval=1.020-1.231, P=0.018, PFDR=0.06). (2) The adenosine monophosphate-to-valine ratio and 3β,17β-androstenediol disulfate levels were identified as risk factors for osteonecrosis, whereas oxidized cysteinylglycine levels acted as a protective factor. (3) These findings suggest a causal relationship between these three plasma metabolites and osteonecrosis, indicating their potential as biomarkers for early diagnosis and therapeutic targets for disease intervention. Although this study was based on European population data, it may provide valuable insights for osteonecrosis research in China. Future investigations by Chinese medical researchers may focus on detecting and modulating metabolite levels to achieve early diagnosis and precision treatment of osteonecrosis.
    Figures and Tables | References | Related Articles | Metrics
    Osteoarthritis characteristic genes and prediction of targeted food-medicine homology traditional Chinese medicine: bioinformatics analysis and kinetic simulation
    Li Zhengpeng, Shao Weigang, Zeng Hao, Xiang Kelin, Zhang Botao, Zou Shunyi, Chen Sheng, Qi Wen
    2026, 30 (29):  7739-7748.  doi: 10.12307/2026.272
    Abstract ( 32 )   PDF (27101KB) ( 44 )   Save
    BACKGROUND: Early diagnosis and treatment of osteoarthritis remain a significant challenge due to the lack of highly specific biomarkers.  
    OBJECTIVE: To screen characteristic genes of osteoarthritis, predict potential food-medicine homology traditional Chinese medicine and their core components, and validate their therapeutic potential through molecular docking and molecular dynamics simulations.
    METHODS: This study is based on three datasets (GSE55235, GSE169077, and GSE55457) from the GEO database (a public database maintained by the National Center for Biotechnology Information in the United States, which contains a large amount of gene expression and related high-throughput experimental data), including a total of 25 normal samples and 26 osteoarthritis samples. It combines genes extracted from the eQTL database (a publicly available genome-wide database constructed by an international multi-center research team) as exposure factors and osteoarthritis data extracted from the IEU openGWAS database (a large-scale resource library publicly available from the MRC Integrative Epidemiology Unit at the University of Bristol in the UK) as outcome factors (including 407 746 samples). Least Absolute Shrinkage and Selection Operator, random forest, and support vector machine algorithms are used to determine core biomarkers. Subsequently, CIBERSORT is used to assess immune infiltration characteristics and single-gene Gene Set Enrichment Analysis is conducted. Potential traditional Chinese medicines are predicted based on the Coremine Medical database (a biomedical database developed by PubGene Technology Company) and the HERB database (a traditional Chinese medicine database jointly established by several top universities in China), and food-medicine homologous traditional Chinese medicines and their core components are screened. Molecular docking and molecular dynamics simulations are further conducted for verification.
    RESULTS AND CONCLUSION: (1) The solute carrier family 2 member 3 and atypical chemokine receptor 1 genes are identified as characteristic genes of osteoarthritis. These genes have good diagnostic efficacy in osteoarthritis and are involved in metabolic regulation, cell signaling, and inflammatory response processes, closely related to glucose metabolism, immune regulation, and inflammatory signaling pathways. (2) Through drug prediction, seven traditional Chinese medicines with food and medicinal properties, including Evodia rutaecarpa, Perilla frutescens seed, Ganoderma lucidum, Gastrodia elata, Prunus armeniaca seed, Syzygium aromaticum, and Rehmannia glutinosa, were screened out. Their core components are β-sitosterol and stigmasterol. Molecular docking and molecular dynamics simulation results show that stigmasterol has the best affinity with solute carrier family 2 member 3, and the complex shows high stability. (3) This study systematically reveals the key role of solute carrier family 2 member 3 and atypical chemokine receptor 1 in the pathogenesis of osteoarthritis and confirms the possibility that traditional Chinese medicines with food and medicinal properties can intervene in the pathological process of osteoarthritis through multiple targets and multiple pathways. The research results not only provide new molecular basis for the early diagnosis and targeted treatment of osteoarthritis, but also provide theoretical support for the prevention and treatment strategies of osteoarthritis. This study, from the perspective of traditional Chinese medicine and modern molecular biology, provides certain references for the subsequent clinical application of traditional Chinese medicine in osteoarthritis.
    Figures and Tables | References | Related Articles | Metrics
    Mendelian randomization analysis identifies potential drug targets for spinal osteoarthritis
    Zhao Ruikai, Wang Yu, Guo Xiaohui, Sun Zehua, Wang Xu
    2026, 30 (29):  7749-7754.  doi: 10.12307/2026.277
    Abstract ( 36 )   PDF (1573KB) ( 87 )   Save
    BACKGROUND: Spinal osteoarthritis is a common degenerative spinal disease that severely affects quality of life of patients, but its exact molecular mechanism remains unclear. 
    OBJECTIVE: To identify plasma proteins related to spinal osteoarthritis through Mendelian randomization analysis and provide a reference for finding new potential therapeutic targets in this disease field.
    METHODS: Protein data were obtained from the deCODE Genetics database (A total of 35 559 Icelandic individuals were included, and genetic association information of 4 907 plasma proteins was detected, https://www.decode.com/summarydata/). Spinal osteoarthritis data were obtained from the Osteoarthritis Genetics Consortium (A total of 826 690 samples are available for free download via https://msk.hugeamp.org/downloads.html). All data are open source and comply with ethical requirements. Wald ratio or inverse variance weighting was used to assess the causal relationship between 4 907 plasma proteins and spinal osteoarthritis, with Bonferroni correction applied to the P-values. In addition, Steiger directional test was performed to exclude reverse causality; colocalization analysis was performed to exclude linkage disequilibrium; phenotype scanning was performed to exclude horizontal pleiotropy, and external validation was performed to exclude accidental findings. Finally, the online analysis tool Enrichr was used to screen small-molecule compounds targeting causal proteins. Molecular docking was performed on the top-ranked compounds to predict their binding patterns and energies with proteins, thus identifying the most stable and potential binding modes.
    RESULTS AND CONCLUSION: (1) Among 4 907 proteins, 1 878 significant protein quantitative trait locus were screened from 1 553 proteins. After Mendelian randomization analysis, four proteins were identified to have a strong causal relationship with spinal osteoarthritis, namely monocytic CD14, interleukin-12 beta subunit, hepatocyte growth factor-like protein, and Semaphorin-4A. Among them, interleukin-12 beta subunit was negatively correlated with spinal osteoarthritis, while the remaining proteins were positively correlated with spinal osteoarthritis. (2) Additionally, drug prediction results showed that tesmilifene targeting CD14, montelukast targeting interleukin-12 beta subunit, naphthalenamine targeting hepatocyte growth factor-like protein, and lycorine targeting semaphorin-4A all demonstrated good binding affinity in molecular docking, with minimum binding energies below -6.0 kJ/mol. (3) Comprehensive analysis suggest that these four plasma proteins may serve as potential biomarkers or drug development targets for clinical screening, prevention, and intervention of spinal osteoarthritis, and also provide theoretical basis and reference value for related studies in the Chinese population.
    Figures and Tables | References | Related Articles | Metrics
    Bibliometric analysis of exercise therapy interventions for adolescent idiopathic scoliosis
    Sun Kui, Huang Hailun, Wei Yatao, Liu Yongai, Gao Heng
    2026, 30 (29):  7755-7763.  doi: 10.12307/2026.288
    Abstract ( 59 )   PDF (9931KB) ( 32 )   Save
    BACKGROUND: Adolescent idiopathic scoliosis is one of the most common spinal deformities in adolescents. As an important non-surgical treatment, exercise therapy for adolescent idiopathic scoliosis is widely used in clinical practice, yet there is a lack of systematic analysis of research trends and developments in this field.  
    OBJECTIVE: To analyze the research hotspots, developmental dynamics, and international collaboration patterns in exercise therapy for improving adolescent idiopathic scoliosis from 1999 to 2024 using bibliometric methods, and to provide references for future research directions.  
    METHODS: Based on the Web of Science Core Collection database, relevant literature published between January 1999 and September 2024 was retrieved, and 188 studies were ultimately included. Visualization analysis of countries/regions, institutions, authors, journals, keywords, and co-cited references was conducted using VOSviewer and CiteSpace software.  
    RESULTS AND CONCLUSION: The number of publications in the field of exercise therapy for adolescent idiopathic scoliosis has undergone three distinct phases, showing sustained growth in recent years. China and the United States lead in terms of publication volume, while the United States has the highest average citation count per article. Italy serves as a central hub for international collaboration. Current research hotspots include Schroth training, individualized treatment protocols, and quality of life assessment. The evolution of keywords suggests a shift toward more precise evaluation and personalized intervention. Through visualization methods, this study identifies core research groups, high-impact journals, and key literature, revealing a clear transition in exercise therapy research from generalized conservative treatment toward targeted and technology-integrated approaches. It provides a systematic reference for researchers to quickly grasp the landscape of the field and plan future scientific directions.
    Figures and Tables | References | Related Articles | Metrics
    Bibliometric analysis of research hotspots on mitochondria and spinal cord injury treatment
    Wang Lei, Hu Baoyang, Fang Fang
    2026, 30 (29):  7764-7772.  doi: 10.12307/2026.269
    Abstract ( 41 )   PDF (4515KB) ( 31 )   Save
    BACKGROUND: Mitochondria are vital for axonal regeneration and apoptosis following spinal cord injury, making them an essential area of therapeutic research for this condition.
    OBJECTIVE: To summarize literature on mitochondria and spinal cord injury treatment, using bibliometric methods to elucidate the current research landscape, global trends, and comprehensive academic understanding in this field.
    METHODS: We retrieved relevant literature published between 1990 and 2024 from the Web of Science Core Collection database on topics related to mitochondria and the treatment of spinal cord injury. Visual analysis was conducted using CiteSpace 5.8 and VOS Viewer 1.6.18 software to draw knowledge maps and examine metrics such as publications, centrality, and H-index. Keyword analysis, co-cited journal analysis, co-cited document analysis, highly co-cited document analysis, and publication burst analysis were conducted to identify research hotspots and directions within the field.
    RESULTS AND CONCLUSION: A total of 558 publications were included in this bibliometric analysis, involving 48 countries, 3 036 authors, 713 institutions, and 252 journals contributing to the field of mitochondrial and spinal cord injury treatment. This analysis demonstrated a consistent annual rise in publications within this field, with the United States and China showing strong global performance in terms of publication output, citation frequency, key authors, and research institutions. Although apoptosis and oxidative stress remain current research hotspots, future work should delve into crucial aspects such as molecular mechanisms, inflammatory responses, and neural repair, recognizing the vital function of mitochondria in axonal regeneration and apoptosis following spinal injury. Mitochondria hold tremendous potential in the field of spinal cord injury treatment. While overall research standards in this area have steadily improved in recent years, significant challenges remain. These include a limited number of high-quality publications and substantial disparities in research progress across different regions. Researchers are therefore required to further refine their work to address these concerns.

    Figures and Tables | References | Related Articles | Metrics