Chinese Journal of Tissue Engineering Research ›› 2026, Vol. 30 ›› Issue (29): 7512-7519.doi: 10.12307/2026.251
Previous Articles Next Articles
Cheng Yan, Yang Yidan, Li Zhipeng, Liu Youwen, Guo Jiayi, Yue Chen
Received:2025-09-03
Revised:2025-11-20
Online:2026-10-18
Published:2026-03-02
Contact:
Guo Jiayi, Chief physician, Luoyang Orthopedic-Traumatological Hospital of Henan Province (Henan Provincial Orthopedic Hospital), Luoyang 471002, Henan Province, China
Co-corresponding author: Yue Chen, Associate chief physician, Luoyang Orthopedic-Traumatological Hospital of Henan Province (Henan Provincial Orthopedic Hospital), Luoyang 471002, Henan Province, China
About author:Cheng Yan, MS, Pharmaceutical engineer, Luoyang Orthopedic-Traumatological Hospital of Henan Province (Henan Provincial Orthopedic Hospital), Luoyang 471002, Henan Province, China
Yang Yidan, MS, Physician, Luoyang Orthopedic-Traumatological Hospital of Henan Province (Henan Provincial Orthopedic Hospital), Luoyang 471002, Henan Province, China
Cheng Yan and Yang Yidan contributed equally to this work.
Supported by:CLC Number:
Cheng Yan, Yang Yidan, Li Zhipeng, Liu Youwen, Guo Jiayi, Yue Chen. Mechanism of Gugutou Huaisiyu Capsule in alleviating peripheral pain sensitization in rats with steroid-induced osteonecrosis of the femoral head[J]. Chinese Journal of Tissue Engineering Research, 2026, 30(29): 7512-7519.
Add to citation manager EndNote|Reference Manager|ProCite|BibTeX|RefWorks
2.1 实验大鼠一般情况 模型组1只大鼠于灌胃第2周死亡,灌胃生理盐水后立即出现口吐粉红色泡沫后死亡,考虑为生理盐水误入肺部。空白对照组大鼠活动自如、精神状态良好、进食水量、毛发光泽正常。模型组、低剂量中药组、高剂量中药组大鼠造模后第3天出现神情不振、毛发粗糙且黄、易脱落、体质量增加缓慢或降低,造模结束1周后精神、进食、体质量等逐渐恢复。最终,空白对照组(n=8)、模型组(n=7)、低剂量中药组(n=8)和高剂量中药组(n=8)进入结果分析。 2.2 股骨头坏死愈胶囊改善激素性股骨头坏死大鼠股骨头松质骨微结构 末次给药结束后,大鼠股骨近端Micro-CT检测结果显示,空白对照组骨小梁呈多孔网架结构,排列规律、致密,骨小梁数量、厚度正常;模型组骨小梁变细、稀疏,骨小梁数量明显减少且排列紊乱;与模型组相比,低、高剂量中药组骨小梁数量、厚度与排列紊乱现象得到改善(图2)。"
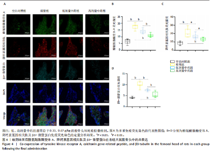
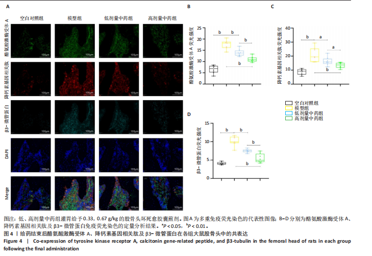
2.4 股骨头坏死愈胶囊抑制股骨头组织中酪氨酸激酶受体A表达、减少神经元表达 多重免疫荧光染色显示,模型组股骨头中酪氨酸激酶受体A、疼痛介质降钙素基因相关肽及神经元标志物β3-微管蛋白的荧光强度显著高于空白对照组(P < 0.01),低、高剂量中药组股骨头中酪氨酸激酶受体A、降钙素基因相关肽及β3-微管蛋白的荧光强度低于模型组(P < 0.05或P < 0.01),高剂量中药组股骨头中酪氨酸激酶受体A、降钙素基因相关肽及β3-微管蛋白的荧光强度低于低剂量中药组(P < 0.05或P < 0.01),见图4。 实时定量PCR 检测结果显示,模型组股骨头中酪氨酸激酶受体A、降钙素基因相关肽、β3-微管蛋白mRNA表达高于空白对照组(P < 0.01),低、高剂量中药组股骨头中酪氨酸激酶受体A、降钙素基因相关肽、β3-微管蛋白mRNA表达低于模型组组(P < 0.01),高剂量中药组股骨头中降钙素基因相关肽、β3-微管蛋白mRNA表达低于低剂量中药组(P < 0.01),见图5。 2.5 股骨头坏死愈胶囊抑制背根神经节中酪氨酸激酶受体A通路表达 各组大鼠背根神经节组织多重免疫荧光染色显示,降钙素基因相关肽与β3-微管蛋白共定位,广泛表达于背根神经节神经元中;酪氨酸激酶受体A与β3-微管蛋白部分共定位,仅在部分神经元中表达;模型组酪氨酸激酶受体A、降钙素基因相关肽及β3-微管蛋白的荧光强度显著高于空白对照组(P < 0.01),低、高剂量中药组酪氨酸激酶受体A、降钙素基因相关肽及β3-微管蛋白的荧光强度低于模型组(P < 0.05或P < 0.01),高剂量中药组酪氨酸激酶受体A的蛋白荧光强度低于低剂量中药组(P < 0.05),见图6。 背根神经节组织实时定量PCR检测结果显示,模型组酪氨酸激酶受体A、降钙素基因相关肽、β3-微管蛋白mRNA表达高于空白对照组(P < 0.01),低、高剂量中药组酪氨酸激酶受体A、降钙素基因相关肽、β3-微管蛋白mRNA表达低于模型组(P < 0.05或P < 0.01),见图7。"
| [1] ZHAO D, ZHANG F, WANG B, et al. Guidelines for clinical diagnosis and treatment of osteonecrosis of the femoral head in adults (2019 version). J Orthop Transl. 2020;21:100-110. [2] YOON BH, JONES LC, CHEN CH, et al. Etiologic Classification Criteria of ARCO on Femoral Head Osteonecrosis Part 1: Glucocorticoid-Associated Osteonecrosis. J Arthroplasty. 2019;34(1):163-168. [3] MOTTA F, TIMILSINA S, GERSHWIN ME, et al. Steroid-induced osteonecrosis. J Transl Autoimmun. 2022;5:100168. [4] CHANG C, GREENSPAN A, GERSHWIN ME. The pathogenesis, diagnosis and clinical manifestations of steroid-induced osteonecrosis. J Autoimmun. 2020;110:102460. [5] SCHUMACHER MA. Peripheral Neuroinflammation and Pain: How Acute Pain Becomes Chronic. Curr Neuropharmacol. 2024;22(1):6-14. [6] YUE C, XUE Z, CHENG Y, et al. Multidimensional characteristics are associated with pain severity in osteonecrosis of the femoral head. Bone Joint Res. 2023; 13(11):673-681. [7] PEZET S, ONTÉNIENTE B, GRANNEC G, et al. Chronic pain is associated with increased TrkA immunoreactivity in spinoreticular neurons. J Neurosci. 1999; 19(13):5482-5492. [8] LINDSAY RM, HARMAR AJ. Nerve growth factor regulates expression of neuropeptide genes in adult sensory neurons. Nature. 1989;337(6205):362-364. [9] NENCINI S, RINGUET M, KIM DH, et al. Mechanisms of nerve growth factor signaling in bone nociceptors and in an animal model of inflammatory bone pain. Mol Pain. 2017;13:2071466509. [10] STABILE AM, PISTILLI A, MORETTI E, et al. A Possible Role for Nerve Growth Factor and Its Receptors in Human Sperm Pathology. Biomedicines. 2023;11(12):3345. [11] MANTYH PW, KOLTZENBURG M, MENDELL LM, et al. Antagonism of nerve growth factor-TrkA signaling and the relief of pain. Anesthesiology. 2011;115(1):189-204. [12] SHANG X, WANG Z, TAO H. Mechanism and therapeutic ef fectiveness of nerve growth factor in osteoarthritis pain. Ther Clin Risk Manag. 2017;13:951-956. [13] KOUI Y, SONG S, DONG X, et al. Local keratinocyte-nociceptor interactions enhance obesity-mediated painful small fiber neuropathy via NGF-TrkA-PI3K signaling axis. iScience. 2025;28(3):112047. [14] 李明超,王培民,殷松江,等.NGF/TrKA信号通路在膝骨关节炎疼痛中的研究进展[J].中国医药导报,2022,19(5):36-39,55. [15] O-SULLIVAN I, KC R, SINGH G, et al. Sensory Neuron-Specific Deletion of Tropomyosin Receptor Kinase A (TrkA) in Mice Abolishes Osteoarthritis (OA) Pain via NGF/TrkA Intervention of Peripheral Sensitization. Int J Mol Sci. 2022;23(20):12076. [16] SOUSA-VALENTE J, CALVO L, VACCA V, et al. Role of TrkA signalling and mast cells in the initiation of osteoarthritis pain in the monoiodoacetate model. Osteoarthr Cartilage. 2018;26(1):84-94. [17] NWOSU LN, MAPP PI, CHAPMAN V, et al. Blocking the tropomyosin receptor kinase A (TrkA) receptor inhibits pain behaviour in two rat models of osteoarthritis. Ann Rheum Dis. 2016;75(6):1246-1254. [18] DELAY L, BARBIER J, AISSOUNI Y, et al. Tyrosine kinase type A-specific signalling pathways are critical for mechanical allodynia development and bone alterations in a mouse model of rheumatoid arthritis. Pain. 2022;163(7):e837-e849. [19] 郭成龙,汪小敏,张晓刚,等.激素性股骨头坏死的中医病因病机及其治疗进展[J].中医临床研究,2021,13(23):143-146. [20] 孙墨渊,杨光耀,张蕾蕾,等.股骨头坏死愈胶囊联合头颈部开窗打压植骨治疗非创伤性股骨头坏死的临床疗效观察[J].中国中医骨伤科杂志,2022, 30(6):42-47. [21] 简羿,马茂潇,郭珈宜,等.基于多重免疫组化技术探讨股骨头坏死愈胶囊治疗激素性股骨头坏死的作用机制[J].中医正骨,2024,36(2):23-31. [22] YUE C, CUI G, CHENG Y, et al. Aucubin suppresses TLR4/NF-κB signalling to shift macrophages toward M2 phenotype in glucocorticoid-associated osteonecrosis of the femoral head. J Cell Mol Med. 2024;28(15):e18583. [23] 张雪,徐彬,刘又文,等.基于网络药理学方法分析股骨头坏死愈胶囊治疗股骨头坏死的潜在靶点及作用机制[J].中医正骨,2022,34(1):1-7. [24] 王庆丰,杨艳梅,程国平,等.股骨头坏死愈胶囊联合重组人骨形态发生蛋白-2治疗激素性股骨头坏死的作用机制[J].中国中医骨伤科杂志,2023, 31(11):1-7. [25] STÖCKL S, TAHERI S, MAIER V, et al. Effects of intra-articular applied rat BMSCs expressing alpha-calcitonin gene-related peptide or substance P on osteoarthritis pathogenesis in a murine surgical osteoarthritis model. Stem Cell Res Ther. 2025;16(1):117. [26] KOO KH, AHN IO, KIM R, et al. Bone marrow edema and associated pain in early stage osteonecrosis of the femoral head: prospective study with serial MR images. Radiology. 1999;213(3):715-722. [27] TONII T, DUA P, VAN DER GRAAF PH. Systems Pharmacology of the NGF Signaling Through p75 and TrkA Receptors. CPT Pharmacometrics Syst Pharmacol. 2014; 3(12):e150. [28] CONROY JN, COULSON EJ. High-affinity TrkA and p75 neurotrophin receptor complexes: A twisted affair. J Biol Chem. 2022;298(3):101568. [29] EID AH. Pharmacological Frontiers: The Rise of Selective NaV1.8 Inhibition for Pain Management. CNS Drugs. 2025;39(7):633-635. [30] KHODOROVA A, NICOL GD ,STRICHARTZ G. The TrkA receptor mediates experimental thermal hyperalgesia produced by nerve growth factor:Modulation by the p75 neurotrophin receptor. Neuroscience. 2017;340:384-397. [31] 岳辰,陈俊名,李无阴,等.补肾活血法对糖皮质激素作用下MC3T3-E1细胞自噬的影响及机制研究[J].中华中医药杂志,2022,37(4):2327-2330. [32] 谭旭仪,刘又文,高书图,等.股骨头坏死愈胶囊治疗股骨颈骨折术后患者55例临床观察[J].中医杂志,2014,55(4):308-310. [33] SUN S, DIGGINS NH, GUNDERSON ZJ, et al. No pain, no gain? The effects of pain-promoting neuropeptides and neurotrophins on fracture healing. Bone. 2020;131:115109. [34] RAPP AE, KRONER J, BAUR S, et al. Analgesia via blockade of NGF/TrkA signaling does not influence fracture healing in mice. J Orthop Res. 2015;33(8):1235-1241. [35] SHU Y, TAN Z, PAN Z, et al. Inhibition of inflammatory osteoclasts accelerates callus remodeling in osteoporotic fractures by enhancing CGRP+TrkA+ signaling. Cell Death Differ. 2023;31(12):1695-1706. [36] LIANG TZ, JIN ZY, LIN YJ, et al. Targeting the central and peripheral nervous system to regulate bone homeostasis: mechanisms and potential therapies. Mil Med Res. 2025;12(1): 13. [37] SUN W, YE B, CHEN S, et al. Neuro-bone tissue engineering: emerging mechanisms, potential strategies, and current challenges. Bone Res. 2023;11(1):65. |
| [1] | Li Zhifei, Han Bin, Liu Qiuli, Zhang Zhanming, Wei Haokai, Zuo Kuangshi, Zhang Yisheng. Cervical motion characteristics in patients with cervical spondylotic radiculopathy based on motion capture technology [J]. Chinese Journal of Tissue Engineering Research, 2026, 30(9): 2286-2293. |
| [2] | Pan Hongfei, Zhuang Zhenbing, Xu Baiyun, Yang Zhangyang, Lin Kairui, Zhan Bingqing, Lan Jinghan, Gao Heng, Zhang Nanbo, Lin Jiayu. Inhibitory effects of different concentrations of auranofin on M1 macrophage function and its therapeutic potential in diabetic wound healing [J]. Chinese Journal of Tissue Engineering Research, 2026, 30(6): 1390-1397. |
| [3] | Peng Zhiwei, Chen Lei, Tong Lei. Luteolin promotes wound healing in diabetic mice: roles and mechanisms [J]. Chinese Journal of Tissue Engineering Research, 2026, 30(6): 1398-1406. |
| [4] | Cao Xinyan, Yu Zifu, Leng Xiaoxuan, Gao Shiai, Chen Jinhui, Liu Xihua. Effect of repetitive transcranial magnetic stimulation and transcranial direct current stimulation on motor function and gait in children with cerebral palsy: a network meta-analysis [J]. Chinese Journal of Tissue Engineering Research, 2026, 30(6): 1539-1548. |
| [5] | Guo Ying, Tian Feng, Wang Chunfang. Potential drug targets for the treatment of rheumatoid arthritis: large sample analysis from European databases [J]. Chinese Journal of Tissue Engineering Research, 2026, 30(6): 1549-1557. |
| [6] | Yang Zhijie, Zhao Rui, Yang Haolin, Li Xiaoyun, Li Yangbo, Huang Jiachun, Lin Yanping, Wan Lei, HuangHongxing. Postmenopausal osteoporosis: predictive values of muscle mass, grip strength, and appendicular skeletal muscle index [J]. Chinese Journal of Tissue Engineering Research, 2026, 30(5): 1073-1080. |
| [7] | Yin Yongcheng, Zhao Xiangrui, Yang Zhijie, Li Zheng, Li Fang, Ning Bin. Effect and mechanism of peroxiredoxin 1 in microglial inflammation after spinal cord injury [J]. Chinese Journal of Tissue Engineering Research, 2026, 30(5): 1106-1113. |
| [8] | Zhang Jiuxuan, Zhang Jinnan, Sui Xiaofan, Pei Xiaxia, Wei Jianhong, Su Qiang, Li Tian. Effects of ammonia poisoning on cognitive behavior and hippocampal synaptic damage in mice [J]. Chinese Journal of Tissue Engineering Research, 2026, 30(5): 1122-1128. |
| [9] | Sun Yajie, Zhao Xinchen, Bo Shuangling. Spatiotemporal expression of bone morphologic protein 7 in mouse kidney development [J]. Chinese Journal of Tissue Engineering Research, 2026, 30(5): 1156-1161. |
| [10] | Li Haojing, Wang Xin, Song Chenglin, Zhang Shengnan, Chen Yunxin. Therapeutic efficacy of extracorporeal shock wave therapy in the upper trapezius muscle area combined with exercise control training in patients with chronic non-specific neck pain [J]. Chinese Journal of Tissue Engineering Research, 2026, 30(5): 1162-1170. |
| [11] | Liu Yu, Lei Senlin, Zhou Jintao, Liu Hui, Li Xianhui. Mechanisms by which aerobic and resistance exercises improve obesity-related cognitive impairment [J]. Chinese Journal of Tissue Engineering Research, 2026, 30(5): 1171-1183. |
| [12] | Yu Huifen, Mo Licun, Cheng Leping. The position and role of 5-hydroxytryptamine in the repair of tissue injury [J]. Chinese Journal of Tissue Engineering Research, 2026, 30(5): 1196-1206. |
| [13] | Wang Zhengye, Liu Wanlin, Zhao Zhenqun. Advance in the mechanisms underlying miRNAs in steroid-induced osteonecrosis of the femoral head [J]. Chinese Journal of Tissue Engineering Research, 2026, 30(5): 1207-1214. |
| [14] | Bu Yangyang, Ning Xinli, Zhao Chen. Intra-articular injections for the treatment of osteoarthritis of the temporomandibular joint: different drugs with multiple combined treatment options [J]. Chinese Journal of Tissue Engineering Research, 2026, 30(5): 1215-1224. |
| [15] | Wen Fan, Xiang Yang, Zhu Huan, Tuo Yanfang, Li Feng. Exercise improves microvascular function in patients with type 2 diabetes [J]. Chinese Journal of Tissue Engineering Research, 2026, 30(5): 1225-1235. |
| Viewed | ||||||
|
Full text |
|
|||||
|
Abstract |
|
|||||