Chinese Journal of Tissue Engineering Research ›› 2026, Vol. 30 ›› Issue (29): 7654-7662.doi: 10.12307/2026.225

Previous Articles     Next Articles

Metabolic dysregulation in osteoarthritis: mechanisms and targeted therapeutic strategies

Guo Shanshan1, Ma Ding2, Dong Bingchen2   

  1. 1Central Laboratory & Translational Medicine Center, Shaanxi Provincial People's Hospital, Xi'an 710068, Shaanxi Province, China; 2Department of Orthopedics, Xi’an No. 9 Hospital, Xi’an 710054, Shaanxi Province, China
  • Received:2025-09-02 Revised:2025-11-20 Online:2026-10-18 Published:2026-03-06
  • Contact: Dong Bingchen, MS, Attending physician, Department of Orthopedics, Xi’an No. 9 Hospital, Xi’an 710054, Shaanxi Province, China
  • About author:Guo Shanshan, PhD, Assistant Researcher, Central Laboratory & Translational Medicine Center, Shaanxi Provincial People’s Hospital, Xi’an 710068, Shaanxi Province, China
  • Supported by:
    Youth Cultivation Project of Xi’an No. 9 Hospital, No. 2025qn02 (to DBC)

Abstract: BACKGROUND: Osteoarthritis has traditionally been considered as a degenerative joint disorder, with the central role of metabolic dysregulation in its pathogenesis long overlooked. Recent studies reveal a strong association between metabolic syndromes, such as obesity and diabetes, and osteoarthritis progression, yet the molecular mechanisms by which metabolic dysregulation results in joint degeneration remain poorly elucidated.
OBJECTIVE: To systematically review advances in the pathological mechanisms of metabolic dysregulation in osteoarthritis, integrating multi-omics evidence to decode the regulatory network of the "metabolism-joint axis," and to provide novel perspectives for the clinical prevention and treatment of metabolic dysregulation in osteoarthritis.
METHODS: An online search of the China National Knowledge Infrastructure and Wanfang databases was conducted using the terms "osteoarthritis, metabolic dysregulation, adipokine, glycolysis, mitochondrial dysfunction, metabolomics, MRI" in Chinese to retrieve relevant literature. Additionally, PubMed and Web of Science were searched using the English terms "osteoarthritis, metabolic dysregulation, adipokine, glycolysis, mitochondrial dysfunction, metabolomics, MRI." After screening titles and abstracts, as well as evaluating full texts, a total of 108 articles were included for final analysis.
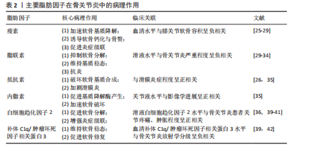
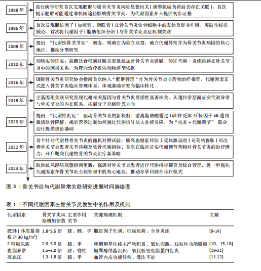
RESULTS AND CONCLUSION: (1) Epidemiological evidence confirms a positive correlation between metabolic syndrome (obesity, diabetes, dyslipidemia) and the risk of osteoarthritis: each 1 kg/m² increase in body mass index elevates the risk of knee osteoarthritis by 15%. The involvement of non-weight-bearing joints supports the independent pathogenic role of metabolic factors. (2) Metabolic factor network imbalance driving osteoarthritis progression: Obesity induces abnormal leptin/adiponectin ratios (leptin increases 3.2-fold, and adiponectin decreases 40%), accelerating cartilage degradation via the activation of matrix metalloproteinase 13 (increases 2.1-fold) and suppression of tissue inhibitor of metalloproteinases 2. (3) Prominent intracellular metabolic reprogramming: Chondrocytes in osteoarthritis display a triad of characteristics: hyperactive glycolysis, mitochondrial dysfunction, and lipid droplet accumulation (free fatty acid increases 1.8-fold). (4) Metabolic-inflammatory positive feedback loop: Adipose tissue-derived interleukin-1β and tumor necrosis factor-α activate the nuclear factor κB pathway in joints, exacerbating metabolic dysregulation by suppressing insulin receptor signaling. (5) Clinical translation: Serum adiponectin combined with synovial lactate can predict the progression of osteoarthritis. Early treatment with AMP-activated protein kinase activators for patients with metabolic syndrome, coupled with muscle training and nutritional interventions, is recommended.


Key words: osteoarthritis, metabolic dysregulation, adipokine, glycolysis, pathological mechanism, therapeutic targets

CLC Number: