Chinese Journal of Tissue Engineering Research ›› 2026, Vol. 30 ›› Issue (29): 7632-7638.doi: 10.12307/2026.256

Previous Articles     Next Articles

Blood cells and the occurrence and progression of osteoporosis: biomarkers and emerging therapeutic strategies

Hu Yingnan1, Shi Wanwan1, Wang Datao1, 2, 3   

  1. 1Institute of Special Animal and Plant Sciences, Chinese Academy of Agricultural Sciences, Changchun 130112, Jilin Province, China; 2Jilin Provincial Key Laboratory of International Cooperation for Special Animal and Plant Science and Technology Innovation, Changchun 130112, Jilin Province, China; 3Hebei Provincial Innovation Center for Pet Stem Cell Application Technology, Xingtai 054400, Hebei Province, China
  • Received:2025-08-14 Revised:2025-11-28 Online:2026-10-18 Published:2026-03-06
  • Contact: Wang Datao, PhD, Research fellow, Institute of Special Animal and Plant Sciences, Chinese Academy of Agricultural Sciences, Changchun 130112, Jilin Province, China; Jilin Provincial Key Laboratory of International Cooperation for Special Animal and Plant Science and Technology Innovation, Changchun 130112, Jilin Province, China; Hebei Provincial Innovation Center for Pet Stem Cell Application Technology, Xingtai 054400, Hebei Province, China
  • About author:Hu Yingnan, MS candidate, Institute of Special Animal and Plant Sciences, Chinese Academy of Agricultural Sciences, Changchun 130112, Jilin Province, China
  • Supported by:
    National Natural Science Foundation of China, No. 32370899 (to WDT); Outstanding Young Scientific and Technological Talent Project of Jilin Province, No. 20240602030RC (to WDT)

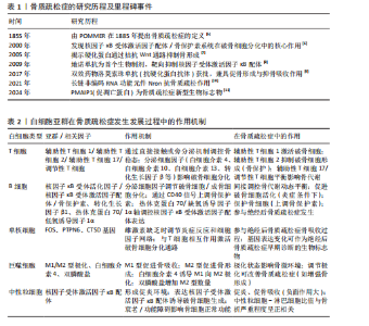
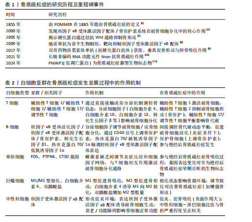
Abstract: BACKGROUND: Osteoporosis is a systemic bone metabolic disease characterized by deterioration of bone microstructure and increased bone fragility. Blood is not only a medium of bone metabolism, but also a major factor in the regulation of bone metabolism. The traditional theory of "osteogenesis-osteoclast" is difficult to fully explain its complex pathogenesis, but bone immunology reveals the core role of the interaction between the immune system and bone, and the effects of blood cells in osteoporosis have become a research hotspot.
OBJECTIVE: To summarize the mechanism of action of blood cells in osteoporosis and evaluate its potential for related biomarkers and emerging therapeutic approaches through systematic literature analysis.
METHODS: The relevant articles were searching using search terms “blood cells, osteoporosis, biomarkers, neutrophils, macrophages, bone marrow mesenchymal stem cells, exosomes” in Chinese and “blood cells, osteoporosis, biomarkers, bone metabolism, neutrophils, macrophages, bone marrow mesenchymal stem cells” in English in CNKI, WanFang, PubMed, and Web of Science databases. Finally, 65 articles were included for review and analysis.
RESULTS AND CONCLUSION: Blood cells affect the occurrence and development of osteoporosis through mechanisms of mediating inflammation, immune response, and metabolic regulation. Biomarkers of blood cells can not only be used as indicators for early screening, but also as targets for the diagnosis and treatment of osteoporosis. With the continuous advances in CRISPR-Cas9 gene editing, single-cell technology, and next generation monoclonal antibodies, blood cells are expected to play a pivotal role in the treatment of osteoporosis. 

Key words: blood cells, osteoporosis, biomarkers, bone metabolism, bone marrow mesenchymal stem cells, neutrophils, macrophages

CLC Number: