[1] HUA R, ZHAO C, XU Z, et al. ROS-responsive nanoparticle delivery of ferroptosis inhibitor prodrug to facilitate mesenchymal stem cell-mediated spinal cord injury repair. Bioact Mater. 2024;38:438-454.
[2] HUNT C, MOMAN R, PETERSON A, et al. Prevalence of chronic pain after spinal cord injury: a systematic review and meta-analysis. Reg Anesth Pain Med. 2021;46: 328-336.
[3] STAROSTA AJ, BOMBARDIER CH, KAHLIA F, et al. Feasibility of Brief, Hypnotic Enhanced Cognitive Therapy for SCI-related Pain During Inpatient Rehabilitation. Arch Phys Med Rehabil. 2024;105:1-9.
[4] COLLOCA L, LUDMAN T, BOUHASSIRA D, et al. Neuropathic pain. Nat Rev Dis Primers. 2017;3:17002.
[5] AURUCCI GV, PREATONI G, DAMIANI A, et al. Brain-Computer Interface to Deliver Individualized Multisensory Intervention for Neuropathic Pain. Neurotherapeutics. 2023;20:1316-1329.
[6] 王玲,陈楠.心理意象治疗脊髓损伤后神经性疼痛:神经影像学研究进展[J].中国医学影像技术,2023,39(4):602-605.
[7] 陈莉,雷静,尤浩军.脊髓损伤后病理性疼痛发生机制及治疗研究进展[J].中国疼痛医学杂志,2022,28(11):843-848.
[8] CALDERONE A, CARDILE D, DE LUCA R, et al. Brain Plasticity in Patients with Spinal Cord Injuries: A Systematic Review. Int J Mol Sci. 2024;25(4):2224.
[9] ROSNER J, DE ANDRADE DC, DAVIS KD, et al. Central neuropathic pain. Nat Rev Dis Primers. 2023;9:73.
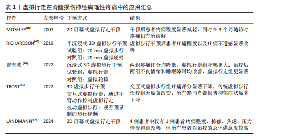
[10] MOSELEY LG. Using visual illusion to reduce at-level neuropathic pain in paraplegia. Pain. 2007;130:294-298.
[11] TAN M, FENG Z, CHEN H, et al. Transcranial direct current stimulation regulates phenotypic transformation of microglia to relieve neuropathic pain induced by spinal cord injury. Front Behav Neurosci. 2023;17:1147693.
[12] RUIMONTE-CRESPO J, PLAZA-MANZANO G, DÍAZ-ARRIBAS MJ, et al. Aerobic Exercise and Neuropathic Pain: Insights from Animal Models and Implications for Human Therapy. Biomedicines. 2023;11(12):3174.
[13] HUANG Q, LIN J, HAN R, et al. Using Virtual Reality Exposure Therapy in Pain Management: A Systematic Review and Meta-Analysis of Randomized Controlled Trials. Value Health. 2022;25:288-301.
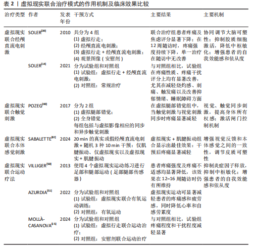
[14] SOLER D, MORIÑA D, KUMRU H, et al. Transcranial Direct Current Stimulation and Visual Illusion Effect According to Sensory Phenotypes in Patients With Spinal Cord Injury and Neuropathic Pain. J Pain. 2021;22:86-96.
[15] MOLLÀ-CASANOVA S, MUÑOZ-GÓMEZ E, AGUILAR-RODRÍGUEZ M, et al. Effectiveness of virtual-walking intervention combined with exercise on improving pain and function in incomplete spinal cord injury: a feasibility study. Spinal Cord Ser Cases. 2024;10:64.
[16] MA J, ZHAO D, XU N, et al. The effectiveness of immersive virtual reality (VR) based mindfulness training on improvement mental-health in adults: A narrative systematic review. Explore (NY). 2023;19:310-318.
[17] 张舒扬,杜心愉,赵冬临,等.虚拟现实技术在周围神经损伤功能恢复中的应用[J].中国组织工程研究,2025,29(21):4593-4601.
[18] KYATHANAHALLY SP, AZZARITO M, ROSNER J, et al. Microstructural plasticity in nociceptive pathways after spinal cord injury. J Neurol Neurosurg Psychiatry. 2021;92:863-871.
[19] OSSIPOV MH, MORIMURA K, PORRECA F. Descending pain modulation and chronification of pain. Curr Opin Support Palliat Care. 2014;8:143-151.
[20] FRANÇOIS A, LOW SA, SYPEK EI, et al. A Brainstem-Spinal Cord Inhibitory Circuit for Mechanical Pain Modulation by GABA and Enkephalins. Neuron. 2017;93(4):822-839.e6.
[21] CHEN T, TANIGUCHI W, CHEN QY, et al. Top-down descending facilitation of spinal sensory excitatory transmission from the anterior cingulate cortex. Nat Commun. 2018;9:1886.
[22] LÜTOLF R, ROSNER J, CURT A, et al. Indicators of central sensitization in chronic neuropathic pain after spinal cord injury. Eur J Pain. 2022;26:2162-2175.
[23] MA YC, KANG ZB, SHI YQ, et al. The Complexity of Neuropathic Pain and Central Sensitization: Exploring Mechanisms and Therapeutic Prospects. J Integr Neurosci. 2024;23:89.
[24] FINNERUP NB, BAASTRUP C. Spinal cord injury pain: mechanisms and management. Curr Pain Headache Rep. 2012;16:207-216.
[25] 贾延劼,李燕飞,陈雪梅.脊髓损伤后神经病理性疼痛的研究现状[J].内科理论与实践,2017,12(2):92-96.
[26] SONG Y, XUE T, GUO S, et al. Inhibition of aquaporin-4 and its subcellular localization attenuates below-level central neuropathic pain by regulating astrocyte activation in a rat spinal cord injury model. Neurotherapeutics. 2024;21:e00306.
[27] 阮婷婷,翁明奇,吴璨,等.认知行为疗法和虚拟现实疗法干预神经性疼痛的作用及机制[J].生物化学与生物物理进展, 2023,50(10):2396-2405.
[28] YAO D, CHEN Y, CHEN G. The role of pain modulation pathway and related brain regions in pain. Rev Neurosci. 2023;34:899-914.
[29] MELZACK R. From the gate to the neuromatrix. Pain. 1999;Suppl 6: S121-s126.
[30] HUANG J, GADOTTI VM, CHEN L, et al. A neuronal circuit for activating descending modulation of neuropathic pain. Nat Neurosci. 2019;22:1659-1668.
[31] JUTZELER CR, HUBER E, CALLAGHAN MF, et al. Association of pain and CNS structural changes after spinal cord injury. Sci Rep. 2016;6:18534.
[32] WANG F, TIAN ZC, DING H, et al. A sensory-motor-sensory circuit underlies antinociception ignited by primary motor cortex in mice. Neuron. 2025;113(12):1947-1968.e7.
[33] 邱义,马炜玮,张会娟,等.经颅电刺激镇痛研究的现状及展望[J].生物化学与生物物理进展,2024,51(5):1119-1133.
[34] XIE L, WU H, CHEN Q, et al. Divergent modulation of pain and anxiety by GABAergic neurons in the ventrolateral periaqueductal gray and dorsal raphe. Neuropsychopharmacology. 2023;48: 1509-1519.
[35] ONI-ORISAN A, KAUSHAL M, LI W, et al. Alterations in Cortical Sensorimotor Connectivity following Complete Cervical Spinal Cord Injury: A Prospective Resting-State fMRI Study. PLoS One. 2016;11: e0150351.
[36] HARRIS AJ. Cortical origin of pathological pain. Lancet. 1999;354:1464-1466.
[37] 严传婷,杜宜楠,韩静,等.神经递质和调质参与导水管周围灰质痛觉调控的研究进展[J].生物化学与生物物理进展, 2021,48(2):158-170.
[38] 李雪静,陈楠.脊髓损伤后神经性疼痛患者大脑结构和功能变化的MRI研究进展[J].中国医学影像技术,2018,34(12):1889-1892.
[39] SOLER MD, KUMRU H, PELAYO R, et al. Effectiveness of transcranial direct current stimulation and visual illusion on neuropathic pain in spinal cord injury. Brain. 2010;133:2565-2577.
[40] POZEG P, PALLUEL E, RONCHI R, et al. Virtual reality improves embodiment and neuropathic pain caused by spinal cord injury. Neurology. 2017;89:1894-1903.
[41] TROST Z, ANAM M, SEWARD J, et al. Immersive interactive virtual walking reduces neuropathic pain in spinal cord injury: findings from a preliminary investigation of feasibility and clinical efficacy. Pain. 2022;163:350-361.
[42] SABALETTE P, DUBÉ N, MÉNARD P, et al. Immediate effect of alone and combined virtual reality, gait-like muscle vibration and transcranial direct current stimulation on neuropathic pain after spinal cord injury: a pilot study. Spinal Cord Ser Cases. 2024;10:83.
[43] CHI B, CHAU B, YEO E, et al. Virtual reality for spinal cord injury-associated neuropathic pain: Systematic review. Ann Phys Rehabil Med. 2019;62:49-57.
[44] DIERS M, CHRISTMANN C, KOEPPE C, et al. Mirrored, imagined and executed movements differentially activate sensorimotor cortex in amputees with and without phantom limb pain. Pain. 2010; 149:296-304.
[45] RICHARDSON EJ, MCKINLEY EC, RAHMAN A, et al. Effects of virtual walking on spinal cord injury-related neuropathic pain: A randomized, controlled trial. Rehabil Psychol. 2019;64:13-24.
[46] 吉海波,李永奎,邢叔星.虚拟行走对脊髓损伤相关神经病理性疼痛的影响[J].颈腰痛杂志,2022,43(3):398-400.
[47] LANDMANN G, AERNI M, ABÄCHERLI R, et al. Virtual walking therapy in neuropathic spinal cord injury pain: a feasibility study. Spinal Cord Ser Cases. 2024;10:53.
[48] AKCAY G, NEMUTLU SAMUR D, DERIN N. Transcranial direct current stimulation alleviates nociceptive behavior in male rats with neuropathic pain by regulating oxidative stress and reducing neuroinflammation. J Neurosci Res. 2023; 101:1457-1470.
[49] ANG JY, LEONG EL, CHAN HK, et al. Health-related quality of life of Malaysian patients with chronic non-malignant pain and its associated factors: a cross-sectional study. BMC Musculoskelet Disord. 2022;23:400.
[50] VILLIGER M, BOHLI D, KIPER D, et al. Virtual reality-augmented neurorehabilitation improves motor function and reduces neuropathic pain in patients with incomplete spinal cord injury. Neurorehabil Neural Repair. 2013;27:675-683.
[51] AZURDIA D, ACUÑA SM, NARASAKI-JARA M, et al. Effects of Virtual Reality-Based Aerobic Exercise on Perceptions of Pain and Fatigue in Individuals with Spinal Cord Injury. Games Health J. 2022;11:236-241.
[52] MELZACK R, WALL PD. Pain mechanisms: a new theory. Science. 1965;150:971-979.
[53] O’KANE SH, CHANCEL M, EHRSSON HH. Hierarchical and dynamic relationships between body part ownership and full-body ownership. Cognition. 2024;246:105697.
[54] HOFFMAN HG, FONTENOT MR, GARCIA-PALACIOS A, et al. Adding tactile feedback increases avatar ownership and makes virtual reality more effective at reducing pain in a randomized crossover study. Sci Rep. 2023;13:7915.
[55] ADHAM A, BESSAGUET H, STRUBER L, et al. Distinct and additive effects of visual and vibratory feedback for motor rehabilitation: an EEG study in healthy subjects. J Neuroeng Rehabil. 2024;21:158.
[56] ADHAM A, LE BT, BONNAL J, et al. Neural basis of lower-limb visual feedback therapy: an EEG study in healthy subjects. J Neuroeng Rehabil. 2024;21:114.
[57] 王彩霞,黄媛馨,王林.运动疗法在慢性疼痛中的研究进展[J].中国疼痛医学杂志,2024,30(4):296-301.
[58] SHEN J, GU X, FU J, et al. Virtual reality-induced motor function of the upper extremity and brain activation in stroke: study protocol for a randomized controlled trial. Front Neurol. 2023;14:1094617.
[59] NAMBI G, ALGHADIER M, KASHOO FZ, et al. Effects of Virtual Reality Exercises versus Isokinetic Exercises in comparison with Conventional Exercises on the Imaging Findings and Inflammatory Biomarker Changes in Soccer Players with Non-Specific Low Back Pain: A Randomized Controlled Trial. Int J Environ Res Public Health. 2022; 20(1):524.
[60] ROUSSEAUX F, PANDA R, TOUSSAINT C, et al. Virtual reality hypnosis in the management of pain: Self-reported and neurophysiological measures in healthy subjects. Eur J Pain. 2023;27:148-162.
[61] HU XS, BEARD K, SHERBEL MC, et al. Brain Mechanisms of Virtual Reality Breathing Versus Traditional Mindful Breathing in Pain Modulation: Observational Functional Near-infrared Spectroscopy Study. J Med Internet Res. 2021;23:e27298.
[62] MA B, ZHANG L, JI Y, et al. The benefits and safety of a virtual reality intervention in patients suffering from acute and chronic pain: A pilot study. Digit Health. 2025;11:20552076241308703.
[63] HÖLZEL BK, CARMODY J, VANGEL M, et al. Mindfulness practice leads to increases in regional brain gray matter density. Psychiatry Res. 2011;191:36-43.
[64] ROUSSEAUX F, BICEGO A, LEDOUX D, et al. Hypnosis Associated with 3D Immersive Virtual Reality Technology in the Management of Pain: A Review of the Literature. J Pain Res. 2020;13:1129-1138.
[65] CARDINAL É, AUGIER P, GIGUÈRE É, et al. Combining Hypnosis and Virtual Reality: A Qualitative Investigation of User Experience During an Experimental Pain Study. J Clin Psychol Med Settings. 2025;32(2):336-346.
[66] TROST Z, FRANCE C, ANAM M, et al. Virtual reality approaches to pain: toward a state of the science. Pain. 2021; 162:325-331.
[67] AUSTIN PD, CRAIG A, MIDDLETON JW, et al. The short-term effects of head-mounted virtual-reality on neuropathic pain intensity in people with spinal cord injury pain: a randomised cross-over pilot study. Spinal Cord. 2021;59:738-746.
[68] ROOSINK M, ROBITAILLE N, JACKSON PL, et al. Interactive virtual feedback improves gait motor imagery after spinal cord injury: An exploratory study. Restor Neurol Neurosci. 2016;34:227-235.
[69] LAVER KE, LANGE B, GEORGE S, et al. Virtual reality for stroke rehabilitation. Cochrane Database Syst Rev. 2017;11: Cd008349.
[70] ÖZKUL Ç, KILINÇ M, YILDIRIM SA, et al. Effects of visual illusion and transcutaneous electrical nerve stimulation on neuropathic pain in patients with spinal cord injury: A randomised controlled cross-over trial. J Back Musculoskelet Rehabil. 2015;28:709-719.
[71] MODIRIAN E, PIROUZI P, SOROUSH M, et al. Chronic pain after spinal cord injury: results of a long-term study. Pain Med. 2010;11:1037-1043.
[72] KUNER R, FLOR H. Structural plasticity and reorganisation in chronic pain. Nat Rev Neurosci. 2017;18:113.
[73] SIMÓN-VICENTE L, RODRÍGUEZ-CANO S, DELGADO-BENITO V, et al. Cybersickness. A systematic literature review of adverse effects related to virtual reality. Neurologia (Engl Ed). 2024;39:701-709.
|