中国组织工程研究 ›› 2026, Vol. 30 ›› Issue (13): 3435-3445.doi: 10.12307/2026.143
• 干细胞综述 stem cell review • 上一篇 下一篇
黄 佳1,2,严清艳1,2,杨 星1,2,朱晓萍1,3,罗红芳1,2
接受日期:2025-08-05
出版日期:2026-05-08
发布日期:2025-12-26
通讯作者:
罗红芳,主任医师,硕士研究生导师,贵州医科大学临床医学院儿科学教研室,贵州省贵阳市 550004;贵州医科大学第二附属医院儿科,贵州省凯里市 556000;
共同通讯作者:朱晓萍,主任医师,博士研究生导师,贵州医科大学临床医学院儿科学教研室,贵州省贵阳市 550004;贵州医科大学附属医院儿科,贵州省贵阳市 550004
作者简介:黄佳,女,1999年生,硕士,主要从事儿童呼吸疾病的基础与临床研究。
基金资助:Huang Jia1, 2, Yan Qingyan1, 2, Yang Xing1, 2, Zhu Xiaoping1, 3, Luo Hongfang1, 2
Accepted:2025-08-05
Online:2026-05-08
Published:2025-12-26
Contact:
Luo Hongfang, Chief physician, Master’s supervisor, Department of Pediatrics, School of Clinical Medicine, Guizhou Medical University, Guiyang 550004, Guizhou Province, China; Department of Pediatrics, Second Affiliated Hospital, Guizhou Medical University, Kaili 556000, Guizhou Province, China
Co-corresponding author: Zhu Xiaoping, Chief physician, Doctoral supervisor, Department of Pediatrics, School of Clinical Medicine, Guizhou Medical University, Guiyang 550004, Guizhou Province, China; Department of Pediatrics, Affiliated Hospital, Guizhou Medical University, Guiyang 550004, Guizhou Province, China
About author:Huang Jia, MS, Department of Pediatrics, School of Clinical Medicine, Guizhou Medical University, Guiyang 550004, Guizhou Province, China; Department of Pediatrics, Second Affiliated Hospital, Guizhou Medical University, Kaili 556000, Guizhou Province, China
Supported by:摘要:
文题释义:
间充质干细胞:是一类具有多向分化潜能的成体干细胞,能在特定条件下分化为多种细胞类型,如成骨细胞、软骨细胞、肺泡上皮细胞、血管内皮细胞等,还能分泌多种生长因子、细胞因子和外泌体,在组织损伤修复中具有重要的调节作用。中图分类号:
黄 佳, 严清艳, 杨 星, 朱晓萍, 罗红芳. 间充质干细胞及外泌体治疗支气管肺发育不良[J]. 中国组织工程研究, 2026, 30(13): 3435-3445.
Huang Jia, Yan Qingyan, Yang Xing, Zhu Xiaoping, Luo Hongfang. Mesenchymal stem cells and their exosomes in treatment of bronchopulmonary dysplasia[J]. Chinese Journal of Tissue Engineering Research, 2026, 30(13): 3435-3445.




| [1] ZHUO Y, LI WS, LU W, et al. TGF-β1 mediates hypoxia-preconditioned olfactory mucosa mesenchymal stem cells improved neural functional recovery in Parkinson’s disease models and patients. Mil Med Res. 2024; 11(1):48. [2] HUANG R, CHEN T, WANG S, et al. Mesenchymal Stem Cells for Prophylaxis of Chronic Graft-vs-Host Disease After Haploidentical Hematopoietic Stem Cell Transplant: An Open-Label Randomized Clinical Trial. JAMA Oncol. 2024;10(2):220-226. [3] NORTHWAY WH JR, ROSAN RC, PORTER DY. Pulmonary disease following respirator therapy of hyaline-membrane disease. Bronchopulmonary dysplasia. N Engl J Med. 1967;276(7):357-368. [4] YU H, LI D, ZHAO X, et al. Fetal origin of bronchopulmonary dysplasia: contribution of intrauterine inflammation. Mol Med. 2024;30(1):135. [5] 张珂,饶兴愉.新生儿呼吸窘迫综合征患儿发生支气管肺发育不良的Nomogram预测模型的建立与评估[J].重庆医科大学学报,2024,49(10):1110-1118. [6] FAWKE J, LUM S, KIRKBY J, et al. Lung function and respiratory symptoms at 11 years in children born extremely preterm: the EPICure study. Am J Respir Crit Care Med. 2010;182(2):237-245. [7] YOUNGE N, GOLDSTEIN RF, BANN CM, et al. Survival and Neurodevelopmental Outcomes among Periviable Infants. N Engl J Med. 2017;376(7):617-628. [8] 周应祯,王婷,付星梦,等.支气管肺发育不良的预后[J].中国当代儿科杂志, 2025,27(1):115-120. [9] ENZER KG, BAKER CD, WISNIEWSKI BL. Bronchopulmonary Dysplasia. Clin Chest Med. 2024;45(3):639-650. [10] ZAKRZEWSKI W, DOBRZYŃSKI M, SZYMONOWICZ M, et al. Stem cells: past, present, and future. Stem Cell Res Ther. 2019;10(1):68. [11] KIMBLE A, ROBBINS ME, PEREZ M. Pathogenesis of Bronchopulmonary Dysplasia: Role of Oxidative Stress from ‘Omics’ Studies. Antioxidants (Basel). 2022;11(12):2380. [12] XUEFEI Y, XINYI Z, QING C, et al. Effects of Hyperoxia on Mitochondrial Homeostasis: Are Mitochondria the Hub for Bronchopulmonary Dysplasia? Front Cell Dev Biol. 2021;9:642717. [13] WU D, LIANG M, DANG H, et al. Hydrogen protects against hyperoxia-induced apoptosis in type II alveolar epithelial cells via activation of PI3K/Akt/Foxo3a signaling pathway. Biochem Biophys Res Commun. 2018;495(2):1620-1627. [14] MÖBIUS MA, FREUND D, VADIVEL A, et al. Oxygen Disrupts Human Fetal Lung Mesenchymal Cells. Implications for Bronchopulmonary Dysplasia. Am J Respir Cell Mol Biol. 2019;60(5):592-600. [15] POPOVA AP, BENTLEY JK, CUI TX, et al. Reduced platelet-derived growth factor receptor expression is a primary feature of human bronchopulmonary dysplasia. Am J Physiol Lung Cell Mol Physiol. 2014; 307(3):L231-L239. [16] POPOVA AP. Mesenchymal Cells and Bronchopulmonary Dysplasia: New Insights about the Dark Side of Oxygen. Am J Respir Cell Mol Biol. 2019;60(5): 501-502. [17] LEIJTEN J, GEORGI N, MOREIRA TEIXEIRA L, et al. Metabolic programming of mesenchymal stromal cells by oxygen tension directs chondrogenic cell fate. Proc Natl Acad Sci U S A. 2014; 111(38):13954-13959. [18] KRINNER A, ZSCHARNACK M, BADER A, et al. Impact of oxygen environment on mesenchymal stem cell expansion and chondrogenic differentiation. Cell Prolif. 2009;42(4):471-484. [19] NARALA VR, FUKUMOTO J, HERNÁNDEZ-CUERVO H, et al. Akap1 genetic deletion increases the severity of hyperoxia-induced acute lung injury in mice. Am J Physiol Lung Cell Mol Physiol. 2018; 314(5):L860-L870. [20] RATNER V, SOSUNOV SA, NIATSETSKAYA ZV, et al. Mechanical ventilation causes pulmonary mitochondrial dysfunction and delayed alveolarization in neonatal mice. Am J Respir Cell Mol Biol. 2013; 49(6):943-950. [21] 李梦曌,孙文强,朱雪萍.线粒体功能障碍在早产儿支气管肺发育不良发病机制中的研究进展[J].临床肺科杂志,2024, 29(7):1089-1092. [22] KANDASAMY J, OLAVE N, BALLINGER SW, et al. Vascular Endothelial Mitochondrial Function Predicts Death or Pulmonary Outcomes in Preterm Infants. Am J Respir Crit Care Med. 2017; 196(8):1040-1049. [23] WILLIS GR, FERNANDEZ-GONZALEZ A, ANASTAS J, et al. Mesenchymal Stromal Cell Exosomes Ameliorate Experimental Bronchopulmonary Dysplasia and Restore Lung Function through Macrophage Immunomodulation. Am J Respir Crit Care Med. 2018;197(1):104-116. [24] PHINNEY DG, DI GIUSEPPE M, NJAH J, et al. Mesenchymal stem cells use extracellular vesicles to outsource mitophagy and shuttle microRNAs. Nat Commun. 2015;6:8472. [25] DUTRA SILVA J, SU Y, CALFEE CS, et al. Mesenchymal stromal cell extracellular vesicles rescue mitochondrial dysfunction and improve barrier integrity in clinically relevant models of ARDS. Eur Respir J. 2021;58(1):2002978. [26] ISLAM MN, DAS SR, EMIN MT, et al. Mitochondrial transfer from bone-marrow-derived stromal cells to pulmonary alveoli protects against acute lung injury. Nat Med. 2012;18(5):759-765. [27] YUN EJ, LORIZIO W, SEEDORF G, et al. VEGF and endothelium-derived retinoic acid regulate lung vascular and alveolar development. Am J Physiol Lung Cell Mol Physiol. 2016;310(4):L287-L298. [28] ZHANG Y, HAO Z, WANG P, et al. Exosomes from human umbilical cord mesenchymal stem cells enhance fracture healing through HIF-1α-mediated promotion of angiogenesis in a rat model of stabilized fracture. Cell Prolif. 2019;52(2):e12570. [29] WANG J, ZHANG A, HUANG F, et al. MSC-EXO and tempol ameliorate bronchopulmonary dysplasia in newborn rats by activating HIF-1α. Pediatr Pulmonol. 2023;58(5):1367-1379. [30] CHOU HC, CHANG CH, CHEN CH, et al. Consecutive daily administration of intratracheal surfactant and human umbilical cord-derived mesenchymal stem cells attenuates hyperoxia-induced lung injury in neonatal rats. Stem Cell Res Ther. 2021;12(1):258. [31] ZHAO H, WANG X, FANG B. HIF1A promotes miR-210/miR-424 transcription to modulate the angiogenesis in HUVECs and HDMECs via sFLT1 under hypoxic stress. Mol Cell Biochem. 2022;477(8):2107-2119. [32] ZOU XY, YU Y, LIN S, et al. Comprehensive miRNA Analysis of Human Umbilical Cord-Derived Mesenchymal Stromal Cells and Extracellular Vesicles. Kidney Blood Press Res. 2018;43(1):152-161. [33] QU Q, LIU L, CUI Y, et al. miR-126-3p containing exosomes derived from human umbilical cord mesenchymal stem cells promote angiogenesis and attenuate ovarian granulosa cell apoptosis in a preclinical rat model of premature ovarian failure. Stem Cell Res Ther. 2022;13(1):352. [34] MOREIRA A, WINTER C, JOY J, et al. Intranasal delivery of human umbilical cord Wharton’s jelly mesenchymal stromal cells restores lung alveolarization and vascularization in experimental bronchopulmonary dysplasia. Stem Cells Transl Med. 2020;9(2):221-234. [35] LIU J, YAN Z, YANG F, et al. Exosomes Derived from Human Umbilical Cord Mesenchymal Stem Cells Accelerate Cutaneous Wound Healing by Enhancing Angiogenesis through Delivering Angiopoietin-2. Stem Cell Rev Rep. 2021;17(2):305-317. [36] ANTAR SA, ASHOUR NA, MARAWAN ME, et al. Fibrosis: Types, Effects, Markers, Mechanisms for Disease Progression, and Its Relation with Oxidative Stress, Immunity, and Inflammation. Int J Mol Sci. 2023;24(4):4004. [37] MASSAGUÉ J, SHEPPARD D. TGF-β signaling in health and disease. Cell. 2023; 186(19):4007-4037. [38] REN LL, LI XJ, DUAN TT, et al. Transforming growth factor-β signaling: From tissue fibrosis to therapeutic opportunities. Chem Biol Interact. 2023;369:110289. [39] ONG CH, THAM CL, HARITH HH, et al. TGF-β-induced fibrosis: A review on the underlying mechanism and potential therapeutic strategies. Eur J Pharmacol. 2021;911:174510. [40] USUNIER B, BROSSARD C, L’HOMME B, et al. HGF and TSG-6 Released by Mesenchymal Stem Cells Attenuate Colon Radiation-Induced Fibrosis. Int J Mol Sci. 2021;22(4):1790. [41] GONG SC, YOON Y, JUNG PY, et al. Antifibrotic TSG-6 Expression Is Synergistically Increased in Both Cells during Coculture of Mesenchymal Stem Cells and Macrophages via the JAK/STAT Signaling Pathway. Int J Mol Sci. 2022; 23(21):13122. [42] PARK SA, KIM MJ, PARK SY, et al. EW-7197 inhibits hepatic, renal, and pulmonary fibrosis by blocking TGF-β/Smad and ROS signaling. Cell Mol Life Sci. 2015;72(10):2023-2039. [43] SUN L, HE X, KONG J, et al. Menstrual blood-derived stem cells exosomal miR-let-7 to ameliorate pulmonary fibrosis through inhibiting ferroptosis by Sp3/HDAC2/Nrf2 signaling pathway. Int Immunopharmacol. 2024;126:111316. [44] SUN L, ZHU M, FENG W, et al. Exosomal miRNA Let-7 from Menstrual Blood-Derived Endometrial Stem Cells Alleviates Pulmonary Fibrosis through Regulating Mitochondrial DNA Damage. Oxid Med Cell Longev. 2019;2019:4506303. [45] ZHAO Y, DU L, SUN J, et al. Exosomal miR-218 derived from mesenchymal stem cells inhibits endothelial-to-mesenchymal transition by epigenetically modulating of BMP2 in pulmonary fibrosis. Cell Biol Toxicol. 2023;39(6):2919-2936. [46] SU LJ, ZHANG JH, GOMEZ H, et al. Reactive Oxygen Species-Induced Lipid Peroxidation in Apoptosis, Autophagy, and Ferroptosis. Oxid Med Cell Longev. 2019;2019:5080843. [47] CHEN Q, LIN J, DENG Z, et al. Exosomes derived from human umbilical cord mesenchymal stem cells protect against papain-induced emphysema by preventing apoptosis through activating VEGF-VEGFR2-mediated AKT and MEK/ERK pathways in rats. Regen Ther. 2022;21:216-224. [48] YANG W, HUANG C, WANG W, et al. Bone mesenchymal stem cell-derived exosomes prevent hyperoxia-induced apoptosis of primary type II alveolar epithelial cells in vitro. PeerJ. 2022;10:e13692. [49] TAN BWQ, SIM WL, CHEONG JK, et al. MicroRNAs in chronic airway diseases: Clinical correlation and translational applications. Pharmacol Res. 2020;160:105045. [50] SUI X, LIU W, LIU Z. Exosomal lncRNA-p21 derived from mesenchymal stem cells protects epithelial cells during LPS-induced acute lung injury by sponging miR-181. Acta Biochim Biophys Sin (Shanghai). 2021; 53(6):748-757. [51] CHEN T, ZHENG L, LUO P, et al. Crosstalk between m6A modification and autophagy in cancer. Cell Biosci. 2024;14(1):44. [52] ZHANG Y, ZHANG J, FU Z. Role of autophagy in lung diseases and ageing. Eur Respir Rev. 2022;31(166):220134. [53] LI M, PAN B, SHI Y, et al. Increased expression of CHOP and LC3B in newborn rats with bronchopulmonary dysplasia. Int J Mol Med. 2018;42(3):1653-1665. [54] SURESHBABU A, SYED M, DAS P, et al. Inhibition of Regulatory-Associated Protein of Mechanistic Target of Rapamycin Prevents Hyperoxia-Induced Lung Injury by Enhancing Autophagy and Reducing Apoptosis in Neonatal Mice. Am J Respir Cell Mol Biol. 2016;55(5):722-735. [55] WEI X, YI X, LV H, et al. Correction: MicroRNA-377-3p released by mesenchymal stem cell exosomes ameliorates lipopolysaccharide-induced acute lung injury by targeting RPTOR to induce autophagy. Cell Death Dis. 2020;11(9):746. [56] SHRESTHA D, YE GX, STABLEY D, et al. Pulmonary immune cell transcriptome changes in double-hit model of BPD induced by chorioamnionitis and postnatal hyperoxia. Pediatr Res. 2021;90(3):565-575. [57] WANG Y, HUANG R, LU Y, et al. Immuno-protective vesicle-crosslinked hydrogel for allogenic transplantation. Nat Commun. 2024;15(1):5176. [58] HUANG Y, WU Q, TAM PKH. Immunomodulatory Mechanisms of Mesenchymal Stem Cells and Their Potential Clinical Applications. Int J Mol Sci. 2022; 23(17):10023. [59] YUAN D, BAO Y, EL-HASHASH A. Mesenchymal stromal cell-based therapy in lung diseases; from research to clinic. Am J Stem Cells. 2024;13(2):37-58. [60] MORRISON TJ, JACKSON MV, CUNNINGHAM EK, et al. Mesenchymal Stromal Cells Modulate Macrophages in Clinically Relevant Lung Injury Models by Extracellular Vesicle Mitochondrial Transfer. Am J Respir Crit Care Med. 2017;196(10):1275-1286. [61] ZHANG K, GAO Y, DENG Y, et al. Studies on the effects of bone marrow stem cells on mitochondrial function and the alleviation of ARDS. Mol Cell Biochem. 2021;476(1):93-107. [62] CHEN X, LIU Q, HUANG W, et al. Stanniocalcin-2 contributes to mesenchymal stromal cells attenuating murine contact hypersensitivity mainly via reducing CD8+ Tc1 cells. Cell Death Dis. 2018;9(5):548. [63] CALDEIRA-DANTAS S, FURMANAK T, SMITH C, et al. The Chemokine Receptor CXCR3 Promotes CD8+ T Cell Accumulation in Uninfected Salivary Glands but Is Not Necessary after Murine Cytomegalovirus Infection. J Immunol. 2018;200(3):1133-1145. [64] GUO K, YOMBO DJK, WANG Z, et al. The chemokine receptor CXCR3 promotes CD8+ T cell-dependent lung pathology during influenza pathogenesis. Sci Adv. 2024;10(1):eadj1120. [65] ZHU J, FENG B, XU Y, et al. Mesenchymal stem cells alleviate LPS-induced acute lung injury by inhibiting the proinflammatory function of Ly6C+ CD8+ T cells. Cell Death Dis. 2020;11(10):829. [66] TAKAO S, NAKASHIMA T, MASUDA T, et al. Human bone marrow-derived mesenchymal stromal cells cultured in serum-free media demonstrate enhanced antifibrotic abilities via prolonged survival and robust regulatory T cell induction in murine bleomycin-induced pulmonary fibrosis. Stem Cell Res Ther. 2021;12(1):506. [67] EE MT, THÉBAUD B. The Therapeutic Potential of Stem Cells for Bronchopulmonary Dysplasia: “It’s About Time” or “Not so Fast” ? Curr Pediatr Rev. 2018;14(4):227-238. [68] PIERRO M, IONESCU L, MONTEMURRO T, et al. Short-term, long-term and paracrine effect of human umbilical cord-derived stem cells in lung injury prevention and repair in experimental bronchopulmonary dysplasia. Thorax. 2013;68(5):475-484. [69] WANG Y, CAO Z, WEI Q, et al. VH298-loaded extracellular vesicles released from gelatin methacryloyl hydrogel facilitate diabetic wound healing by HIF-1α-mediated enhancement of angiogenesis. Acta Biomater. 2022;147:342-355. [70] HAN MM, HE XY, TANG L, et al. Nanoengineered mesenchymal stem cell therapy for pulmonary fibrosis in young and aged mice. Sci Adv. 2023;9(29):eadg5358. [71] HUANG A, LIU D, QI X, et al. Self-assembled GFFYK peptide hydrogel enhances the therapeutic efficacy of mesenchymal stem cells in a mouse hindlimb ischemia model. Acta Biomater. 2019;85:94-105. [72] YUAN T, LI K, GUO L, et al. Modulation of immunological properties of allogeneic mesenchymal stem cells by collagen scaffolds in cartilage tissue engineering. J Biomed Mater Res A. 2011;98(3):332-341. [73] ALVARADO-VELEZ M, ENAM SF, MEHTA N, et al. Immuno-suppressive hydrogels enhance allogeneic MSC survival after transplantation in the injured brain. Biomaterials. 2021;266:120419. [74] ANSARI S, CHEN C, HASANI-SADRABADI MM, et al. Hydrogel elasticity and microarchitecture regulate dental-derived mesenchymal stem cell-host immune system cross-talk. Acta Biomater. 2017;60:181-189. [75] ZHAO N, COYNE J, ABUNE L, et al. Exogenous Signaling Molecules Released from Aptamer-Functionalized Hydrogels Promote the Survival of Mesenchymal Stem Cell Spheroids. ACS Appl Mater Interfaces. 2020;12(22):24599-24610. [76] ZHANG K, ZHAO X, CHEN X, et al. Enhanced Therapeutic Effects of Mesenchymal Stem Cell-Derived Exosomes with an Injectable Hydrogel for Hindlimb Ischemia Treatment. ACS Appl Mater Interfaces. 2018;10(36):30081-30091. [77] HO SS, MURPHY KC, BINDER BY, et al. Increased Survival and Function of Mesenchymal Stem Cell Spheroids Entrapped in Instructive Alginate Hydrogels. Stem Cells Transl Med. 2016; 5(6):773-781. [78] DURAND N, ZUBAIR AC. Autologous versus allogeneic mesenchymal stem cell therapy: The pros and cons. Surgery. 2022;171(5):1440-1442. [79] GOPALARETHINAM J, NAIR AP, IYER M, et al. Advantages of mesenchymal stem cell over the other stem cells. Acta Histochem. 2023;125(4):152041. [80] DERKS LLM, VAN BOXTEL R. Stem cell mutations, associated cancer risk, and consequences for regenerative medicine. Cell Stem Cell. 2023;30(11):1421-1433. [81] TAN F, LI X, WANG Z, et al. Clinical applications of stem cell-derived exosomes. Signal Transduct Target Ther. 2024;9(1):17. [82] HAN Y, ZHU Y, YOUNGBLOOD HA, et al. Nebulization of extracellular vesicles: A promising small RNA delivery approach for lung diseases. J Control Release. 2022; 352:556-569. [83] GARCIA-APONTE OF, KAHLENBERG S, KOUROUPIS D, et al. Effects of Hydrogels on Mesenchymal Stem/Stromal Cells Paracrine Activity and Extracellular Vesicles Production. J Extracell Vesicles. 2025;14(3):e70057. [84] JU Y, HU Y, YANG P, et al. Extracellular vesicle-loaded hydrogels for tissue repair and regeneration. Mater Today Bio. 2022; 18:100522. [85] HANNA M, ELNASSAG SS, MOHAMED DH, et al. Melatonin and mesenchymal stem cells co-administration alleviates chronic obstructive pulmonary disease via modulation of angiogenesis at the vascular-alveolar unit. Pflugers Arch. 2024; 476(7):1155-1168. |
| [1] | 吴妍廷, 李 宇, 廖金凤. 氧化镁纳米粒调控成骨与血管生成相关基因表达促进骨缺损愈合[J]. 中国组织工程研究, 2026, 30(8): 1885-1895. |
| [2] | 蒋星海, 宋玉林, 李德津, 邵建敏, 徐军志, 刘华凯, 吴应国, 沈岳辉, 冯思诚. 血管内皮生长因子165基因转染骨髓间充质干细胞构建血管化两亲性肽凝胶模块[J]. 中国组织工程研究, 2026, 30(8): 1903-1911. |
| [3] | 刘宏杰, 牟秋菊, 申玉雪, 梁 飞, 祝丽丽. 金属有机框架/羧甲基壳聚糖-氧化海藻酸钠/富血小板血浆水凝胶促糖尿病感染创面愈合[J]. 中国组织工程研究, 2026, 30(8): 1929-1939. |
| [4] | 董春阳, 周天恩, 莫孟学, 吕文权, 高 明, 朱瑞凯, 高志伟. 二甲双胍联合血水草敷料治疗深Ⅱ度烧伤创面的作用机制[J]. 中国组织工程研究, 2026, 30(8): 2001-2013. |
| [5] | 杨学涛, 朱梦菡, 张宸熙, 孙一民, 叶 玲. 抗氧化纳米材料在口腔中的应用和不足[J]. 中国组织工程研究, 2026, 30(8): 2044-2053. |
| [6] | 刘 洋, 刘东辉, 徐 磊, 展 旭, 孙昊博, 康 凯. 刺激响应型可注射水凝胶在心肌梗死精准化治疗中的作用与趋势[J]. 中国组织工程研究, 2026, 30(8): 2072-2080. |
| [7] | 王 峥, 程 吉, 于金龙, 刘文红, 王召红, 周鲁星. 水凝胶材料在脑卒中治疗中的应用进展与未来展望[J]. 中国组织工程研究, 2026, 30(8): 2081-2090. |
| [8] | 郭宇超, 倪前伟, 尹 晨, 吉格尔·赛义力汗, 高 瞻. 季铵化壳聚糖紧急止血材料:合成、机制与应用[J]. 中国组织工程研究, 2026, 30(8): 2091-2100. |
| [9] | 胡雄科, 刘少华, 谭 谦, 刘 昆, 朱光辉. 紫草素干预骨髓间充质干细胞改善老年小鼠股骨的微结构[J]. 中国组织工程研究, 2026, 30(7): 1609-1615. |
| [10] | 宋浦蓁, 马贺宾, 陈宏广, 章亚东. 骨髓间充质干细胞外泌体联合转化生长因子β1对巨噬细胞的作用[J]. 中国组织工程研究, 2026, 30(7): 1616-1623. |
| [11] | 蔡子鸣, 于庆贺, 马鹏飞, 张 鑫, 周龙千, 张崇阳, 林文平. 血红素氧合酶1减轻脂多糖诱导髓核间充质干细胞的炎症反应[J]. 中国组织工程研究, 2026, 30(7): 1624-1631. |
| [12] | 袁小霜, 杨 姁, 杨 波, 陈晓旭, 田 婷, 王飞清, 李艳菊, 刘 洋, 杨文秀. 弥漫性大B细胞淋巴瘤细胞条件培养液对人骨髓间充质干细胞增殖、凋亡的影响[J]. 中国组织工程研究, 2026, 30(7): 1632-1640. |
| [13] | 李镇宇, 张思明, 柏家祥, 朱 晨. 蛇床子素改善高糖环境下骨髓间充质干细胞的成骨分化功能[J]. 中国组织工程研究, 2026, 30(7): 1641-1648. |
| [14] | 韩念荣, 黄异飞, 艾克热木·吾斯曼, 刘岩路, 胡 炜. 高糖微环境中程序性细胞死亡受体1抑制大鼠骨髓间充质干细胞的成骨分化[J]. 中国组织工程研究, 2026, 30(7): 1649-1657. |
| [15] | 金东升, 赵张红, 朱子银, 张 森, 孙祖延, 邓 江. 淫羊藿苷缓释微球三维支架对兔骨髓间充质干细胞成骨分化的影响[J]. 中国组织工程研究, 2026, 30(7): 1658-1668. |
1.1.6 检索策略 采用主题词和自由词结合的方式进行检索,以PubMed数据库为例,具体检索策略见图1。
1.1.7 文献检索量 初步检索到500余篇文献。
1.3 文献质量评估及数据提取 通过计算机初步检索,共获得与研究目的相关的中英文文献500余篇。由资料整理人员根据既定的纳入与排除标准进行筛选,最终选取85篇文献纳入分析。文献筛选流程见图2。
中国组织工程研究杂志出版内容重点:干细胞;骨髓干细胞;造血干细胞;脂肪干细胞;肿瘤干细胞;胚胎干细胞;脐带脐血干细胞;干细胞诱导;干细胞分化;组织工程
文题释义:
间充质干细胞:是一类具有多向分化潜能的成体干细胞,能在特定条件下分化为多种细胞类型,如成骨细胞、软骨细胞、肺泡上皮细胞、血管内皮细胞等,还能分泌多种生长因子、细胞因子和外泌体,在组织损伤修复中具有重要的调节作用。
支气管肺发育不良:是一种以肺泡发育受限、肺组织结构简化、肺血管发育不良以及肺功能异常为主要表现的新生儿肺部疾病。
#br#
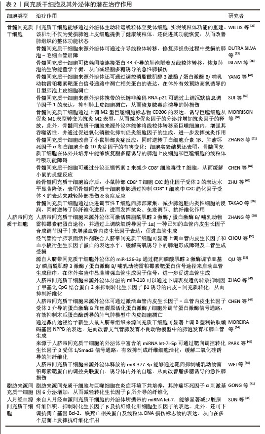
支气管肺发育不良是一种新生儿常见肺部疾病,主要特征为肺泡发育受限、肺组织结构简化、肺血管发育障碍以及肺功能异常,目前的治疗手段仍难以有效阻止其进展。间充质干细胞及其外泌体通过旁分泌作用,在缓解氧化应激、促进血管生成与修复、抗纤维化、抑制细胞凋亡、调节自噬以及调控免疫和炎症反应等方面发挥多重治疗作用,显示出良好的应用前景。同时,水凝胶递送系统的引入,使间充质干细胞及其外泌体能够实现肺部的靶向输送与缓释释放,显著增强其治疗效果。未来的研究将聚焦于水凝胶材料的优化与制备工艺的改进,进一步推动间充质干细胞及外泌体在支气管肺发育不良治疗中的转化应用。
#br#
中国组织工程研究杂志出版内容重点:干细胞;骨髓干细胞;造血干细胞;脂肪干细胞;肿瘤干细胞;胚胎干细胞;脐带脐血干细胞;干细胞诱导;干细胞分化;组织工程
| 阅读次数 | ||||||
|
全文 |
|
|||||
|
摘要 |
|
|||||