[1] 颜流霞,厚磊,蔡小宁,等.2015-2019年中国居民急性心肌梗死发病和死亡特征分析[J].中国循环杂志,2024,39(10):968-975.
[2] 王帅,朱建华.microRNA在急性心肌梗死诊治中的研究进展[J].心脏杂志,2013,25(5):592-594+602.
[3] ZHU W, SUN L, ZHAO P, et al. Macrophage migration inhibitory factor facilitates the therapeutic efficacy of mesenchymal stem cells derived exosomes in acute myocardial infarction through upregulating miR-133a-3p. J Nanobiotechnology. 2021;19(1):61.
[4] 马丽娟,周祁娜,张健,等.miRNA-208a-3p过表达致慢性心衰大鼠心肌细胞线粒体钙超载和功能障碍的机制研究[J].新疆医科大学学报, 2024,47(6):791-797.
[5] BARTEL DP. MicroRNAs: target recognition and regulatory functions. Cell. 2009;136(2):215-233.
[6] 唐宇.血浆miR-1、miR-133a、理想心血管健康与急性心肌梗死的相关性研究[D].呼和浩特:内蒙古医科大学,2020.
[7] 袁媛,韩大鹏,朱永新.miR-21通过激活PI3K/Akt信号通路对缺氧诱导的大鼠心肌细胞活性的作用机制[J].重庆医学,2021,50(13): 2165-2170.
[8] 何梓峰,吕祥威,赵位昆,等.微小RNA-29b-3p对大鼠心肌细胞焦亡和心房纤维化的影响及其机制研究[J].中华老年心脑血管病杂志, 2023,25(2):179-182.
[9] 高逸凡,胡荣,张瀛月,等.急性心肌梗死患者的院内早期心脏康复新进展[J].中国介入心脏病学杂志,2023,31(7):541-546.
[10] MA Y, LIU H, WANG Y, et al. Roles of physical exercise-induced MiR-126 in cardiovascular health of type 2 diabetes. Diabetol Metab Syndr. 2022;14(1):169.
[11] SILVA FCD, IOP RDR, ANDRADE A, et al. Effects of Physical Exercise on the Expression of MicroRNAs: A Systematic Review. J Strength Cond Res. 2020; 34(1):270-280.
[12] WANG L, LV Y, LI G, et al. MicroRNAs in heart and circulation during physical exercise. J Sport Health Sci. 2018;7(4):433-441.
[13] THYGESEN K, ALPERT JS, JAFFE AS, et al. Fourth Universal Definition of Myocardial Infarction (2018). Circulation. 2018;138(20):e618-e651.
[14] LIBBY P, RIDKER PM, HANSSON GK. Progress and challenges in translating the biology of atherosclerosis. Nature. 2011;473(7347):317-325.
[15] FRANGOGIANNIS NG. The inflammatory response in myocardial injury, repair, and remodelling. Nat Rev Cardiol. 2014;11(5):255-265.
[16] IBANEZ B, JAMES S, AGEWALL S, et al. 2017 ESC Guidelines for the management of acute myocardial infarction in patients presenting with ST-segment elevation: The Task Force for the management of acute myocardial infarction in patients presenting with ST-segment elevation of the European Society of Cardiology (ESC). Eur Heart J. 2018;39(2):119-177.
[17] ROTH GA, JOHNSON C, ABAJOBIR A, et al. Global, Regional, and National Burden of Cardiovascular Diseases for 10 Causes, 1990 to 2015. J Am Coll Cardiol. 2017;70(1):1-25.
[18] BARTEL DP. Metazoan MicroRNAs. Cell. 2018; 173(1):20-51.
[19] ZHANG B, WANG Q, PAN X. MicroRNAs and their regulatory roles in animals and plants. J Cell Physiol. 2007;210(2):279-289.
[20] THUM T, CONDORELLI G. Long noncoding RNAs and microRNAs in cardiovascular pathophysiology. Circ Res. 2015;116(4):751-762.
[21] 侯谦,马雅楠,刘德敏.微小RNA靶基因调控的信号通路在急性心肌梗死演进过程中作用的研究进展[J].中国心血管杂志,2024,29(5):486-491.
[22] 范亮亮,马立宁,彭元亮,等.PI3K/AKT信号通路与心力衰竭[J].生命科学研究,2015,19(1):85-90.
[23] TOPKARA VK, MANN DL. Role of microRNAs in cardiac remodeling and heart failure. Cardiovasc Drugs Ther. 2011;25(2):171-182.
[24] 余丽霞,王键.miRNA调控心肌梗死后心肌细胞凋亡的研究进展[J].心脏杂志,2019,31(2):227-231.
[25] XIAO Y, ZHAO J, TUAZON JP, et al. MicroRNA-133a and Myocardial Infarction. Cell Transplant. 2019;28(7):831-838.
[26] WEI J, FENG L, LI Z, et al. MicroRNA-21 activates hepatic stellate cells via PTEN/Akt signaling. Biomed Pharmacother. 2013;67(5):387-392.
[27] PU Y, LI C, QI X, et al. Extracellular Vesicles from NMN Preconditioned Mesenchymal Stem Cells Ameliorated Myocardial Infarction via miR-210-3p Promoted Angiogenesis. Stem Cell Rev Rep. 2023;19(4):1051-1066.
[28] 张诺琪,于国慧,王亚玲.基于TGF-β1/Smads信号通路的miRNA在心肌纤维化的研究进展[J].河北医科大学学报,2024,45(1):89-93.
[29] 肖一佳,沈祥春,李杰平,等.心肌纤维化与TGF-β-Smad信号系统[J].中国新药杂志,2016, 25(2):182-186+192.
[30] 陈昱竹,乔宇,刘娅红,等.心房颤动心肌纤维化的分子机制研究进展[J].中国循环杂志, 2024,39(12):1229-1233.
[31] WANG Q, TAO Y, XIE H, et al. MicroRNA101 inhibits renal tubular epithelialtomesenchymal transition by targeting TGFβ1 type I receptor. Int J Mol Med. 2021;47(6):119.
[32] CHOW KVC, O’LEARY C, PAXTON-HALL F, et al. Pembrolizumab-induced toxic epidermal necrolysis: case report. Oxf Med Case Reports. 2022;2022(3):omac025.
[33] ZHANG J, GUO Y, BAI Y, et al. Application of biomedical materials in the diagnosis and treatment of myocardial infarction. J Nanobiotechnology. 2023;21(1):298.
[34] WU X, REBOLL MR, KORF-KLINGEBIEL M, et al. Angiogenesis after acute myocardial infarction. Cardiovasc Res. 2021;117(5):1257-1273.
[35] FISH JE, SANTORO MM, MORTON SU, et al. miR-126 regulates angiogenic signaling and vascular integrity. Dev Cell. 2008;15(2):272-284.
[36] GOMEZ-CABRERA MC, DOMENECH E, VIÑA J. Moderate exercise is an antioxidant: upregulation of antioxidant genes by training. Free Radic Biol Med. 2008;44(2):126-131.
[37] YANG L, LI RC, XIANG B, et al. Transcriptional regulation of intermolecular Ca2+ signaling in hibernating ground squirrel cardiomyocytes: The myocardin-junctophilin axis. Proc Natl Acad Sci U S A. 2021;118(14):e2025333118.
[38] 王非多,李腾龙,唐克强.老年急性ST段抬高型心肌梗死血清高敏肌钙蛋白Ⅰ与心电图Ⅲ级缺血的相关性[J].中国老年学杂志,2019, 39(1):12-13.
[39] HU T, LIU L. Effects of MiR-214-3p Regulation of SERCA2a Expression on Contractility of Cardiomyocytes in Heart Failure Model. Cell Mol Biol (Noisy-le-grand). 2022;68(4):208-216.
[40] 刘冠楠,陈钢.运动性与病理性心脏肥大[J].沈阳体育学院学报,2014,33(2):90-96.
[41] RYSÄ J, TOKOLA H, RUSKOAHO H. Mechanical stretch induced transcriptomic profiles in cardiac myocytes. Sci Rep. 2018;8(1):4733.
[42] KESIDOU D, BEQQALI A, BAKER AH. The dual effects of miR-222 in cardiac hypertrophy: bridging pathological and physiological paradigms. Cardiovasc Res. 2024;120(3):217-219.
[43] DENG J, ZHONG Q. Advanced research on the microRNA mechanism in heart failure. Int J Cardiol. 2016;220:61-64.
[44] LIU YQ, XU YC, SHUAI ZW. Mir-142-3P regulates MAPK protein family by inhibiting 14-3-3η to enhance bone marrow mesenchymal stem cells osteogenesis. Sci Rep. 2023;13(1):22862.
[45] MURTHA LA, SCHULIGA MJ, MABOTUWANA NS, et al. The Processes and Mechanisms of Cardiac and Pulmonary Fibrosis. Front Physiol. 2017;8:777.
[46] DING WX, YIN XM. Mitophagy: mechanisms, pathophysiological roles, and analysis. Biol Chem. 2012;393(7):547-564.
[47] AZEVEDO PS, POLEGATO BF, MINICUCCI MF, et al. Cardiac Remodeling: Concepts, Clinical Impact, Pathophysiological Mechanisms and Pharmacologic Treatment. Arq Bras Cardiol. 2016; 106(1):62-69.
[48] ZHANG X, SHAO S, LI Q, et al. Roles of Autophagy, Mitophagy, and Mitochondria in Left Ventricular Remodeling after Myocardial Infarction. Rev Cardiovasc Med. 2025;26(3):28195.
[49] SCHEFFER DDL, GARCIA AA, LEE L, et al. Mitochondrial Fusion, Fission, and Mitophagy in Cardiac Diseases: Challenges and Therapeutic Opportunities. Antioxid Redox Signal. 2022; 36(13-15):844-863.
[50] AI L, DE FREITAS GERMANO J, HUANG C, et al. Enhanced Parkin-mediated mitophagy mitigates adverse left ventricular remodelling after myocardial infarction: role of PR-364. Eur Heart J. 2025;46(4):380-393.
[51] KIM J, FIESEL FC, BELMONTE KC, et al. miR-27a and miR-27b regulate autophagic clearance of damaged mitochondria by targeting PTEN-induced putative kinase 1 (PINK1). Mol Neurodegener. 2016;11(1):55.
[52] TAI Y, PU M, YUAN L, et al. miR-34a-5p regulates PINK1-mediated mitophagy via multiple modes. Life Sci. 2021;276:119415.
[53] MARKHAM BN, RAMNARINE C, KIM S, et al. miRNA family miR-29 inhibits PINK1-PRKN dependent mitophagy via ATG9A. bioRxiv [Preprint]. 2024: 2024.01.17.576122.
[54] DUAN D, FAN T, ZHANG L, et al. The Correlation Between Cardiac Oxidative Stress and Inflammatory Cytokine Response Following Myocardial Infarction. Clin Appl Thromb Hemost. 2023;29:10760296231211907.
[55] HAN A, LU Y, ZHENG Q, et al. Qiliqiangxin Attenuates Cardiac Remodeling via Inhibition of TGF-β1/Smad3 and NF-κB Signaling Pathways in a Rat Model of Myocardial Infarction. Cell Physiol Biochem. 2018;45(5):1797-1806.
[56] SONG Y, ZHANG C, ZHANG J, et al. An injectable silk sericin hydrogel promotes cardiac functional recovery after ischemic myocardial infarction. Acta Biomater. 2016;41:210-223.
[57] HE F, GUAN W. The role of miR-21 as a biomarker and therapeutic target in cardiovascular disease. Clin Chim Acta. 2025;574:120304.
[58] PALOMER X, CAPDEVILA-BUSQUETS E, BOTTERI G, et al. miR-146a targets Fos expression in human cardiac cells. Dis Model Mech. 2015;8(9):1081-1091.
[59] WANG J, LIU Y, MA C, et al. Ameliorative Impact of Liraglutide on Chronic Intermittent Hypoxia-Induced Atrial Remodeling. J Immunol Res. 2022; 2022:8181474.
[60] HU Q, WANG X, LEE J, et al. Profound bioenergetic abnormalities in peri-infarct myocardial regions. Am J Physiol Heart Circ Physiol. 2006;291(2): H648-657.
[61] OMEROVIC E, BOLLANO E, BASETTI M, et al. Bioenergetic, functional and morphological consequences of postinfarct cardiac remodeling in the rat. J Mol Cell Cardiol. 1999;31(9):1685-1695.
[62] OMEROVIC E, BOLLANO E, SOUSSI B, et al. Selective beta1-blockade attenuates post-infarct remodelling without improvement in myocardial energy metabolism and function in rats with heart failure. Eur J Heart Fail. 2003;5(6):725-732.
[63] LI Q, LIN X, YANG X, et al. NFATc4 is negatively regulated in miR-133a-mediated cardiomyocyte hypertrophic repression. Am J Physiol Heart Circ Physiol. 2010;298(5):H1340-H1347.
[64] FELICIANO RDS, MANCHINI MT, ATUM ALB, et al. Photobiomodulation therapy’s effects on cardiac fibrosis activation after experimental myocardial infarction. Lasers Surg Med. 2022;54(6):883-894.
[65] AKKAYA B, ROESLER AS, MIOZZO P, et al. Increased Mitochondrial Biogenesis and Reactive Oxygen Species Production Accompany Prolonged CD4+ T Cell Activation. J Immunol. 2018;201(11):3294-3306.
[66] BASSETT DR JR, HOWLEY ET. Limiting factors for maximum oxygen uptake and determinants of endurance performance. Med Sci Sports Exerc. 2000;32(1):70-84.
[67] GIBB AA, LAZAROPOULOS MP, ELROD JW. Myofibroblasts and Fibrosis: Mitochondrial and Metabolic Control of Cellular Differentiation. Circ Res. 2020;127(3):427-447.
[68] BIERNACKA A, DOBACZEWSKI M, FRANGOGIANNIS NG. TGF-β signaling in fibrosis. Growth Factors. 2011;29(5):196-202.
[69] GUO Y, GUPTE M, UMBARKAR P, et al. Entanglement of GSK-3β, β-catenin and TGF-β1 signaling network to regulate myocardial fibrosis. J Mol Cell Cardiol. 2017;110:109-120.
[70] 毋江波,鲍蒙蒙,方李,等.外泌体微小RNAs调控心肌线粒体稳态:运动改善心力衰竭的新视角[J].生理科学进展,2025,56(2):154-161.
[71] LIAO Z, LI D, CHEN Y, et al. Early moderate exercise benefits myocardial infarction healing via improvement of inflammation and ventricular remodelling in rats. J Cell Mol Med. 2019;23(12):8328-8342.
[72] WANG Y, TIAN MM, MI CJ, et al. Exercise protects the heart against myocardial infarction through upregulation of miR-1192. Biochem Biophys Res Commun. 2020;521(4):1061-1069.
[73] XIAO L, HE H, MA L, et al. Effects of miR-29a and miR-101a Expression on Myocardial Interstitial Collagen Generation After Aerobic Exercise in Myocardial-infarcted Rats. Arch Med Res. 2017; 48(1):27-34.
[74] MELO SF, FERNANDES T, BARAÚNA VG, et al. Expression of MicroRNA-29 and Collagen in Cardiac Muscle after Swimming Training in Myocardial-Infarcted Rats. Cell Physiol Biochem. 2014;33(3):657-669.
[75] 王旭兰,张炜,李喆,等.冠状动脉缺血再灌注对循环微粒的影响[J].中国循证心血管医学杂志,2021,13(7):879-881.
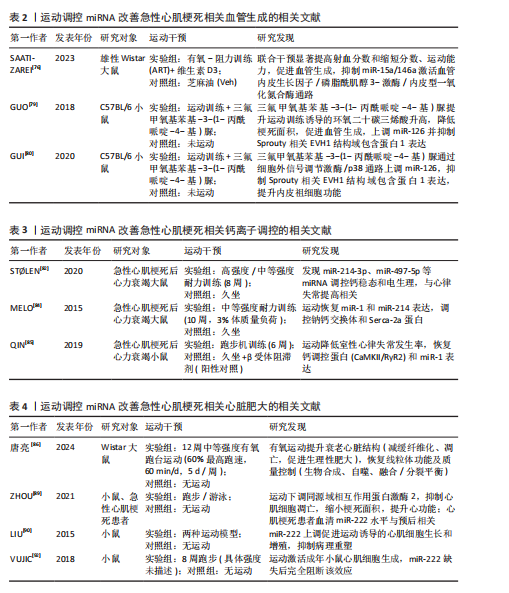
[76] SAATI-ZAREI A, DAMIRCHI A, TOUSI SMTR, et al. Myocardial angiogenesis induced by concurrent vitamin D supplementation and aerobic-resistance training is mediated by inhibiting miRNA-15a, and miRNA-146a and upregulating VEGF/PI3K/eNOS signaling pathway. Pflugers Arch. 2023;475(4): 541-555.
[77] HE S, SINGH D, YUSEFI H, et al. Stable Cavitation-Mediated Delivery of miR-126 to Endothelial Cells. Pharmaceutics. 2022;14(12):2656.
[78] ARDERIU G, PEÑA E, CIVIT-URGELL A, et al. Endothelium-Released Microvesicles Transport miR-126 That Induces Proangiogenic Reprogramming in Monocytes. Front Immunol. 2022;13:836662.
[79] GUO Y, LUO F, ZHANG X, et al. TPPU enhanced exercise-induced epoxyeicosatrienoic acid concentrations to exert cardioprotection in mice after myocardial infarction. J Cell Mol Med. 2018; 22(3):1489-1500.
[80] GUI Y, CHEN J, HU J, et al. Soluble epoxide hydrolase inhibitors improve angiogenic function of endothelial progenitor cells via ERK/p38-mediated miR-126 upregulation in myocardial infarction mice after exercise. Exp Cell Res. 2020; 397(2):112360.
[81] BERS DM, DESPA S, BOSSUYT J. Regulation of Ca2+ and Na+ in normal and failing cardiac myocytes. Ann N Y Acad Sci. 2006;1080:165-177.
[82] STØLEN TO, HØYDAL MA, AHMED MS, et al. Exercise training reveals micro-RNAs associated with improved cardiac function and electrophysiology in rats with heart failure after myocardial infarction. J Mol Cell Cardiol. 2020;148: 106-119.
[83] GONNOT F, BOULOGNE L, BRUN C, et al. SERCA2 phosphorylation at serine 663 is a key regulator of Ca2+ homeostasis in heart diseases. Nat Commun. 2023;14(1):3346.
[84] MELO SF, BARAUNA VG, NEVES VJ, et al. Exercise training restores the cardiac microRNA-1 and -214 levels regulating Ca2+ handling after myocardial infarction. BMC Cardiovasc Disord. 2015;15:166.
[85] QIN R, MURAKOSHI N, XU D, et al. Exercise training reduces ventricular arrhythmias through restoring calcium handling and sympathetic tone in myocardial infarction mice. Physiol Rep. 2019;7(4):e13972.
[86] 唐亮,王合霞,王庆博,等.有氧运动调控线粒体质量控制系统逆转衰老大鼠心脏的病理性重塑[J].中国组织工程研究,2024,28(16):2534-2541.
[87] WANG J, YANG X. The function of miRNA in cardiac hypertrophy. Cell Mol Life Sci. 2012;69(21):3561-3570.
[88] LIU X, CHENG Y, YANG J, et al. Cell-specific effects of miR-221/222 in vessels: molecular mechanism and therapeutic application. J Mol Cell Cardiol. 2012;52(1):245-255.
[89] ZHOU Q, DENG J, YAO J, et al. Exercise downregulates HIPK2 and HIPK2 inhibition protects against myocardial infarction. EBioMedicine. 2021;74:103713.
[90] LIU X, XIAO J, ZHU H, et al. miR-222 is necessary for exercise-induced cardiac growth and protects against pathological cardiac remodeling. Cell Metab. 2015;21(4):584-595.
[91] WANG Y, MENG D, SHI X, et al. Injectable hydrogel with miR-222-engineered extracellular vesicles ameliorates myocardial ischemic reperfusion injury via mechanotransduction. Cell Rep Med. 2025;6(3):101987.
[92] VUJIC A, LERCHENMÜLLER C, WU TD, et al. Exercise induces new cardiomyocyte generation in the adult mammalian heart. Nat Commun. 2018;9(1):1659.
|