中国组织工程研究 ›› 2026, Vol. 30 ›› Issue (34): 8845-8851.doi: 10.12307/2026.872

• 骨组织构建 bone tissue construction •    下一篇

糖皮质激素诱导成骨细胞线粒体损伤在激素性股骨头坏死中的作用机制

马润秋1,杨慧霞1,2,李雪儿1,2,白志刚1,3,李桂忠1,2,郝银菊1,4,马胜超1,5,姜怡邓1,2   

  1. 宁夏医科大学,1国家卫生健康委代谢性心血管疾病研究重点实验室,2基础医学院,5检验学院,宁夏回族自治区银川市  750004;3宁夏回族自治区人民医院,宁夏回族自治区银川市  750004;4宁夏医科大学总医院,宁夏回族自治区银川市  750004
  • 收稿日期:2025-09-18 修回日期:2026-02-06 出版日期:2026-12-08 发布日期:2026-04-11
  • 通讯作者: 姜怡邓,博士,教授,宁夏医科大学,国家卫生健康委代谢性心血管疾病研究重点实验室,基础医学院,宁夏回族自治区银川市 750004
  • 作者简介:马润秋,男,1997年生,宁夏回族自治区吴忠市人,回族,宁夏医科大学在读硕士,主要从事激素性股骨头坏死方面的研究。
  • 基金资助:
    国家自然科学基金地区项目(82060412),项目负责人:白志刚;国家自然科学基金区域创新发展联合基金(U21A20343),项目负责人:姜怡邓;宁夏回族自治区重点研发计划项目(2020BFH02001),项目负责人:白志刚;宁夏回族自治区重点研发计划重点项目(2022BEG02054),项目负责人:李桂忠;宁夏回族自治区重点研发计划重点项目(2022BFH02013),项目负责人:郝银菊;宁夏回族自治区重点研发计划重点项目(2023BEG02074),项目负责人:姜怡邓

Mechanism of glucocorticoid-induced mitochondrial dysfunction in osteoblasts in steroid-induced osteonecrosis of the femoral head

Ma Runqiu1, Yang Huixia1, 2, Li Xuer1, 2, Bai Zhigang1, 3, Li Guizhong1, 2, Hao Yinju1, 4, Ma Shengchao1, 5, Jiang Yideng1, 2   

  1. 1Key Laboratory of Metabolic Cardiovascular Diseases Research, National Health Commission, 2School of Basic Medicine, 5School of Laboratory Medicine, Ningxia Medical University, Yinchuan 750004, Ningxia Hui Autonomous Region, China; 3Ningxia People’s Hospital, Yinchuan 750004, Ningxia Hui Autonomous Region, China; 4General Hospital of Ningxia Medical University, Yinchuan 750004, Ningxia Hui Autonomous Region, China
  • Received:2025-09-18 Revised:2026-02-06 Online:2026-12-08 Published:2026-04-11
  • Contact: Jiang Yideng, PhD, Professor, Key Laboratory of Metabolic Cardiovascular Diseases Research, National Health Commission, Ningxia Medical University, Yinchuan 750004, Ningxia Hui Autonomous Region, China; School of Basic Medicine, Ningxia Medical University, Yinchuan 750004, Ningxia Hui Autonomous Region, China
  • About author:Ma Runqiu, MS candidate, Key Laboratory of Metabolic Cardiovascular Diseases Research, National Health Commission, Ningxia Medical University, Yinchuan 750004, Ningxia Hui Autonomous Region, China
  • Supported by:
    National Natural Science Foundation of China (Regional Program), No. 82060412 (to BZG); Regional Innovation Development Joint Fund, National Natural Science Foundation, No. U21A20343 (to JYD); Ningxia Hui Autonomous Region Key R&D Program Projects, Nos. 2020BFH02001 (to BZG), 2022BEG02054 (to LGZ), 2022BFH02013 (to HYJ), and 2023BEG02074 (to JYD) 

摘要:

文题释义:
线粒体损伤:是指线粒体在结构、功能或遗传物质上遭受破坏,导致其正常生理功能受损的现象,主要表现为线粒体膜电位异常、活性氧过量产生及呼吸链复合体功能抑制等。线粒体损伤与骨关节炎、神经退行性疾病、药物性肝损伤等疾病存在直接关联。
激素性股骨头坏死:是长期或大剂量使用糖皮质激素(如泼尼松、地塞米松等)导致的股骨头血供障碍、骨细胞死亡及骨质塌陷的一种非创伤性骨坏死疾病。由于多种原因导致的股骨头局部血运不良,从而引起骨细胞进一步缺血、坏死、骨小梁断裂、股骨头塌陷。

背景:激素性股骨头坏死的发病机制尚不清楚,成骨细胞线粒体损伤与其关系密切。
目的:探讨地塞米松对激素性股骨头坏死中成骨细胞线粒体功能的影响,并分析其对成骨细胞凋亡及自噬的调控作用。 
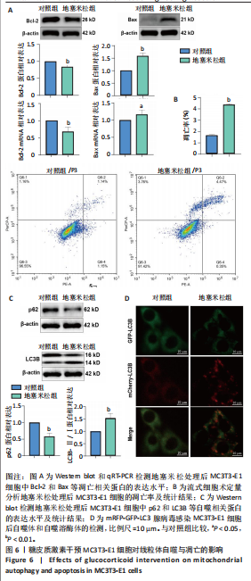
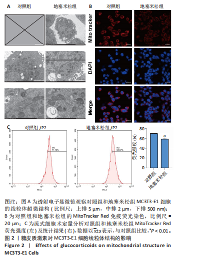
方法:将体外培养的MC3T3-E1细胞分为对照组(不处理)和地塞米松组(1 μmol/L地塞米松处理24 h)。通过茜素红染色和qRT-PCR评估成骨细胞分化能力;采用透射电镜、MitoTracker Red荧光染色及流式细胞术观察线粒体形态变化;JC-1荧光染色和ATP含量检测评估线粒体膜电位及能量代谢;MitoSOX荧光探针和流式细胞术检测线粒体超氧化物水平;同时测定细胞内总活性氧及谷胱甘肽含量以评估氧化应激状态。此外,Western blot和qRT-PCR检测凋亡相关蛋白(Bax、Bcl-2)及自噬标志物(LC3B、p62)的表达,流式细胞术分析细胞凋亡率,并通过mRFP-GFP-LC3腺病毒转染结合共聚焦显微镜观察自噬流变化。
结果与结论:①与对照组相比,地塞米松组MC3T3-E1细胞的成骨分化能力显著降低,线粒体结构异常(肿胀、嵴断裂),膜电位下降,ATP合成减少,同时线粒体超氧化物和总活性氧水平升高,谷胱甘肽消耗增加(P < 0.05)。②地塞米松组促凋亡蛋白Bax表达明显上调(P < 0.01),而抗凋亡蛋白Bcl-2表达显著下调(P < 0.01),自噬标志蛋白LC3B-Ⅱ/Ⅰ比值升高(P < 0.01)且p62水平降低(P < 0.01);塞米松处理导致细胞凋亡率显著增加(P < 0.01)。③mRFP-GFP-LC3腺病毒示踪检测发现自噬体和自噬溶酶体形成均明显增多。④结果说明,地塞米松通过诱导线粒体功能障碍和氧化应激反应,协同调控MC3T3-E1细胞凋亡与自噬过程,进而损害骨形成与修复功能,这一机制可能是激素性股骨头坏死发病的关键病理基础。 
https://orcid.org/0009-0005-3339-4215(马润秋)


中国组织工程研究杂志出版内容重点:干细胞;骨髓干细胞;造血干细胞;脂肪干细胞;肿瘤干细胞;胚胎干细胞;脐带脐血干细胞;干细胞诱导;干细胞分化;组织工程

关键词: 激素性股骨头坏死, 线粒体, 线粒体功能障碍, 地塞米松, 凋亡, 自噬

Abstract: BACKGROUND: The pathogenesis of steroid-induced osteonecrosis of the femoral head remains unclear; however, it is closely associated with mitochondrial damage in osteoblasts.
OBJECTIVE: To explore the impact of dexamethasone on mitochondrial dysfunction in osteoblasts following steroid-induced osteonecrosis of the femoral head and to analyze its regulatory roles in osteoblast apoptosis and autophagy. 
METHODS: MC3T3-E1 cells were cultured in vitro and divided into control group (no treatment) and dexamethasone group (1 μmol/L dexamethasone treatment for 24 hours). Osteoblast differentiation capacity was assessed by alizarin red staining and qRT-PCR. Mitochondrial morphology was examined using transmission electron microscopy, MitoTracker Red fluorescent staining, and flow cytometry. Mitochondrial membrane potential and energy metabolism were evaluated via JC-1 fluorescent staining and ATP content measurement. Mitochondrial superoxide levels were quantified using MitoSOX™ Red fluorescent probe combined and flow cytometry. Intracellular total reactive oxygen species and glutathione levels were simultaneously measured to evaluate oxidative stress status. Additionally, western blot and qRT-PCR assays were performed to examine Bax/Bcl-2 (apoptosis) and LC3B/p62 (autophagy) expression. Flow cytometric analysis was performed to assess apoptotic rates. Autophagic flux was assessed using mRFP-GFP-LC3 adenovirus transfection followed by confocal microscopy analysis. 
RESULTS AND CONCLUSION: (1) Compared with the control group, dexamethasone-treated MC3T3-E1 cells exhibited significantly impaired osteogenic differentiation capacity (P < 0.05), accompanied by mitochondrial structural abnormalities (including swelling and cristae disruption), decreased membrane potential, reduced glutathione synthesis, elevated mitochondrial superoxide and total reactive oxygen species levels, as well as increased glutathione depletion. (2) Western blot analysis revealed that dexamethasone treatment significantly upregulated Bax (P < 0.01) while downregulating Bcl-2 (P < 0.01), concurrently increasing the LC3B-II/I ratio (P < 0.01) and decreasing p62 levels (P < 0.01). Flow cytometry analysis further confirmed that dexamethasone treatment significantly increased the apoptotic rate (P < 0.01). (3) mRFP-GFP-LC3 adenovirus tracer detection demonstrated a marked enhancement in the formation of both autophagosomes and autolysosomes. To conclude, dexamethasone regulates the apoptosis and autophagy processes of MC3T3-E1 cells in a coordinated manner by inducing mitochondrial dysfunction and oxidative stress response, and thereby impairs bone formation and repair functions. This mechanism may be the key pathological basis for the pathogenesis of steroid-induced osteonecrosis of the femoral head.

Key words: steroid-induced osteonecrosis of the femoral head,  mitochondria, mitochondrial dysfunction, dexamethasone, apoptosis, autophagy

中图分类号: