脐血干细胞

    过表达促红细胞生成素脐带间充质干细胞抑制缺血缺氧SH-SY5Y细胞凋亡及机制
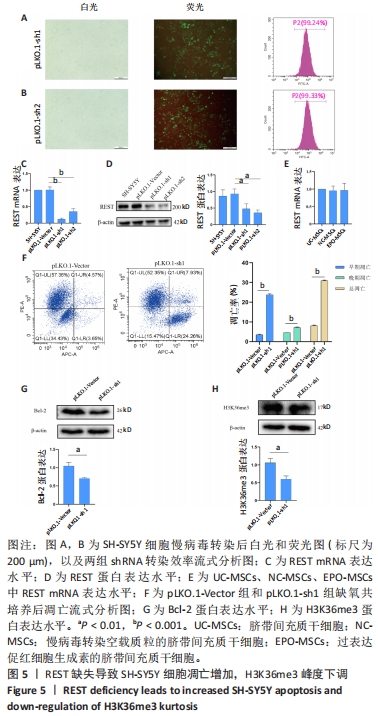
  • 图5|REST缺失导致SH-SY5Y细胞凋亡增加,H3K36me3峰度下调

    结果:为了明确EPO-MSCs通过调控REST的神经保护机制,应用慢病毒载体感染构建稳定敲低REST的SH-SY5Y细胞。经流式细胞术分析,约99.24%与99.33%的慢病毒转染的SH-SY5Y细胞为GFP阳性,转染效率高,见图5A,B。RT-qPCR分析证实REST基因在mRNA上的表达水平,pLKO.1-Vector组表达量明显高于pLKO.1-sh1组和pLKO.1-sh2组(P < 0.001),见图5C。Western blot分析证实REST基因在蛋白上的表达水平,pLKO.1-Vector组表达量明显高于pLKO.1-sh1组和pLKO.1-sh2组(P < 0.01),见图5D。而EPO-MSCs与NC-MSCs、UC-MSCs的 REST mRNA表达没有明显差异(P > 0.05),见图5E
    为了探索转录因子REST在凋亡保护中的作用,该研究将pLKO.1-Vector组和pLKO.1-sh1组细胞缺血缺氧24 h后与EPO-MSCs共培养48 h。流式细胞仪检测结果可见,pLKO.1-sh1组早期凋亡率、晚期凋亡率、总凋亡率均显著增加(P < 0.001),见图5F。Western blot分析证实Bcl-2以及H3K36me3在蛋白上的表达水平,pLKO.1-sh1组表达量明显低于pLKO.1-Vector组(P < 0.01),见图5G,H

    点击此处查看全文

  • 发布日期: 2024-01-23  浏览: 1132