Chinese Journal of Tissue Engineering Research ›› 2023, Vol. 27 ›› Issue (36): 5898-5904.doi: 10.12307/2023.734
Liang Xuezhen1, 2, Luo Di2, Li Jiacheng1, Wen Mingtao1, Zhang Jian1, Xu Bo1, 2, Li Gang1, 2
Received:2022-10-08
Accepted:2022-11-25
Online:2023-12-28
Published:2023-03-27
Contact:
Li Gang, MD, Professor, Chief physician, First Clinical Medical School, Shandong University of Traditional Chinese Medicine, Jinan 250355, Shandong Province, China; Department of Orthopedic Microsurgery, Affiliated Hospital of Shandong University of Traditional Chinese Medicine, Jinan 250014, Shandong Province, China
Xu Bo, MD, Associate professor, Associate chief physician, First Clinical Medical School, Shandong University of Traditional Chinese Medicine, Jinan 250355, Shandong Province, China; Department of Orthopedic Microsurgery, Affiliated Hospital of Shandong University of Traditional Chinese Medicine, Jinan 250014, Shandong Province, China
About author:Liang Xuezhen, MD, Associate professor, First Clinical Medical School, Shandong University of Traditional Chinese Medicine, Jinan 250355, Shandong Province, China; Department of Orthopedic Microsurgery, Affiliated Hospital of Shandong University of Traditional Chinese Medicine, Jinan 250014, Shandong Province, China
Supported by:CLC Number:
Liang Xuezhen, Luo Di, Li Jiacheng, Wen Mingtao, Zhang Jian, Xu Bo, Li Gang. PTGS2 and STAT3 in steroid-induced osteonecrosis of the femoral head: ferroptosis-related potential diagnostic biomarkers[J]. Chinese Journal of Tissue Engineering Research, 2023, 27(36): 5898-5904.
Add to citation manager EndNote|Reference Manager|ProCite|BibTeX|RefWorks
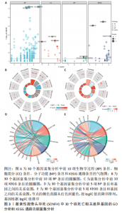
2.2 SONFH中铁死亡相关差异基因的GO和KEGG富集分析 通过“clusterProfiler”R包对上述30个SONFH中铁死亡相关差异基因进行GO和KEGG富集分析,如图3所示,结果显示608个生物学过程条目、19个细胞组分条目、18个分子功能条目和45个KEGG条目被显著富集。其中生物学过程条目主要涉及对氧化应激的反应、细胞对外部刺激的反应、对营养水平的反应、细胞对营养水平的反应、细胞对细胞外刺激的反应、对金属离子的反应、细胞对机械的反应刺激、细胞对氧化应激的反应、对饥饿的反应、对机械刺激的反应等,如图3A,B,D所示;细胞组分条目涵盖次级溶酶体、动物细胞膜筏微区处的内陷小窝、黑素体、色素颗粒和质膜筏等,如图3A所示;分子功能条目主要包括产生超氧化物的NADPH氧化酶活性,氧化还原酶活性,作用于NAD(P)H,氧作为受体,氧化还原酶活性,作用于单个供体并结合分子氧,结合两个氧原子,氧化还原酶活性,作用于具有分子氧和中性氨基酸跨膜转运蛋白活性的单一供体等,如图3A所示;KEGG通路主要富集于缺氧诱导因子1信号通路、铁死亡、利什曼病、卡波西肉瘤相关疱疹病毒感染、癌症中枢碳代谢等,如图3A,C,D所示。"
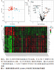
2.4 PPI网络及关键模块和Hub基因筛选 通过STRING数据库检索上述30个SONFH中铁死亡相关差异基因之间的潜在互作关系,结果显示,这些基因在生物系统中具有一定的相互作用关系,如图5A所示。通过MCODE插件识别出2个重要的基因簇模块,模块1是由9个节点和20个边组成的,包含8个上调和1个下调的差异基因,聚类得分最高(得分:5.000),聚类2是由3个节点和3个边组成的,均为上调的差异基因(得分:3.000 ),如图5B,C所示。通过CytoHubba插件的MCC,MNC,DMNC,Degree D和EPC算法计算的最高前10个基因,进行交叉映射,最终确定了7个重叠的Hub基因(CYBB,TLR4,STAT3,PTGS2,MAPK3,HMOX1和MAP3K5),如图5D和表2所示。"
2.5 SONFH中铁死亡相关Hub基因的ROC曲线 通过“pROC”和“ggplot2”R包分析、绘制上述7个SONFH中铁死亡相关Hub基因的ROC曲线,结果如图6所示。与非SONFH样本相比,这7个铁死亡相关的Hub基因在SONFH样本中具有更高的诊断价值(AUC=0.940,CI=0.855-1.000)。其中,MAP3K5在SONFH样本中的诊断价值最高(AUC:0.893),其他基因在SONFH样本的诊断价值如下:PTGS2(AUC:0.860),STAT3(AUC:0.860),TLR4(AUC:0.817),MAPK3(AUC:0.813),HMOX1(AUC:0.803)和CYBB (AUC:0.773)。总体而言,上述7个Hub基因在SONFH中具有良好的诊断性能,有望成为SONFH铁死亡相关的潜在生物标志物。"
2.6 GSE74089数据集Hub基因的交叉验证 为了验证GSE123568数据集的可靠性、增加Hub基因的局部特异性和识别贯穿于SONFH的疾病发生发展全过程的潜在生物标志物,通过软骨来源的GSE74089数据集进行上述7个SONFH中铁死亡相关的Hub基因的表达水平验证,结果显示,与血清结果相似,SONFH髋关节软骨标本中 PTGS2和STAT3的表达水平相对于正常样本显著升高,与GSE123568数据集血清样本的表达一致;MAP3K5和MAPK3的表达水平相对于正常样本显著降低,但与GSE123568数据集表达相反;而CYBB、HMOX1和TLR4则在GSE74089数据集中表达没有统计学差异,如图7所示。"
| [1] HAUZEUR JP, MALAISE M, DE MAERTELAER V. A prospective cohort study of the clinical presentation of non-traumatic osteonecrosis of the femoral head: spine and knee symptoms as clinical presentation of hip osteonecrosis. Int Orthop. 2016;40(7):1347-1351. [2] ZHANG QY, LI ZR, GAO FQ, et al. Pericollapse Stage of Osteonecrosis of the Femoral Head: A Last Chance for Joint Preservation. Chin Med J (Engl). 2018; 131(21):2589-2598. [3] MONT MA, ZYWIEL MG, MARKER DR, et al. The natural history of untreated asymptomatic osteonecrosis of the femoral head: a systematic literature review. J Bone Joint Surg Am. 2010;92(12):2165-2170. [4] 傅维民,刘保一,王本杰,等.激素性股骨头坏死的保髋治疗策略及疗效[J].中华骨科杂志,2019,39(23):1424-1431. [5] LIANG XZ, LUO D, CHEN YR, et al. Identification of potential autophagy-related genes in steroid-induced osteonecrosis of the femoral head via bioinformatics analysis and experimental verification. J Orthop Surg Res. 2022;17(1):86. [6] COOPER C, STEINBUCH M, STEVENSON R, et al. The epidemiology of osteonecrosis: findings from the GPRD and THIN databases in the UK. Osteoporos Int. 2010;21(4):569-577. [7] HADIAN K, STOCKWELL BR. SnapShot: Ferroptosis. Cell. 2020;181(5):1188-1188.e1. [8] CHEN K, LIU Y, HE J, et al. Steroid-induced osteonecrosis of the femoral head reveals enhanced reactive oxygen species and hyperactive osteoclasts. Int J Biol Sci. 2020;16(11):1888-1900. [9] LU J, YANG J, ZHENG Y, et al. Extracellular vesicles from endothelial progenitor cells prevent steroid-induced osteoporosis by suppressing the ferroptotic pathway in mouse osteoblasts based on bioinformatics evidence. Sci Rep. 2019; 9(1):16130. [10] 章喻,王利波,戴薇薇.糖皮质激素与铁死亡[J].生理科学进展,2022,53(1): 76-81. [11] LI T, ZHANG Y, WANG R, et al. Discovery and validation an eight-biomarker serum gene signature for the diagnosis of steroid-induced osteonecrosis of the femoral head. Bone. 2019;122:199-208. [12] ZHOU N, BAO J. FerrDb: a manually curated resource for regulators and markers of ferroptosis and ferroptosis-disease associations. Database (Oxford). 2020;2020:baaa021. [13] ASHBURNER M, BALL CA, BLAKE JA, et al. Gene ontology: tool for the unification of biology. The Gene Ontology Consortium. Nat Genet. 2000;25(1):25-29. [14] KANEHISA M, GOTO S. KEGG: kyoto encyclopedia of genes and genomes. Nucleic Acids Res. 2000;28(1):27-30. [15] SZKLARCZYK D, GABLE AL, NASTOU KC, et al.The STRING database in 2021: customizable protein–protein networks, and functional characterization of user-uploaded gene/measurement sets. Nucleic Acids Res. 2021;49(D1):D605-D612 [16] BADER GD, HOGUE CW. An automated method for finding molecular complexes in large protein interaction networks. BMC Bioinformatics. 2003;4:2. [17] XUE J, CHEN L, CHENG H, et al. The Identification and Validation of Hub Genes Associated with Acute Myocardial Infarction Using Weighted Gene Co-Expression Network Analysis. J Cardiovasc Dev Dis. J 2022;9(1):30. [18] ZHAO D W, YU M, HU K, et al. Prevalence of Nontraumatic Osteonecrosis of the Femoral Head and its Associated Risk Factors in the Chinese Population: Results from a Nationally Representative Survey. Chin Med J (Engl). 2015;128(21):2843-2850. [19] MURAKAMI J, ISHII M, SUEHIRO F, et al. Vascular endothelial growth factor-C induces osteogenic differentiation of human mesenchymal stem cells through the ERK and RUNX2 pathway. Biochem Biophys Res Commun. 2017;484(3):710-718. [20] RUDMAN HA, BIRRELL F, PEARCE MS, et al. Obesity, bone density relative to body weight and prevalent vertebral fracture at age 62 years: the Newcastle thousand families study. Osteoporos Int. 2019;30(4):829-836. [21] 陈彦同, 周明旺, 李盛华, 等.基于“髓病理论”的非创伤性股骨头坏死发病机理探析[J].时珍国医国药,2020,31(7):1684-1686. [22] HUANG Z, WANG Q, ZHANG T, et al. Hyper-activated platelet lysates prevent glucocorticoid-associated femoral head necrosis by regulating autophagy. Biomed Pharmacother. 2021;139:111711. [23] PETEK D, HANNOUCHE D, SUVA D. Osteonecrosis of the femoral head: pathophysiology and current concepts of treatment. EFORT Open Rev. 2019;4(3): 85-97. [24] LIU GB, LI R, LU Q, et al. Three-dimensional distribution of cystic lesions in osteonecrosis of the femoral head. J Orthop Translat. 2020;22:109-115. [25] YOUM YS, LEE SY, LEE SH. Apoptosis in the osteonecrosis of the femoral head. Clin Orthop Surg. 2010;2(4):250-255. [26] DIXON SJ, LEMBERG KM, LAMPRECHT MR, et al. Ferroptosis: an iron-dependent form of nonapoptotic cell death. Cell. 2012;149(5):1060-1072. [27] ZHENG J, CONRAD M. The Metabolic Underpinnings of Ferroptosis. Cell Metab. 2020;32(6):920-937. [28] ZHENG H, JIANG J, XU S, et al. Nanoparticle-induced ferroptosis: detection methods, mechanisms and applications. Nanoscale. 2021;13(4):2266-2285. [29] OKAZAKI S, NAGOYA S, MATSUMOTO H, et al. TLR4 stimulation and corticosteroid interactively induce osteonecrosis of the femoral head in rat. J Orthop Res. 2016; 34(2):342-345. [30] ZHU D, YU H, LIU P, et al. Calycosin modulates inflammation via suppressing TLR4/NF-κB pathway and promotes bone formation to ameliorate glucocorticoid-induced osteonecrosis of the femoral head in rat. Phytother Res. 2021. doi: 10.1002/ptr.7028. [31] KUBO Y, DRESCHER W, FRAGOULIS A, et al. Adverse Effects of Oxidative Stress on Bone and Vasculature in Corticosteroid-Associated Osteonecrosis: Potential Role of Nuclear Factor Erythroid 2-Related Factor 2 in Cytoprotection. Antioxid Redox Signal. 2021;35(5):357-376. [32] FAN ZQ, BAI SC, XU Q, et al. Oxidative Stress Induced Osteocyte Apoptosis in Steroid-Induced Femoral Head Necrosis. Orthop Surg. 2021;13(7):2145-2152. [33] SHI W, ZHANG X, XU C, et al. Identification of Hub Genes and Pathways Associated with Oxidative Stress of Cartilage in Osteonecrosis of Femoral Head Using Bioinformatics Analysis. Cartilage. 2022;13(1):19476035221074000. [34] LIU S, DU J, LI D, et al. Oxidative stress induced pyroptosis leads to osteogenic dysfunction of MG63 cells. J Mol Histol. 2020;51(3):221-232. [35] WU Y, WANG J, ZHAO T, et al. Di-(2-ethylhexyl) phthalate exposure leads to ferroptosis via the HIF-1α/HO-1 signaling pathway in mouse testes. J Hazard Mater. 2022;426:127807. [36] STAINES BOONE AT, ALCÁNTARA-MONTIEL JC, SÁNCHEZ-SÁNCHEZ LM, et al. Zoledronate as effective treatment for minimal trauma fractures in a child with STAT3 deficiency and osteonecrosis of the hip. Pediatr Blood Cancer. 2016; 63(11):2054-2057. [37] WU Y, FANG L, GAO Y, et al. lncRNA FGD5-AS1 Regulates Bone Marrow Stem Cell Proliferation and Apoptosis by Affecting miR-296-5p/STAT3 Axis in Steroid-Induced Osteonecrosis of the Femoral Head. J Healthc Eng. 2022;2022:9364467. [38] JIANG HT, RAN CC, LIAO YP, et al. IGF-1 reverses the osteogenic inhibitory effect of dexamethasone on BMP9-induced osteogenic differentiation in mouse embryonic fibroblasts via PI3K/AKT/COX-2 pathway. J Steroid Biochem Mol Biol. 2019;191:105363. |
| [1] | Nong Fuxiang, Jiang Zhixiong, Li Yinghao, Xu Wencong, Shi Zhilan, Luo Hui, Zhang Qinglang, Zhong Shuang, Tang Meiwen. Bone cement augmented proximal femoral nail antirotation for type A3.3 intertrochanteric femoral fracturalysis [J]. Chinese Journal of Tissue Engineering Research, 2023, 27(在线): 1-10. |
| [2] | Fang Xingyan, Tian Zhenli, Zhao Zheyi, Wen Ping, Xie Tingting. Effects of sodium arsenite on human umbilical vein endothelial cell injury and sphingosine kinases 1/sphingosine 1-phosphate signaling axis [J]. Chinese Journal of Tissue Engineering Research, 2023, 27(在线): 1-7. |
| [3] | He Xi, Wan Yu, Tang Yuting, Yang Anning, Wu Kai, Jiao Yun, Bai Zhigang, Jiang Yideng, Shen Jiangyong. Erastin inhibits proliferation of hypertrophic scar fibroblasts [J]. Chinese Journal of Tissue Engineering Research, 2023, 27(在线): 1-. |
| [4] | Guo Shuhui, Yang Ye, Jiang Yangyang, Xu Jianwen. Screening and validation of neurogenic bladder miRNA-mRNA regulatory network [J]. Chinese Journal of Tissue Engineering Research, 2023, 27(在线): 1-8. |
| [5] | Dang Yi, Du Chengyan, Yao Honglin, Yuan Nenghua, Cao Jin, Xiong Shan, Zhang Dingmei, Wang Xin. Hormonal osteonecrosis and oxidative stress [J]. Chinese Journal of Tissue Engineering Research, 2023, 27(9): 1469-1476. |
| [6] | Nie Chenchen, Su Kaiqi, Gao Jing, Fan Yongfu, Ruan Xiaodi, Yuan Jie, Duan Zhaoyuan, Feng Xiaodong. The regulatory role of circular RNAs in cerebral ischemia-reperfusion injury [J]. Chinese Journal of Tissue Engineering Research, 2023, 27(8): 1286-1291. |
| [7] | Liang Jiaqi, Liu Hengxu, Yang Jinxin, Yang Yi, Deng Xuhui, Tan Mingjian, Luo Jiong. Health benefit relationship between exercise and intestinal bacteria [J]. Chinese Journal of Tissue Engineering Research, 2023, 27(8): 1292-1299. |
| [8] | Ruan Ling, Wang Guanghua, Wu Rongping, Jin Zhan, Lyu Zhenqing, Zhang Nan, Li Shoubang. Correlation between exercise intensity and lipid metabolism disorder and oxidative stress in a high-diet rat model [J]. Chinese Journal of Tissue Engineering Research, 2023, 27(8): 1149-1155. |
| [9] | Tian Qinyu, Tian Xinggui, Tian Zhuang, Sui Xiang, Liu Shuyun, Lu Xiaobo, Guo Quanyi. Protection of manganese oxide nanoparticles for bone marrow mesenchymal stem cell spreading against oxidative stress [J]. Chinese Journal of Tissue Engineering Research, 2023, 27(6): 821-826. |
| [10] | Li Zhichao, Tan Guoqing, Su Hui, Xu Zhanwang, Xue Haipeng. Regulatory role of non-coding RNAs as potential therapeutic targets in spinal cord injury [J]. Chinese Journal of Tissue Engineering Research, 2023, 27(5): 758-764. |
| [11] | Yuan Changshen, Guan Yanbing, Li Zhe, Rong Weiming, Liao Shuning, Chen Lewei, Mei Qijie, Duan Kan. Screening and verification of key genes of necroptosis in osteoarthritis [J]. Chinese Journal of Tissue Engineering Research, 2023, 27(5): 695-700. |
| [12] | Xiong Zhilin, Sun Hong, Liu Miao, Zhuang Yong. Roles of ferroptosis in intervertebral disc degeneration and osteoarthritis [J]. Chinese Journal of Tissue Engineering Research, 2023, 27(36): 5884-5890. |
| [13] | He Xi, Wan Yu, Tang Yuting, Yang Anning, Wu Kai, Jiao Yun, Bai Zhigang, Jiang Yideng, Shen Jiangyong. Erastin inhibits proliferation of hypertrophic scar fibroblasts [J]. Chinese Journal of Tissue Engineering Research, 2023, 27(32): 5120-5125. |
| [14] | He Qi, Pan Zhaofeng, Chen Baihao, Yang Junzheng, Li Shaocong, Zeng Jiaxu, Zhou Chi, Wang Haibin. Establishment of chondrocyte model of iron overload and the mechanism of injury [J]. Chinese Journal of Tissue Engineering Research, 2023, 27(32): 5126-5132. |
| [15] | Dong Jiaan, Liu Ruyin, Yue Zongjin, Xu Xiangyang, Wang Zhengzhen. Huangqi Guizhi Wuwu Decoction attenuates mitochondrial damage and oxidative stress in intervertebral disc endplate chondrocytes [J]. Chinese Journal of Tissue Engineering Research, 2023, 27(32): 5137-5143. |
| Viewed | ||||||
|
Full text |
|
|||||
|
Abstract |
|
|||||