Chinese Journal of Tissue Engineering Research ›› 2026, Vol. 30 ›› Issue (28): 7267-7279.doi: 10.12307/2026.788

Previous Articles     Next Articles

Molecular mechanisms of Toddalia asiatica against rheumatoid arthritis: bioinformatics and molecular dynamics simulation

Deng Qian1, Peng Zining1, Meng Fanyu1, Huang Yuanbo1, Liu Nian1, Yan Weitian2, Li Zhaofu1, Peng Jiangyun2   

  1. 1The First Clinical Medical College of Yunnan University of Chinese Medicine, Kunming 650500, Yunnan Province, China; 2Yunnan Provincial Hospital of Traditional Chinese Medicine/The First Affiliated Hospital of Yunnan University of Chinese Medicine, Kunming 650021, Yunnan Province, China
  • Received:2025-09-20 Revised:2025-11-15 Online:2026-10-08 Published:2026-02-09
  • Contact: Peng Jiangyun, MS, Chief physician, Doctoral supervisor, Yunnan Provincial Hospital of Traditional Chinese Medicine/The First Affiliated Hospital of Yunnan University of Chinese Medicine, Kunming 650021, Yunnan Province, China
  • About author:Deng Qian, MD, The First Clinical Medical College of Yunnan University of Chinese Medicine, Kunming 650500, Yunnan Province, China Peng Zining, MD, The First Clinical Medical College of Yunnan University of Chinese Medicine, Kunming 650500, Yunnan Province, China Deng Qian and Peng Zining contributed equally to this paper.
  • Supported by:
    National Natural Science Foundation of China, No. 81960863 (to PJY); Yunnan Provincial Clinical Medical Research Center for Traditional Chinese Medicine (Rheumatism), No. 202405AJ310004 (to PJY); Key Research and Development Program (Social Development Special Project) of Yunnan Provincial Department of Science and Technology, No. 202403AC100019 (to PJY); Special Project for Selection of High-level Scientific and Technological Talents and Innovation Teams in Yunnan Province, No. 202305AS350007 (to LZF)

Abstract: BACKGROUND: The therapeutic potential of Toddalia asiatica in rheumatoid arthritis has garnered increasing attention, yet its mechanisms remain incompletely elucidated.
OBJECTIVE: To investigate the underlying mechanisms of Toddalia asiatica in treating rheumatoid arthritis using bioinformatics combined with molecular dynamics simulation.
METHODS: Active ingredients of Toddalia asiatica and their targets were retrieved. Drug targets were intersected with rheumatoid arthritis-related targets, followed by enrichment analysis of the overlapping genes. Molecular docking and molecular dynamics simulations were employed to validate the binding mechanisms between core active ingredients of Toddalia asiatica and key overlapping genes.
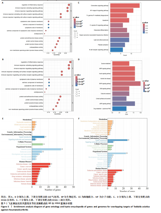
RESULTS AND CONCLUSION: Twenty-two core active ingredients of Toddalia asiatica and their key targets for rheumatoid arthritis treatment were identified through literature screening. Enrichment analysis revealed that Toddalia asiatica likely mediates therapeutic effects by regulating disease-associated signaling pathways (including cancer, infectious diseases, metabolic disorders, and cardiovascular pathways) and biological processes related to metabolism, immunity, and inflammation. Additionally, the main components dihydrochelerythrine and 8-methoxychelerythrine specifically target phospholipase C gamma-2 (PLCG2) and mitogen-activated protein kinase 8 proteins, respectively, indicating that Toddalia asiatica may exert anti-rheumatoid arthritis effects through multi-pathway synergy.

Key words: Toddalia asiatica, rheumatoid arthritis, network pharmacology, molecular dynamics simulation, PLCG2

CLC Number: