中国组织工程研究 ›› 2026, Vol. 30 ›› Issue (34): 9008-9016.doi: 10.12307/2026.857
• 组织构建综述 tissue construction review • 上一篇 下一篇
李 瀛1,王全玉1,冯崇义2,常 顺1,杨春爱3
收稿日期:2025-10-29
修回日期:2026-01-17
出版日期:2026-12-08
发布日期:2026-04-14
通讯作者:
常顺,博士,副主任医师,云南省第一人民医院/昆明理工大学附属医院神经外科,云南省昆明市 650032
并列通讯作者:杨春爱,硕士,副主任医师,云南大学附属医院,云南省昆明市 650021
作者简介:第一作者:李瀛,男,1972年生,副主任医师,主要从事神经系统功能障碍的中西医结合诊治研究。
基金资助:
Received:2025-10-29
Revised:2026-01-17
Online:2026-12-08
Published:2026-04-14
Contact:
Chang Shun, PhD, Associate chief physician, Affiliated Hospital of Yunnan University, Kunming 650021, Yunnan Province, China
About author:Li Ying, Associate chief physician, The First People’s Hospital of Yunnan Province/Affiliated Hospital of Kunming University of Science and Technology, Kunming 650032, Yunnan Province, China
Supported by:摘要:
文题释义:
类器官:由干细胞在体外基质胶的3D环境培养形成的、具有自我更新和自我组织能力的细胞簇,能模拟体内器官的结构和功能。常见的细胞来源包括多能干细胞和成体干细胞。目前,科学家已成功培育出脑、肠、胃、肝、心、肺、肾、视网膜等多种类器官,主要应用于疾病建模、药物筛选与毒性测试、再生医学、发育生物学研究、个性化医疗等方面。
脑卒中:是一种由于脑血管突然破裂或因血管阻塞导致血液不能流入大脑,进而引起脑组织损伤的急性脑血管疾病。脑卒中类型主要分为缺血性脑卒中和出血性脑卒中,其中缺血性脑卒中占所有脑卒中的75%。缺血性脑卒中以溶栓、神经保护剂和抗血小板药物应用等治疗手段为主,出血性脑卒中的治疗以止血、降压为主。
背景:脑类器官技术构建及在缺血性脑卒中的应用是近年新型的研究热点。啮齿动物的大脑解剖结构和功能组织与人类大脑存在明显差异,决定了它们不能完全模仿人类大脑的生理、病理和解剖特征。同时,在临床上获取患者脑组织样本存在伦理问题,因此脑类器官在缺血性脑卒中研究中的重要意义在于可替代临床脑组织和动物模型构建更贴合人脑组织的体外研究模型,在疾病机制建模和药物开发中具有重要价值。
目的:对现阶段脑类器官的区域特异性研究进行综述总结,为脑类器官在缺血性脑卒中建模和药物开发中的应用提供新的技术手段和研究策略。
方法:通过中国知网和PubMed数据库进行有关类器官及缺血性脑卒中的文献检索,检索时限为各数据库建库至2025年5月,中文检索词为“缺血性脑卒中、脑卒中、类器官、缺血再灌注损伤、糖氧剥夺/复氧、前脑类器官、海马类器官、丘脑类器官、中脑类器官”,英文检索词为“ischemic stroke,stroke,organoids,oxygen-glucose deprivation/reoxygenation,middle cerebral artery occlusion,forebrain organoids,hippocampal organoids,thalamic organoids,midbrain organoids”。所有检索文献为研究原著和相关综述,最终共筛选98篇文献进行分析总结。
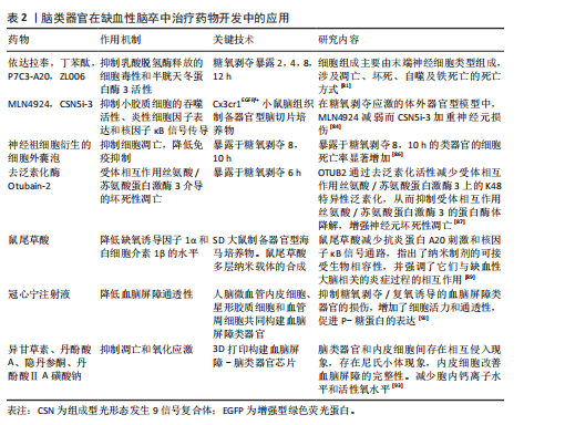
结果与结论:①背侧前脑类器官模拟皮质神经上皮,分化成星形胶质细胞、兴奋性神经元和少突胶质细胞等神经细胞,腹侧前脑类器官模仿神经节隆起,发育为基底神经节和纹状体,表现出广泛的神经元迁移并保持γ-氨基丁酸能特性;②人诱导多能干细胞产生的海马类器官移植可与小鼠海马体神经回路功能整合,接受兴奋性输入,形成具有突触连接的神经元网格;③丘脑/下丘脑类器官模拟人类下丘脑弓状核的发育、细胞多样性并探究多巴胺能神经元特异性;④中脑类器官广泛应用于帕金森病的建模、基因编辑和药物开发的研究中;⑤糖氧剥夺可诱导脑类器官体外模拟缺血性脑卒中,进而通过凋亡、坏死性凋亡、自噬和铁死亡等死亡途径参与神经损伤;糖氧剥夺处理后的脑类器官基因表达谱发生显著变化;应用鼠尾草酸等神经保护药物或在大脑中动脉闭塞大鼠体内移植脑类器官可改善大鼠的神经功能损伤,减少梗死体积,在移植再生医学领域发挥重要作用。
https://orcid.org/0009-0006-2398-0189(李瀛)
中国组织工程研究杂志出版内容重点:干细胞;骨髓干细胞;造血干细胞;脂肪干细胞;肿瘤干细胞;胚胎干细胞;脐带脐血干细胞;干细胞诱导;干细胞分化;组织工程
中图分类号:
李 瀛, 王全玉, 冯崇义, 常 顺, 杨春爱. 脑类器官区域特异性在缺血性脑卒中建模和药物开发中的应用[J]. 中国组织工程研究, 2026, 30(34): 9008-9016.





| [1] FEIGIN VL, BRAININ M, NORRVING B, et al. World Stroke Organization (WSO): Global Stroke Fact Sheet 2022. Int J Stroke. 2022;17(1):18-29. [2] PU L, WANG L, ZHANG R, et al. Projected Global Trends in Ischemic Stroke Incidence, Deaths and Disability-Adjusted Life Years From 2020 to 2030. Stroke. 2023;54(5):1330-1339. [3] CHAMORRO Á, DIRNAGL U, URRA X, et al. Neuroprotection in acute stroke: targeting excitotoxicity, oxidative and nitrosative stress, and inflammation. Lancet Neurol. 2016;15(8):869-881. [4] COOK DJ, TYMIANSKI M. Nonhuman primate models of stroke for translational neuroprotection research. Neurotherapeutics. 2012;9(2):371-379. [5] SOMMER CJ. Ischemic stroke: experimental models and reality. Acta Neuropathologica. 2017; 133(2):245-261. [6] GRENIER K, KAO J, DIAMANDIS P. Three-dimensional modeling of human neurodegeneration: brain organoids coming of age. Mol Psychiatry. 2020;25(2):254-274. [7] STILES J, JERNIGAN TL. The basics of brain development. Neuropsychol Rev. 2010;20(4):327-348. [8] MARTINEZ-FERRE A, MARTINEZ S. Molecular regionalization of the diencephalon. Front Neurosci. 2012;6:73. [9] GUY B, ZHANG JS, DUNCAN LH, et al. Human neural organoids: Models for developmental neurobiology and disease. Dev Biol. 2021;478:102-121. [10] KWAK T, PARK SH, LEE S, et al. Guidelines for Manufacturing and Application of Organoids: Brain. Int J Stem Cells. 2024;17(2):158-181. [11] WANG Z, WANG SN, XU TY, et al. Cerebral organoids transplantation improves neurological motor function in rat brain injury. CNS Neurosci Ther. 2020;26(7):682-697. [12] ARLOTTA P. Organoids required! A new path to understanding human brain development and disease. Nat Methods. 2018;15(1):27-29. [13] LUO C, LANCASTER MA, CASTANON R, et al. Cerebral Organoids RecapitulaeEpigenomic Signatures of the Human Fetal Brain. Cell Rep. 2016;17(12):3369-3384. [14] LANCASTER ML, RENNER M, MARTIN CAM, et al. Cerebral organoids model human brain development and microcephaly. Nature. 2013; 501(7467):373-379. [15] DEZONNE RS, SARTORE RC, NASCIMENTO JM, et al. Derivation of Functional Human Astrocytes from Cerebral Organoids. Sci Rep. 2017;7(1-4): 45091. [16] SCHUKKING M, MIRANDA HC,TRUJILLO CA, et al. Direct Generation of Human Cortical Organoids from Primary Cells. Stem Cells Dev. 2018;27(22): 1549-1556. [17] CAKIR B, XIANG YF, TANAKA Y, et al. Engineering of human brain organoids with a functional vascular-like system. Nat Methods. 2019;16(11):1169-1175. [18] SHI YC, SUN L, WANG MD, et al. Vascularized human cortical organoids (vOrganoids) model cortical development in vivo. PLoS Biol. 2020; 18(5):e3000705. [19] KOOK MG, LEE SE, SHIN N, et al. Generation of Cortical Brain Organoid with Vascularization by Assemblingwith Vascular Spheroid. Int J Stem Cells. 2022;15(1):85-94. [20] SCHAFER ST, MANSOUR AA, SCHLACHETZKI JCM, et al. An in vivo neuroimmune organoid model to study human microglia phenotypes. Cell. 2023; 186(10):2111-2126.e20. [21] PARK SH, SUN W. Toxicity assessment using neural organoids: innovative approaches and challenges. Toxicol Res. 2025;41(2):91-103. [22] QIAN XY, SONG HJ, MING GL. Brain organoids: advances, applications and challenges. Development. 2019;146(8):dev166074. [23] SASAI Y. Next-generation regenerative medicine: organogenesis from stem cells in 3D culture. Cell Stem Cell. 2013;12(5):520-530. [24] EIRAKU M, WATANABE K, MATSUO-TAKASAKI M, et al. Self-organized formation of polarized cortical tissues from ESCs and its active manipulation by extrinsic signals. Cell Stem Cell. 2008;3(5):519-532. [25] SMITS LM, SCHWAMBORN JC. Midbrain Organoids: A New Tool to Investigate Parkinson’s Disease. Front Cell Dev Biol. 2020;8:359. [26] MULDER LA, DEPLA JA, SRIDHAR A, et al. A beginner’s guide on the use of brain organoids for neuroscientists: a systematic review. Stem Cell Res Ther. 2023;14(1):87. [27] PAŞCA AM, SLOAN SA, CLARKE LE, et al. Functional cortical neurons and astrocytes from human pluripotent stem cells in 3D culture. Nat Methods. 2015;12(7):671-678. [28] MADHAVAN M, NEVIN ZS, SHICK HE, et al. Induction of myelinating oligodendrocytes in human cortical spheroids. Nat Methods. 2018; 15(9):700-706. [29] SLOAN SA, DARMANIS S, HUBER N, et al. Human Astrocyte Maturation Captured in 3D Cerebral Cortical Spheroids Derived from Pluripotent Stem Cells. Neuron. 2017;95(4):779-790.e6. [30] MARTON RM, MIURA Y, SLOAN SA, et al. Differentiation and maturation of oligodendrocytes in human three-dimensional neural cultures. Nat Neurosci. 2019;22(3):484-491. [31] MEDINA-CANO D, CORRIGAN EK, GLENN RA, et al. Rapid and robust directed differentiation of mouse epiblast stem cells into definitive endoderm and forebrain organoids. Development. 2022;149(20): dev200561. [32] NISHIMURA H, LI Y. Human pluripotent stem cell-derived models of the hippocampus. Int J Biochem Cell Biol. 2024;177:106695. [33] MORENO-JIMÉNEZ EP, FLOR-GARCÍA M, TERREROS-RONCAL J, et al. Adult hippocampal neurogenesis is abundant in neurologically healthy subjects and drops sharply in patients with Alzheimer’s disease. Nat Med. 2019;25(4):554-560. [34] BIDERMAN N, BAKKOUR A, SHOHAMY D. What Are Memories For? The Hippocampus Bridges Past Experience with Future Decisions. Trends Cogn Sci. 2020;24(7):542-556. [35] WU Y, CHENG J, QI J, et al. Three-dimensional liquid metal-based neuro-interfaces for human hippocampal organoids. Nat Commun. 2024;15(1):4047. [36] YU DX, DI GIORGIO FP, YAO J, et al. Modeling hippocampal neurogenesis using human pluripotent stem cells. Stem Cell Reports. 2014; 2(3):295-310. [37] SARKAR A, MEI A, PAQUOLA ACM, et al. Efficient Generation of CA3 Neurons from Human Pluripotent Stem Cells Enables Modeling of Hippocampal Connectivity In Vitro. Cell Stem Cell. 2018;22(5):684-697.e9. [38] SAKAGUCHI H, KADOSHIMA T, SOEN M, et al. Generation of functional hippocampal neurons from self-organizing human embryonic stem cell-derived dorsomedial telencephalic tissue. Nat Commun. 2015;6:8896. [39] POMESHCHIK Y, KLEMENTIEVA O, GIL J, et al. Human iPSC-Derived Hippocampal Spheroids: An Innovative Tool for Stratifying Alzheimer Disease Patient-Specific Cellular Phenotypes and Developing Therapies. Stem Cell Reports. 2020;15(1):256-273. [40] CIARPELLA F, ZAMFIR RG, CAMPANELLI A, et al. Murine cerebral organoids develop network of functional neurons and hippocampal brain region identity. iScience. 2021;24(12):103438. [41] SAUNDERS NR, DZIEGIELEWSKA KM, FAME RM, et al. The choroid plexus: a missing link in our understanding of brain development and function. Physiol Rev. 2023;103(1):919-956. [42] CHEW LH, MERCIER E, ROGALSKI JC, et al. Methods to extract and analyze fluid from human pluripotent stem cell-derived choroid plexus organoids. Front Mol Neurosci. 2023;16:1243499. [43] MUOK L, LIU C, CHEN X, et al. Inflammatory Response and Exosome Biogenesis of Choroid Plexus Organoids Derived from Human Pluripotent Stem Cells. Int J Mol Sci. 2023;24(8):7660. [44] PARICHHA A, SURESH V, CHATTERJEE M, et al. Constitutive activation of canonical Wnt signaling disrupts choroid plexus epithelial fate. Nat Commun. 2022;13(1):633. [45] LIM L, MI D, LLORCA A, et al. Development and Functional Diversification of Cortical Interneurons. Neuron. 2018;100(2):294-313. [46] CEDERQUIST GY, ASCIOLLA JJ, TCHIEU J, et al. Specification of positional identity in forebrain organoids. Nat Biotechnol. 2019;37(4):436-444. [47] PAVON N, SUN Y, PAK C. Cell type specification and diversity in subpallial organoids. Front Genet. 2024;15:1440583. [48] CHEN A, GUO Z, FANG L, et al. Application of Fused Organoid Models to Study Human Brain Development and Neural Disorders. Front Cell Neurosci. 2020;14:133. [49] XIANG Y, TANAKA Y, PATTERSON B, et al. Fusion of Regionally Specified hPSC-Derived Organoids Models Human Brain Development and Interneuron Migration. Cell Stem Cel. 2017;21(3): 383-398.e7. [50] XUE X, KIM YS, PONCE-ARIAS AI, et al. A Patterned Human Neural Tube Model Using Microfluidic Gradients. Nature. 2024;28(8007):391-399. [51] MIURA Y, LI MY, BIREY F, et al. Generation of human striatal organoids and cortico-striatal assembloids from human pluripotent stem cells. Nat Biotechnol. 2020;38(12):1421-1430. [52] HUANG S, HUANG F, ZHANG H, et al. In vivo development and single-cell transcriptome profiling of human brain organoids. Cell Prolif. 2022;55(3):e13201. [53] ZHENG X, HAN D, LIU W, et al. Human iPSC-derived midbrain organoids functionally integrate into striatum circuits and restore motor function in a mouse model of Parkinson’s disease. Theranostics, 2023;13(8):2673-2692. [54] WU S, HONG Y, CHU C, et al. Construction of human 3D striato-nigral assembloids to recapitulate medium spiny neuronal projection defects in Huntington’s disease. Proc Natl Acad Sci U S A. 2024;121(22):e2316176121. [55] SAWADA T, BARBOSA AR, ARAUJO B, et al. Recapitulation of Perturbed Striatal Gene Expression Dynamics of Donor’s Brains With Ventral Forebrain Organoids Derived From the Same Individuals With Schizophrenia. Am J Psychiatry. 2023;181(6):493-511. [56] SHERMAN SM. Thalamus plays a central role in ongoing cortical functioning. Nat Neurosci. 2016;19(4):533-541. [57] XIANG Y, TANAKA Y, CAKIR B, et al. hESC-Derived Thalamic Organoids Form Reciprocal Projections When Fused with Cortical Organoids. Cell Stem Cel. 2019;24(3):487-497.e7. [58] XIE Y, DORSKY RI. Development of the hypothalamus: conservation, modification and innovation. Development. 2017;144(9):1588-1599. [59] OGAWA J, PAO GM, SHOKHIREV MN, et al. Glioblastoma Model Using Human Cerebral Organoids. Cell reports, 2018;23(4):1220-1229. [60] MERKLE FT, MAROOF A, WATAYA T, et al. Generation of neuropeptidergic hypothalamic neurons from human pluripotent stem cells. Development. 2015;142(4):633-643. [61] HUANG WK, WONG SZH, PATHER SR, et al. Generation of hypothalamic arcuate organoids from human induced pluripotent stem cells. Cell Stem Cel. 2021;28(9):1657-1670.e10. [62] SARRAFHA L, NEAVIN DR, PARFITT GM, et al. Novel human pluripotent stem cell-derived hypothalamus organoids demonstrate cellular diversity. iScience. 2023;26(9):107525. [63] KIRAL FR, CAKIR B, TANAKA Y, et al. Generation of ventralized human thalamic organoids with thalamic reticular nucleus. Cell Stem Cel. 2023; 30(5):677-688.e5. [64] KASAI T, SUGA H, SAKAKIBARA M, et al. Hypothalamic Contribution to Pituitary Functions Is Recapitulated In Vitro Using 3D-Cultured Human iPS Cells. Cell Rep. 2020;30(1):18-24.e5. [65] CUI X, LI X, ZHENG H, et al. Human midbrain organoids: a powerful tool for advanced Parkinson’s disease modeling and therapy exploration. NPJ Parkinsons Dis. 2024;10(1):189. [66] QIAN X, NGUYEN HN, SONG MM, et al. Brain-Region-Specific Organoids Using Mini-bioreactors for Modeling ZIKV Exposure. Cell. 2016;165(5): 1238-1254. [67] SMITS LM, MAGNI S, KINUGAWA K, et al. Single-cell transcriptomics reveals multiple neuronal cell types in human midbrain-specific organoids. Cell Tissue Res. 2020;382(3):463-476. [68] JO J, XIAO Y, SUN AX, et al. Midbrain-like Organoids from Human Pluripotent Stem Cells Contain Functional Dopaminergic and Neuromelanin-Producing Neurons. Cell Stem Cel. 2016;19(2):248-257. [69] GERASIMOVA E, BEENEN AC, KACHKIN D, et al. Novel co-culture model of T cells and midbrain organoids for investigating neurodegeneration in Parkinson’s disease. NPJ Parkinsons Dis. 2025; 11(1):36. [70] WANG X, SUN G, TANG M, et al. Human Midbrain Organoids Enriched With Dopaminergic Neurons for Long-Term Functional Evaluation. Cell Prolif. 2025;58(7):e70005. [71] TIAN C, CAI H, AO Z, et al. Engineering human midbrain organoid microphysiological systems to model prenatal PFOS exposure. Sci Total Environ. 2024;947:174478. [72] YAO X, KANG JH, KIM KP, et al. Production of Highly Uniform Midbrain Organoids from Human Pluripotent Stem Cells. Stem Cells Int. 2023;2023:3320211. [73] MONZEL AS, SMITS LM, HEMMER K, et al. Derivation of Human Midbrain-Specific Organoids from Neuroepithelial Stem Cells. Stem Cell Reports. 2017;8(5):1144-1154. [74] EURA N, MATSUI TK, LUGINBÜHL J, et al. Brainstem Organoids From Human Pluripotent Stem Cells. Front Neurosci. 2020;14:538. [75] BAGLEY JA, REUMANN D, BIAN S, et al. Fused cerebral organoids model interactions between brain regions. Nat Methods. 2017;14(7):743-751. [76] FAUSTINO MARTINS JM, FISCHER C, URZI A, et al. Self-Organizing 3D Human Trunk Neuromuscular Organoids. Cell Stem Cel. 2020;26(2):172-186.e6. [77] ANDERSEN J, REVAH O, MIURA Y, et al. Generation of Functional Human 3D Cortico-Motor Assembloids. Cell. 2020;183(7):1913-1929.e26. [78] BARMPA K, SARAIVA C, LOPEZ-PIGOZZI D, et al. Modeling early phenotypes of Parkinson’s disease by age-induced midbrain-striatum assembloids. Commun Biol. 2024;7(1):1561. [79] CASSEL DE CAMPS C, ROSTAMI S, XU V, et al. Microfabricated dynamic brain organoid cocultures to assess the effects of surface geometry on assembloid formation. Biotechnol J. 2024;19(8):e2400070. [80] ZHU Y, ZHANG X, SUN L, et al. Engineering Human Brain Assembloids by Microfluidics. Adv Mater. 2023;35(14):e2210083. [81] WANG SN, WANG Z, WANG XY, et al. Humanized cerebral organoids-based ischemic stroke model for discovering of potential anti-stroke agents. Acta Pharmacol Sin. 2023;44(3):513-523. [82] IWASA N, MATSUI TK, IGUCHI N, et al. Gene Expression Profiles of Human Cerebral Organoids Identify PPAR Pathway and PKM2 as Key Markers for Oxygen-Glucose Deprivation and Reoxygenation. Front Cell Neurosci. 2021;15:605030. [83] TAKAHASHI H, ASAHINA R, FUJIOKA M, et al. Ras-like Gem GTPase induced by Npas4 promotes activity-dependent neuronal tolerance for ischemic stroke. Proc Natl Acad Sci U S A. 2021; 118(32):e2018850118. [84] TIAN Y, MILIC J, MONASOR LS, et al. The COP9 signalosome reduces neuroinflammation and attenuates ischemic neuronal stress in organotypic brain slice culture model. Cell Mol Life Sci. 2023; 80(9):262. [85] 曹光昭. 灯盏生脉胶囊对脑缺血再灌注后神经炎症的调控作用研究[D]. 北京: 中国中医科学院,2023. [86] ZHENG X, ZHANG L, KUANG Y, et al. Extracellular Vesicles Derived from Neural Progenitor Cells--a Preclinical Evaluation for Stroke Treatment in Mice. Transl Stroke Res. 2021;12(1):185-203. [87] MEI F, DENG D, CAO Z, et al. Deubiquitination of RIPK3 by OTUB2 potentiates neuronal necroptosis after ischemic stroke. EMBO Mol Med. 2025;17(4): 679-695. [88] WANG T, GASTFRIEND BD, MCDONALD V, et al. Derivation of a Human Brain Organoid with Microglia Development. J Vis Exp. 2025;(215). doi: 10.3791/67491. [89] KAMIŃSKA K, GRYGIER B, REGULSKA M, et al. Multilayered Nanocarriers as a New Strategy for Delivering Drugs with Protective and Anti-inflammatory Potential: Studies in Hippocampal Organotypic Cultures Subjected to Experimental Ischemia. Mol Neurobiol, 2025;62(5):6333-6351. [90] LIU XH, LIU HY, GU J, et al. Neuroprotective and Anti-inflammatory Dual-Phenotypic Drug Screening Strategies. ACS Chem Neurosci. 2025; 16(9):1631-1633. [91] BAKKER B, VAES RDW, ABERLE MR, et al. Preparing ductal epithelial organoids for high-spatial-resolution molecular profiling using mass spectrometry imaging. Nature protocols, 2022;17(4):962-979. [92] 杜宏英, 薛志峰, 夏忠庭, 等. 3D血脑屏障类器官氧糖剥夺模型的构建及冠心宁注射液的保护作用探究[J]. 药学学报,2022,57(10):3086-3094. [93] 刘凯. 3D打印脑类器官模型的芯片制备与中药活性成分治疗作用的研究[D].镇江: 江苏大学,2024. [94] WANG SN, WANG Z, XU TY, et al. Cerebral Organoids Repair Ischemic Stroke Brain Injury. Transl Stroke Res. 2020;11(5):983-1000. [95] CAO SY, YANG D, HUANG ZQ, et al. Cerebral organoids transplantation repairs infarcted cortex and restores impaired function after stroke. NPJ Regen Med. 2023;8(1):27. [96] CAO SY, TAO MD, LOU SN, et al. Functional reconstruction of the impaired cortex and motor function by hMGEOs transplantation in stroke. Biochem Biophys Res Commun. 2023;671:87-95. [97] LANCASTER MA. Brain organoids get vascularized. Nat Biotechnol. 2018;36(5):407-408. [98] MICHÓOR P, RENARDSON L, LI S, et al. Neurorestorative Approaches for Ischemic StrokeChallenges, Opportunities, and Recent Advances. Neuroscience. 2024;550:69-78. |
| [1] | 王 峥, 程 吉, 于金龙, 刘文红, 王召红, 周鲁星. 水凝胶材料在脑卒中治疗中的应用进展与未来展望[J]. 中国组织工程研究, 2026, 30(8): 2081-2090. |
| [2] | 高 峰, 张 俊, 余文君, 单于玉婧, 赵 乐, 胡雨婷, 王俊华, 刘永富. 佩戴腕手矫形器对脑卒中患者手功能障碍作用的Meta分析[J]. 中国组织工程研究, 2026, 30(8): 2124-2131. |
| [3] | 陶代菊, 苏海玉, 王宇琪, 沈志强, 何 波. 高/低表达miR-122-5p稳转PC12细胞株的构建和鉴定[J]. 中国组织工程研究, 2026, 30(7): 1790-1799. |
| [4] | 杨媛媛, 周珊珊, 成小菲, 冯露叶, 汤继芹. 非侵入性脑刺激治疗脑卒中后下肢运动功能障碍的网状Meta分析[J]. 中国组织工程研究, 2026, 30(4): 1008-1018. |
| [5] | 高震东, 张 理, 陈 攀, 尹希瑶, 李佳怡, 杨平娟, 张 敏, 廖淑馨, 石林林, 高社干. 患者源性食管胃结合部腺癌类器官模型的构建与鉴定[J]. 中国组织工程研究, 2026, 30(34): 8970-8977. |
| [6] | 何人大, 马 威, 孙永思, 莫雪妮. 脑类器官医学研究未来:跨学科融合培养与生物工程技术及优化模型成熟度[J]. 中国组织工程研究, 2026, 30(34): 9088-9094. |
| [7] | 唐 娅, 李 龙, 黄 杜, 黄朝露. 3D打印外骨骼对脑卒中患者手功能康复效果的系统综述[J]. 中国组织工程研究, 2026, 30(29): 7648-7653. |
| [8] | 王雪婷, 杨 巍, 王鹏琴. 脑卒中康复机器人:国内外研究现状及热点[J]. 中国组织工程研究, 2026, 30(28): 7404-7409. |
| [9] | 李思慧, 王 芹, 崔慎红, 成小菲, 冯梓芸, 王德花, 梁春婷, 冷 军. 非侵入性神经调控技术对脑卒中后失语患者言语功能影响的网状Meta分析[J]. 中国组织工程研究, 2026, 30(28): 7485-7493. |
| [10] | 范萌萌, 丁嘉莉, 万宇杰, 黄海量. 神经调控技术促进脑卒中后上肢运动功能的系统评价与网状Meta分析[J]. 中国组织工程研究, 2026, 30(28): 7494-7504. |
| [11] | 周 丽, 李 蕊, 陈 浩, 陈嘉琪, 刘玉红, 吴 娜. 构建基于类器官技术的小鼠体外溃疡性结肠炎模型[J]. 中国组织工程研究, 2026, 30(24): 6231-6238. |
| [12] | 曹新燕, 冷晓轩, 高世爱, 陈金慧, 刘西花. 脑卒中偏瘫患者痉挛程度的影响因素及风险预测模型分析[J]. 中国组织工程研究, 2026, 30(23): 6092-6098. |
| [13] | 牟健诚, 罗 杰, 刘皓天, 杨卓涛, 穆誉霄, 钱 达, 孟旭莉. 精准医疗背景下乳腺癌类器官药物治疗领域的应用与前景[J]. 中国组织工程研究, 2026, 30(19): 5033-5039. |
| [14] | 黄正波, 欧 敏, 李国顺, 段福慧, 刘建琦, 娄菊相, 赵艳修, 苏晓艳. 构建肾类器官在急性肾损伤中的创新性应用[J]. 中国组织工程研究, 2026, 30(19): 5040-5049. |
| [15] | 高洪梅, 张 坤, 肖东杰, 刘 华. 人脂肪多系分化应激耐受细胞治疗大鼠缺血性脑卒中[J]. 中国组织工程研究, 2026, 30(19): 4853-4859. |
脑类器官是主要由胚胎干细胞和人类诱导多能干细胞分化产生的一种自组织、三维、器官定向的组织模型。它的形成包括非引导和引导方案,非引导方案利用自组织和细胞间相互作用的特性来生成脑类器官。引导方案可以通过调节小分子来产生大脑区域特异性类器官。现阶段前脑类器官(包括大脑、背侧和腹侧、纹状体、神经节隆起、脉络丛、海马体、丘脑和下丘脑)、中脑和后脑(包括小脑和脑干)区域脑类器官均可以在体外产生。脑类器官主要应用在阿尔茨海默氏病、创伤性脑损伤等脑部疾病中。在缺血性脑卒中研究中的应用仅处于早期阶段。因此概括了脑类器官的细分类型和各分型在脑部疾病中研究的进展,同时主要介绍了缺血性脑卒中涉及的脑类器官研究方向,证明目前应用于缺血性脑卒中研究的脑类器官主要是非引导型和海马体类器官,在药物疗效验证、模型构建和移植再生治疗中均有涉猎,但都未进行深入探讨于研究。因此本综述为未来将不同类型的脑类器官大量应用于缺血性脑卒中的药物筛查、机制建模和再生医学的研究中提供了理论依据,为拓宽缺血性脑卒中的治疗窗口,修复卒中后梗死脑组织提供新的治疗策略。
中国组织工程研究杂志出版内容重点:干细胞;骨髓干细胞;造血干细胞;脂肪干细胞;肿瘤干细胞;胚胎干细胞;脐带脐血干细胞;干细胞诱导;干细胞分化;组织工程
| 阅读次数 | ||||||
|
全文 |
|
|||||
|
摘要 |
|
|||||