Chinese Journal of Tissue Engineering Research ›› 2026, Vol. 30 ›› Issue (19): 4843-4852.

Previous Articles     Next Articles

Quercetin promotes osteogenic differentiation of senescent jaw bone marrow mesenchymal stem cells

Wang Hengxin1, 2, Li Hongkun1, 2, Xu Nuo1, 2, Li Anping1, 2, Wang Xinjing1, 2, Zhang Tong2   

  1. 1Chinese PLA Medical School, Beijing 100853, China; 2Department of Stomatology, First Medical Center, Chinese PLA General Hospital, Beijing 100853, China
  • Received:2025-08-04 Accepted:2025-10-17 Online:2026-07-08 Published:2026-02-13
  • Contact: Zhang Tong, MD, Chief physician, Department of Stomatology, First Medical Center, Chinese PLA General Hospital, Beijing 100853, China
  • About author:Wang Hengxin, Master candidate, Chinese PLA Medical School, Beijing 100853, China; Department of Stomatology, First Medical Center, Chinese PLA General Hospital, Beijing 100853, China
  • Supported by:
    Beijing Natural Science Foundation, No. 7232154 (to ZT)

Abstract: BACKGROUND: Age-related degeneration is closely associated with bone metabolic imbalance. In the jaw, this manifests as alveolar bone resorption, tooth loosening, and even loss. Impaired osteogenic differentiation potential of senescent jaw bone marrow mesenchymal stem cells is a critical factor hindering jaw bone regeneration. Quercetin, a natural flavonoid compound, exhibits antioxidant, anti-inflammatory, and cell differentiation-regulating properties, yet effect and mechanism of quercetin in osteogenic differentiation of senescent jaw bone marrow mesenchymal stem cells remain unclear. 
OBJECTIVE: To investigate the effects of quercetin on the proliferation, migration, osteogenic differentiation, and senescence of aged jaw bone marrow mesenchymal stem cells. 
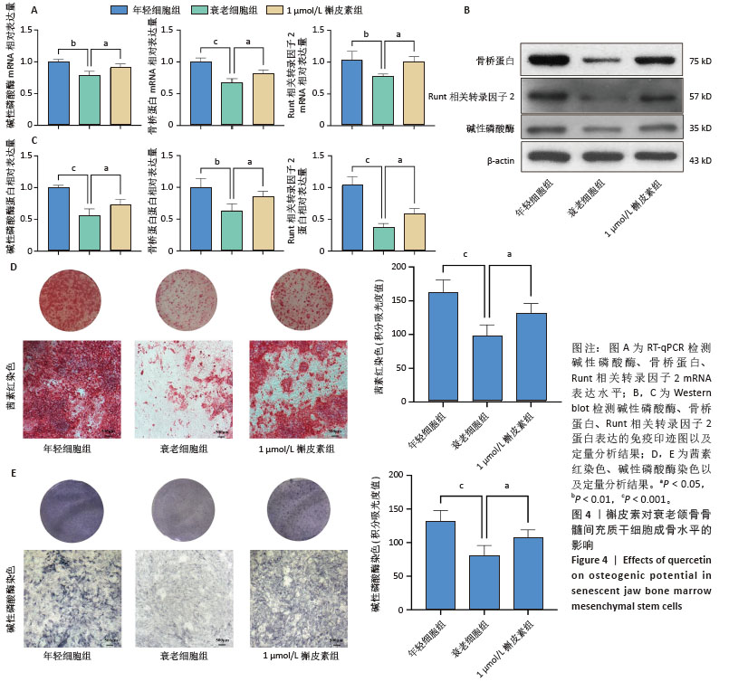
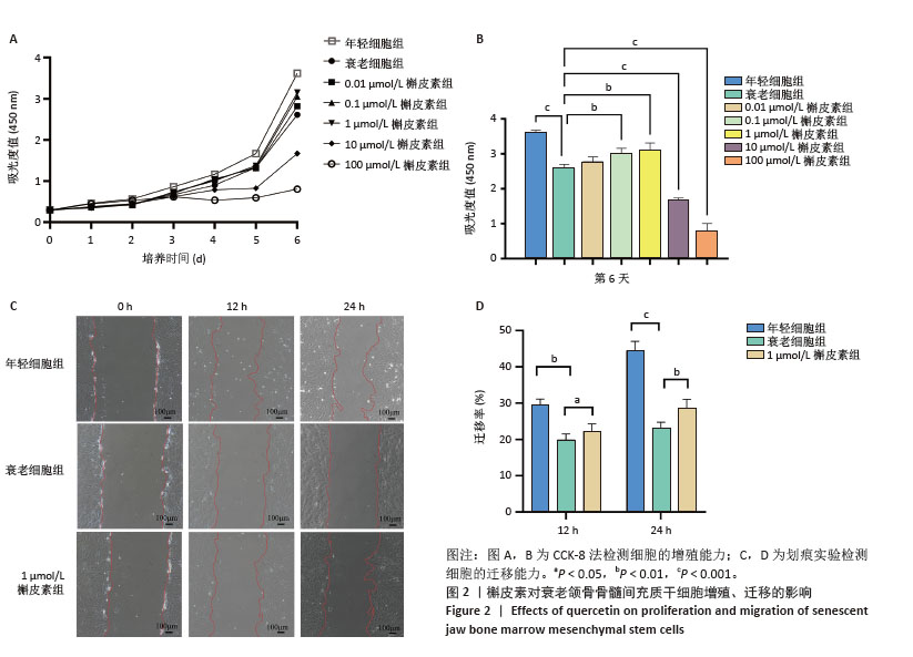
METHODS: Jaw bone marrow mesenchymal stem cells were isolated from the mandibles of 10 8-week-old SD rats and cultured using a combination of bone marrow flushing and bone slice digestion. Jaw bone marrow mesenchymal stem cells were subcultured to the third and seventh passages, serving as the young and senescent cell groups, respectively. Quercetin was then added to the senescent cell group. The CCK-8 assay was used to assess the effects of 0.01, 0.1, 1, 10, and 100 μmol/L quercetin solutions on the proliferation of senescent jaw bone marrow mesenchymal stem cells to identify the optimal quercetin concentration. Cell migration ability was assessed by cell scratch test. RT-qPCR and western blot assay were used to examine the expression of senescence markers. β-Galactosidase staining was used to assess the proportion of cells expressing these markers. Seven days after osteogenic induction, the expression of osteogenic-related markers was assessed by RT-qPCR and western blot assay. Alkaline phosphatase staining was performed on day 14 of osteogenic induction. Alizarin red staining was performed on day 21 of osteogenic induction. Western blot assay was used to assess the expression of phosphorylated protein kinase B, protein kinase B, phosphorylated mammalian target of rapamycin, and mammalian target of rapamycin.
RESULTS AND CONCLUSION: (1) Compared with the young cell group, the proliferation ability of the senescent cell group was decreased. Compared with the senescent cell group, 1 μmol/L quercetin significantly promoted the proliferation of senescent jaw bone marrow mesenchymal stem cells (P < 0.01). (2) Compared with the senescent cell group, the migration ability of senescent jaw bone marrow mesenchymal stem cells was improved; the proportion of β-galactosidase-positive cells was significantly decreased, and the expression of senescence-related P16, P53, and P21 mRNA and protein was decreased in the quercetin group (P < 0.05). (3) After osteogenic induction, compared with the senescent cell group, the calcium nodule formation ability, alkaline phosphatase staining area, and the mRNA and protein expressions of alkaline phosphatase, osteopontin, and Runt-related transcription factor 2 were increased in the quercetin group (P < 0.05). (4) Compared with the senescent cell group, the phosphorylation levels of protein kinase B and mammalian target of rapamycin were significantly decreased in the quercetin group (P < 0.05). These results suggest that quercetin inhibits multiple-passage senescence of jaw bone marrow mesenchymal stem cells and promotes osteogenic differentiation by regulating the protein kinase B/mammalian target of rapamycin signaling pathway.

Key words: quercetin, jaw bone, bone marrow mesenchymal stem cell, cell proliferation, cellular senescence, cell migration, osteogenic differentiation, protein kinase B, mammalian target of rapamycin

CLC Number: