Chinese Journal of Tissue Engineering Research ›› 2026, Vol. 30 ›› Issue (20): 5143-5151.doi: 10.12307/2026.306

Previous Articles     Next Articles

Nanohydroxyapatite induces immunogenic cell death in tumors

Li Shu1, 2, Zhao Zhengyi3, Zeng Qin1, 2, 4, Zhu Xiangdong1, 2   

  1. 1National Engineering Research Center for Biomaterials, 2College of Biomedical Engineering, 3West China School of Pharmacy, Sichuan University, Chengdu 610064, Sichuan Province, China; 4NMPA Key Laboratory for Quality Research and Control of Tissue Regenerative Biomaterials & Institute of Regulatory Science for Medical Devices & NMPA Research Base of Regulatory Science for Medical Devices, Sichuan University, Chengdu 610041, Sichuan Province, China
  • Accepted:2025-05-13 Online:2026-07-18 Published:2025-11-24
  • Contact: Zeng Qin, Associate researcher, National Engineering Research Center for Biomaterials, and College of Biomedical Engineering, Sichuan University, Chengdu 610064, Sichuan Province, China; NMPA Key Laboratory for Quality Research and Control of Tissue Regenerative Biomaterials & Institute of Regulatory Science for Medical Devices & NMPA Research Base of Regulatory Science for Medical Devices, Sichuan University, Chengdu 610041, Sichuan Province, China
  • About author:Li Shu, MS, National Engineering Research Center for Biomaterials, and College of Biomedical Engineering, Sichuan University, Chengdu 610064, Sichuan Province, China
  • Supported by:
    National Natural Science Foundation of China, No. 32171333 (to ZQ)

Abstract: BACKGROUND: Recent studies have shown that nanohydroxyapatite has shown potential value in the field of anti-tumor. It can selectively kill tumor cells and has no obvious toxicity to normal cells, but the anti-tumor mechanism of nanohydroxyapatite is not yet fully understood.
OBJECTIVE: To explore the ability of nanohydroxyapatite to induce immunogenic cell death in tumor cells in vitro.
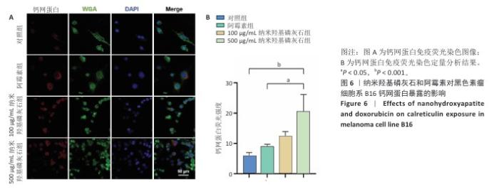
METHODS: Nanohydroxyapatite was synthesized by chemical precipitation method. The phase, functional group, and morphology of nanohydroxyapatite were characterized by X-ray diffraction, Fourier transform infrared spectroscopy, and transmission electron microscopy. The surface charge of nanohydroxyapatite in PBS (pH=7.4) was measured by Malvern particle size analyzer. Nanohydroxyapatite suspensions with different mass concentrations and doxorubicin solutions were co-cultured with L929 mouse fibroblasts (or melanoma cells B16). Cell viability was detected by CCK-8 assay. B16 cells were divided into four groups and treated with PBS, 100 μg/mL nanohydroxyapatite suspension, 500 μg/mL nanohydroxyapatite suspension, and 1 μg/mL doxorubicin solution, respectively. The exposure of calreticulin and the levels of high-mobility group protein B1 and adenosine triphosphate in the cell supernatant were detected.
RESULTS AND CONCLUSION: (1) X-ray diffraction and Fourier transform infrared spectroscopy showed that nanohydroxyapatite had high phase purity and good crystallinity. Under transmission electron microscopy, nanohydroxyapatite showed a uniform rod-like structure with a length of 70-90 nm, a width of 10-20 nm, and a regular morphology. The potential of nanohydroxyapatite was (-12.83±2.04) mV. (2) CCK-8 assay results showed that 100, 500, and 2 000 μg/mL nanohydroxyapatite suspensions did not significantly affect the viability of L929 fibroblasts, while 0.1 and 1 μg/mL doxorubicin solutions significantly reduced the viability of L929 fibroblasts. 0.1 and 1 μg/mL doxorubicin solutions and 100, 500, and 2 000 μg/mL nanohydroxyapatite suspensions could reduce the viability of B16 cells. The effect of nanohydroxyapatite suspension on B16 cell viability was weaker than that of doxorubicin. (3) Immunofluorescence staining results showed that the expression of calreticulin in the 500 μg/mL nanohydroxyapatite group was higher than that in the PBS group and doxorubicin group (P < 0.05). There was no significant difference in the level of high mobility group protein B1 among the four groups (P > 0.05). The level of adenosine triphosphate in the doxorubicin group was higher than that in the PBS group (P < 0.05). (4) The results show that nanohydroxyapatite may be a potential safe and effective immunogenic cell death inducer.

Key words: nanohydroxyapatite, immunogenic cell death, tumor immunotherapy, doxorubicin, biocompatibility, anti-tumor immunotherapy

CLC Number: