中国组织工程研究 ›› 2026, Vol. 30 ›› Issue (34): 8930-8938.doi: 10.12307/2026.880

• 脊柱组织构建 spinal tissue construction • 上一篇    下一篇

埃博霉素B改善脊髓损伤大鼠脊髓微循环的机制

尹浩然1,2,王方永1,2   

  1. 1首都医科大学康复医学院,北京市  100071;2中国康复研究中心北京博爱医院脊柱脊髓外科,北京市  100068
  • 收稿日期:2025-09-17 修回日期:2026-02-28 出版日期:2026-12-08 发布日期:2026-04-13
  • 通讯作者: 王方永,教授,主任医师,博士生导师,首都医科大学康复医学院,北京市 100071;中国康复研究中心北京博爱医院脊柱脊髓外科,北京市 100068
  • 作者简介:尹浩然,男,2000年生,山东省济宁市人,汉族,首都医科大学在读硕士,主要从事脊柱脊髓损伤康复方面的研究。
  • 基金资助:
    国家重点研发计划项目(2021YFF0501604),项目负责人:王方永

Mechanism of epothilone B improving spinal cord microcirculation after spinal cord injury in rats

Yin Haoran1, 2, Wang Fangyong1, 2   

  1. 1School of Rehabilitation Medicine, Capital Medical University, Beijing 100071, China; 2Department of Spinal and Spinal Cord Surgery, Beijing Boai Hospital, China Rehabilitation Research Center, Beijing 100068, China
  • Received:2025-09-17 Revised:2026-02-28 Online:2026-12-08 Published:2026-04-13
  • Contact: Wang Fangyong, Professor, Chief physician, Doctoral supervisor, School of Rehabilitation Medicine, Capital Medical University, Beijing 100071, China; Department of Spinal and Spinal Cord Surgery, Beijing Boai Hospital, China Rehabilitation Research Center, Beijing 100068, China
  • About author:Yin Haoran, MS candidate, School of Rehabilitation Medicine, Capital Medical University, Beijing 100071, China; Department of Spinal and Spinal Cord Surgery, Beijing Boai Hospital, China Rehabilitation Research Center, Beijing 100068, China
  • Supported by:
    National Key R&D Program of China, No. 2021YFF0501604 (to WFY)

摘要:



文题释义:
Toll样受体4-核因子κB信号通路:广泛参与调控机体多种生理和病理变化过程,与机体免疫调节和炎症反应具有密切关系。当机体脊髓组织受到损伤后诱发机体炎症反应,诱导Toll样受体4激活核因子κB信号通路,介导下游炎症因子的释放和表达。 
血管内皮生长因子:是一种高度特异性的促血管内皮生长因子,尤其在损伤后低氧含量的环境下,具有促进血管通透性增加、细胞外基质变性、血管内皮细胞迁移、增殖和血管形成等作用。

背景:动物实验发现,埃博霉素B可重塑脊髓损伤后血液微循环并减少组织瘢痕形成,但具体机制尚不明确。
目的:明确埃博霉素B改善脊髓损伤微循环的机制。
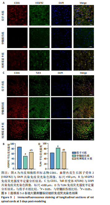
方法:将50只SD大鼠随机分为假手术组(n=10)、脊髓损伤组(n=20)、埃博霉素B组(n=20),假手术组仅去除T10椎板处理,其余2组去除T10椎板后建立T10脊髓挫伤模型。造模后即刻,埃博霉素B组腹腔注射埃博霉素B溶液,其余两组腹腔注射对应溶剂。造模后设置相应的时间点,采用BBB评分、斜板实验和旷场实验评估大鼠运动功能,激光散斑血流成像检测大鼠脊髓后正中血管血流恢复情况,苏木精-伊红染色评估脊髓组织整体情况,Western Blot检测Toll样受体4和核因子ĸB蛋白表达,免疫荧光染色检测脊髓损伤组织中血管内皮生长因子受体2与Toll样受体4表达。
结果与结论:①埃博霉素B组造模后14,28 d的BBB评分大于脊髓损伤组(P < 0.05),造模后28 d的斜板实验角度值大于脊髓损伤组(P < 0.05),造模后14,28 d的旷场实验移动距离大于脊髓损伤组(P < 0.05),表明埃博霉素B改善了脊髓损伤大鼠的运动功能。造模后28 d的激光散斑血流成像检测显示,埃博霉素B增加了脊髓损伤大鼠血流的恢复。造模后28 d的苏木精-伊红染色显示,埃博霉素B组脊髓空洞面积小于脊髓损伤组(P < 0.05)。造模后5 d的Western Blot检测显示,脊髓损伤组Toll样受体4和核因子ĸB蛋白表达高于假手术组、埃博霉素B组(P < 0.05)。造模后5 d的免疫荧光染色显示,脊髓损伤组血管内皮生长因子受体2表达低于假手术组、埃博霉素B组(P < 0.05),Toll样受体4表达高于假手术组、埃博霉素B组(P < 0.05)。②结果表明,埃博霉素B可能通过调控Toll样受体4和核因子ĸB通路减轻脊髓损伤后局部炎症的形成,保证了脊髓组织内血管内皮细胞再生,从而促进了血流微循环的重建。

https://orcid.org/0009-0004-3325-1460(尹浩然)


中国组织工程研究杂志出版内容重点:干细胞;骨髓干细胞;造血干细胞;脂肪干细胞;肿瘤干细胞;胚胎干细胞;脐带脐血干细胞;干细胞诱导;干细胞分化;组织工程

关键词: 脊髓损伤, 埃博霉素B, 微循环, 血管内皮生长因子, 机制, 核因子?B, Toll样受体4

Abstract: BACKGROUND: Animal experiments have found that epothilone B can remodel blood microcirculation and reduce tissue scar formation after spinal cord injury, but the specific mechanism remains unclear.  
OBJECTIVE: To clarify the mechanism by which epothilone B improves spinal cord microcirculation after spinal cord injury.  
METHODS: Fifty Sprague-Dawley rats were randomly divided into a sham-operated group (n=10), a spinal cord injury group (n=20), and an epothilone B group (n=20). The sham-operated group underwent only laminectomy at T10, while the other two groups were subjected to laminectomy at T10 followed by spinal cord contusion. Immediately after modeling, the epothilone B group received intraperitoneal injections of Epothilone B solution, while the other two groups received corresponding solvents. At corresponding time points post-modeling, Basso-Beattie-Bresnahan scores, inclined plane tests, and open field tests were used to assess motor function. Laser speckle contrast imaging was employed to measure blood flow recovery in the posterior median spinal vessels. Hematoxylin-eosin staining was used to evaluate overall spinal tissue conditions. Western blot was performed to detect Toll-like receptor 4 and nuclear factor κB protein expression. Immunofluorescence staining was used to assess vascular endothelial growth factor receptor 2 and Toll-like receptor 4 expression in spinal cord injury tissues.  
RESULTS AND CONCLUSION: At 14 and 28 days post-modeling, the Basso-Beattie-Bresnahan scores in the Epothilone B group were higher than those in the spinal cord injury group (P < 0.05). At 28 days post-modeling, the inclined plane test angle was greater in the epothilone B group than the spinal cord injury group (P < 0.05). At 14 and 28 days post-modeling, the movement distance in the open field test was greater in the epothilone B group than in the spinal cord injury group (P < 0.05), indicating that epothilone B improved motor function in rats with spinal cord injury. Laser speckle contrast imaging at 28 days post-modeling showed that epothilone B enhanced blood flow recovery in rats with spinal cord injury. Hematoxylin-eosin staining at 28 days post-modeling revealed that the spinal cavity area was smaller in the epothilone B group than in the spinal cord injury group (P < 0.05). Western blot analysis at 5 days post-modeling showed that Toll-like receptor 4 and nuclear factor κB protein expression was higher in the spinal cord injury group than in the sham-operated and epothilone B groups (P < 0.05). Immunofluorescence staining at 5 days post-modeling demonstrated that vascular endothelial growth factor receptor 2 expression was lower in the spinal cord injury group than in the sham-operated and Epothilone B groups (P < 0.05), while Toll-like receptor 4 expression was higher in the spinal cord injury group than in the sham-operated and epothilone B groups (P < 0.05). These findings suggest that Epothilone B may alleviate local inflammation after spinal cord injury by regulating the Toll-like receptor 4 and nuclear factor κB pathways, thereby ensuring vascular endothelial cell regeneration within the spinal tissue and promoting the reconstruction of blood microcirculation.

Key words: spinal cord injury, epothilone B, microcirculation, vascular endothelial growth factor, mechanism, nuclear factor κB, Toll-like receptor 4 

中图分类号: