Chinese Journal of Tissue Engineering Research ›› 2021, Vol. 25 ›› Issue (11): 1717-1722.doi: 10.3969/j.issn.2095-4344.3088

Previous Articles     Next Articles

Oscillating field stimulation inhibits neuroinflammatory response and promotes functional recovery after spinal cord injury in rats

Fang Chao1, Sun Jian1, Wei Laifu2, Gao Fei2, Qian Jun1, 2    

  1. 1The Second Affiliated Hospital of Anhui Medical University, Hefei 230601, Anhui Province, China; 2The First Affiliated Hospital of Anhui Medical University, Hefei 230031, Anhui Province, China
  • Received:2020-03-09 Revised:2020-03-13 Accepted:2020-05-16 Online:2021-04-18 Published:2020-12-21
  • Contact: Qian Jun, MD, Chief physician, Master’s supervisor, the Second Affiliated Hospital of Anhui Medical University, Hefei 230601, Anhui Province, China; the First Affiliated Hospital of Anhui Medical University, Hefei 230031, Anhui Province, China
  • About author:Fang Chao, MD candidate, the Second Affiliated Hospital of Anhui Medical University, Hefei 230601, Anhui Province, China
  • Supported by:
    the National Natural Science Foundation of China, No. 81471273 (to QJ)

Abstract: BACKGROUND: Oscillating field stimulation (OFS) is an emerging technology that has been used to treat spinal cord injury (SCI) with promising therapeutic effects. The application of electric current to the injured spinal cord is known to promote healing and tissue regeneration. However, the mechanisms by which OFS leads to SCI recovery are not yet fully understood.
OBJECTIVE: To investigate whether OFS can promote the recovery of neurological function by reducing neuroinflammatory responses after SCI in rats.
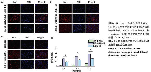
METHODS: Sixty-three female Sprague-Dawley rats were randomized into an experimental group, a SCI group and a sham operation group. Rats in the sham operation group only underwent laminectomy without damaging the spinal cord, and animal models of thoracic (T9-T10) SCI were established in the SCI and experimental groups. The OFS device was implanted into the injured site in the experimental group, followed by continuous electrical stimulation. Basso-Bettie-Bresnahan score was used to evaluate the recovery of motor function after SCI in rats. In addition, hematoxylin-eosin staining was used to test tissue repair and inflammatory cell recruitment. The number of astrocytes and microglia was examined by immunofluorescence staining. The study protocol was approved by the Animal Ethics Committee of Anhui Medical University, with an approval No. LLSC20190736.
RESULTS AND CONCLUSION: The Basso-Bettie-Bresnahan score of the experimental group was significantly higher than that of the SCI group. Hematoxylin-eosin staining results showed that the number of inflammatory cells in the injured site was considerably reduced in the experimental group compared with the SCI group. The results of immunofluorescence detection showed that the number of glial fibrillary acidic protein positive cells and microglia in the experimental group was dramatically lower than that in the SCI group at different time after surgery. These findings indicate that OFS can improve the motor function of lower limbs, promote tissue repair, reduce inflammatory cell recruitment, and inhibit the activation of astrocytes and microglia after spinal cord injury in rats. OFS can promote the recovery of neurological function by inhibiting inflammatory response after SCI.  


Key words: oscillating field, spinal cord, spinal cord injury, inflammation, functional recovery, regeneration, astrocyte

CLC Number: