Chinese Journal of Tissue Engineering Research ›› 2026, Vol. 30 ›› Issue (23): 5943-5953.doi: 10.12307/2026.320

Previous Articles     Next Articles

Traditional Chinese sports in the treatment of osteoporosis: potential biological mechanisms and clinical application progress

Du Xingbin1, Jiang Fugao2, Kong Jianda2   

  1. 1General Education College of Shandong Huayu Institute of Technology, Dezhou 253034, Shandong Province, China; 2College of Sports Science, Qufu Normal University, Jining 273165, Shandong Province, China
  • Received:2025-04-27 Accepted:2025-05-19 Online:2026-08-18 Published:2025-12-30
  • Contact: Kong Jianda, College of Sports Science, Qufu Normal University, Jining 273165, Shandong Province, China
  • About author:Du Xingbin, PhD candidate, Professor, General Education College of Shandong Huayu Institute of Technology, Dezhou 253034, Shandong Province, China Corresponding author: Du Xingbin, General Education College of Shandong Huayu Institute of Technology, Dezhou 253034, Shandong Province, China
  • Supported by:
    the Social Science Planning and Research Project in Shandong Province, No. 24CLYJ19 (to DXB)

Abstract: BACKGROUND: Although traditional drug therapy has achieved good results in the treatment of osteoporosis, long-term use often leads to adverse events. Currently, exercise intervention (including traditional Chinese sports) has gradually become a hot topic and a new choice for the prevention and treatment of osteoporosis.
OBJECTIVE: To analyze the biological mechanisms and related clinical application progress of traditional Chinese sports (such as Tai Chi Chuan, Baduanjin, Wuqinxi, Yijinjing) in the prevention and treatment of osteoporosis, and to explore their potential mechanisms and effects in improving bone health in multiple aspects.
METHODS: Relevant literature search was retrieved in the Web of Science, PubMed, CNKI, WanFang Database, and VIP Journal Database. The search terms included "Osteoporosis, Traditional Chinese Exercises, Tai Chi Chuan, Baduanjin, Wuqinxi, Yijinjing, Bone Mineral Density, Bone Metabolism, Blood Circulation, Anti-inflammatory, Antioxidant, Clinical Application” in English and Chinese. Finally, 59 articles were included for review.
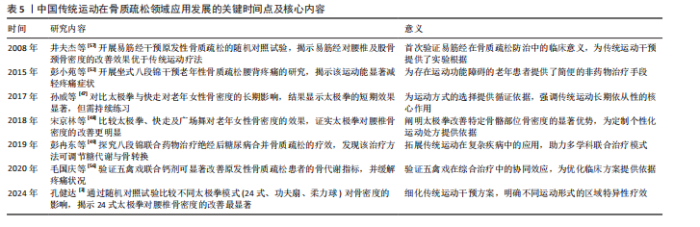
RESULTS AND CONCLUSION: Traditional Chinese exercises significantly improve bone mineral density and mitigate bone loss through the combined effects of multiple pathways, including mechanical loading to regulate bone metabolism, modulating the gut microbiota-bone axis, enhancing anti-inflammatory and antioxidant effects, and endocrine regulation. Clinical evidence has indicated that Tai Chi Chuan has particularly significant effects on improving lumbar spine and femoral neck bone mineral density in postmenopausal women. Baduanjin, when combined with medication, can markedly regulate glucose metabolism and bone turnover, whereas Wuqinxi indirectly reduces fracture risk by enhancing joint function. Yijinjing shows a significant advantage in maintaining bone mineral density related to men and women. Notably, traditional exercises exert their benefits through potential mechanisms involving immune cell modulation (e.g., Th1 cells and regulatory T cells) and oxidative stress pathways, thereby providing a theoretical foundation for developing novel exercise-based intervention strategies.


Key words: osteoporosis, traditional Chinese exercise, Tai Chi Chuan, Baduanjin, Wuqinxi, Yijinjing, bone mineral density, biological mechanism, clinical application

CLC Number: